摘要
本文围绕企业级财税应用场景,提出一种融合本地化多模态大模型、检索增强生成(RAG)与知识图谱技术的智能问答系统架构。通过多Agent协同机制,实现安全、高效且具备可解释性的财税决策支持能力。
引言
当前,财税领域的数字化转型已迈入深化阶段。“以数治税”不再停留于概念层面,而是切实推动行业变革的核心实践。在此背景下,人工智能的角色正经历深刻转变——从过去提升效率的辅助工具,逐步演进为驱动业务逻辑重构的关键引擎。传统财税软件解决了流程自动化的“术”,而新一代智能系统则致力于破解认知与决策层面的“道”。
本文将深入剖析一个面向未来的财税智能决策系统设计方案。该系统构建于完全本地化部署的基础之上,集成ERNIE-4.5系列多模态大模型、RAG技术、知识图谱及多Agent协同架构。其目标并非仅限于回答问题,而是打造一位能够理解复杂业务情境、解析非结构化数据、提供可追溯决策依据,并保障企业核心信息绝对安全的“AI财税助手”。接下来,我们将从系统架构设计、关键技术模块、性能优化策略到实际落地路径,层层展开其背后的架构理念与实现细节。
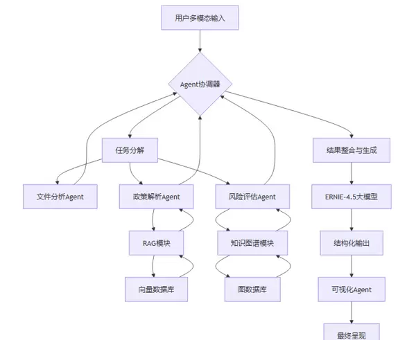
一、系统架构的顶层设计与逻辑
对于企业级应用而言,系统架构的清晰性与前瞻性直接决定了其稳定性与扩展潜力。本方案采用分层解耦的设计原则,确保各功能模块职责明确、独立运行、便于维护和升级。整体架构划分为四个主要层级:输入层、智能中枢层、知识层以及输出层。
1.1 架构分层详解
系统的垂直分层结构保障了数据流转的有序性和处理逻辑的模块化。每一层专注于特定任务,并通过标准化接口与上下层进行交互。
| 架构层级 | 核心模块 | 主要职责 |
|---|---|---|
| 多端接入与输入层 | Web门户、小程序、企业系统API、ASR、OCR、文件解析器 | 接收并标准化用户的多模态输入;完成语音转文本,从图像、PDF或Office文档中提取结构化内容。 |
| 智能中枢(决策层) | Agent协调器 (TaxServiceCoordinator)、专业Agent集群、ERNIE-4.5大模型 | 作为系统“大脑”,负责任务理解与拆解、调度专业Agent协作、调用大模型进行深度推理与结果生成。 |
| 知识与图谱层 | 向量数据库 (ChromaDB)、图数据库 (NetworkX) | 充当系统“记忆库”,存储法规条文、实务案例的向量化表示,构建实体关系网络的知识图谱,支撑RAG查询与逻辑推理。 |
| 输出与可视化层 | 结构化文本生成器、交互式图谱渲染器、多端适配接口 | 将处理结果以用户友好的形式呈现,包括结构化回答、可操作图谱、高亮标注文件等,并兼容多种终端设备。 |
1.2 核心智能组件解析
智能中枢集中体现了系统的复杂性与智能化水平,其内部由多个高度协同的功能单元构成。
Agent协调器 (TaxServiceCoordinator)
作为所有请求的统一入口与出口,该模块承担“项目管理者”的角色。当接收到复杂问题时,协调器会将其分解为若干子任务,并分配给最匹配的专业Agent执行。同时,它还负责整合各Agent返回的结果,形成逻辑连贯的最终响应,并具备异常处理与降级应对机制。
专业Agent集群
每个Agent专精某一领域,独立运作,专注于单一职能,从而显著提升系统的模块化程度与横向扩展能力。
- 政策解析Agent:专注于解读法律法规文本,提取关键条款、适用范围、生效时间等核心信息。
- 实务解答Agent:基于真实业务案例库,生成分步操作指引,指导具体事务处理。
- 文件分析Agent:处理上传的各类文档,执行OCR识别、关键字段抽取,并初步判断合规性。
- 风险评估Agent:依托知识图谱与规则引擎,识别潜在税务风险点,提供预警建议。
- 可视化Agent:根据推理链条生成动态知识图谱,将抽象逻辑关系图形化展示,增强可解释性。
ERNIE-4.5多模态大模型层
作为系统的认知中枢,本地部署的ERNIE-4.5模型支撑底层自然语言理解、图像内容识别、跨模态语义关联以及最终的回答生成。其强大的泛化与推理能力是整个系统智能表现的根本保障。
知识与图谱层
该层为上层决策提供事实基础。向量数据库实现高效的语义相似度检索,适用于模糊匹配场景;图数据库则支持精确的多跳关系推理,用于验证复杂的逻辑依赖。两者互补,共同构筑坚实的知识支撑体系。
1.3 典型交互流程示意图
为直观展现系统运行机制,以下以“用户上传发票图片并咨询是否可用于进项税抵扣”为例,说明系统内部的数据流动与模块调用过程。
此流程完整呈现了系统如何通过任务分解、模块协同与知识驱动三大机制,将一个模糊的多模态输入转化为精准、全面且具备可解释性的专业答复。
二、多模态能力:重构财税交互模式
传统财税系统多依赖固定表单进行交互,操作僵化、门槛较高。引入多模态处理能力,旨在打破这一局限,使系统更贴近人类自然的工作方式,实现“人适系统”向“系统适人”的转变。
2.1 输入的统一化与标准化处理
财税工作中涉及大量非结构化资料,如PDF格式的政策文件、JPG扫描的发票、Word合同文本以及Excel财务报表。系统必须具备对这些异构数据的统一处理能力。
支持的输入类型包括:
- 语音指令:通过ASR技术转换为文本,进入后续处理流程;
- 图像类文档:利用OCR技术提取发票、凭证中的关键字段;
- 办公文档:解析Word、Excel、PPT等文件内容,提取结构化信息;
- 网页或邮件附件:自动抓取并归类相关财税材料。
所有输入均经过预处理管道,统一转化为标准中间表示格式,供智能中枢进一步分析使用。
2.2 ERNIE-4.5-VLMs 模型选型分析
大模型的选取是项目技术架构的核心。选用 ERNIE-4.5-VL-28B-A3B 模型,是综合考虑了性能表现、运行成本以及部署可行性后的结果。
先进的多模态结构设计
该模型融合了“模态隔离路由”与“多专家混合(MoE)”机制。这种架构使得模型内部设有专门处理视觉和语言信息的子模块,能够更高效地应对多模态任务。在推理过程中,仅激活约30亿参数(3B),大幅降低了显存占用和计算开销,相较于同规模的密集模型更具优势,尤其适用于本地化部署等资源受限环境。
强大的长上下文理解能力
财务报告及税务法规通常篇幅较长。ERNIE-4.5 支持扩展的上下文窗口,可一次性加载整份文档,完整保留语义连贯性,避免因文本切分造成的信息断裂问题。
国产化支持与生态兼容性
作为国内自主研发的大模型,其与 PaddlePaddle、FastDeploy 等主流AI框架无缝对接,工具链成熟,社区维护活跃,为后续的系统优化与持续迭代提供了有力支撑。
2.1 多源输入处理机制
语音输入处理
集成高性能 ASR(自动语音识别)引擎,支持普通话及多种主流方言。不仅实现高精度转写,还具备初步语义纠错能力,例如将口语表达“个税退税”自动映射为标准术语“个人所得税综合所得汇算清缴”。
图像与PDF文档识别
采用 PaddleOCR 等高精度 OCR 技术进行图文提取。关键环节在于 OCR 后接**版面分析(Layout Analysis)**模块,用于解析文档结构,区分标题、正文、表格和附注等内容,为后续信息抽取提供结构基础。针对模糊图像,系统内置图像增强预处理功能以提升识别效果。
Office 文档解析
通过专用解析库直接读取 Word 中的文本与表格内容,以及 Excel 的单元格数据,在最大程度上保留原始文档的结构化特征。
所有输入源经过标准化处理后,统一转化为包含文本、结构化数据与图像特征的中间表示形式,供智能中枢调用。
2.3 多模态信息融合策略
面对多模态输入,核心挑战在于如何建立不同模态间的语义关联。例如,当用户上传一张发票并提问“这张票合规吗?”,系统需将“合规”这一概念与图像中的具体字段(如购买方名称、税号、日期、金额等)进行精准匹配。
为此,系统引入**跨模态注意力机制**。文本与图像特征被映射至同一语义空间,通过注意力权重计算,模型可自动学习到“税额”等关键词与发票中特定区域(如金额栏)之间的强相关性。该端到端的融合方式,使系统能像专业人员一样,同步“阅读”图像、“理解”问题,并做出综合判断。
三、智能中枢:RAG、知识图谱与多Agent协同体系
3.1 RAG:提升回答的准确性与时效性
通用大模型存在两大短板——“知识截止”与“事实幻觉”。在财税这类政策频繁更新且对精确度要求极高的领域,这些问题尤为突出。RAG(检索增强生成)技术正是应对这些缺陷的关键方案。
知识库构建流程
将权威的财税法规、官方解读、实务案例和常见问题等内容进行分段处理,并利用语言模型转换为高维向量,存储于 ChromaDB 等向量数据库中。此过程为离线操作,支持定期增量更新,确保知识库动态保鲜。
检索阶段执行逻辑
用户提问时,系统首先将其语义向量化,并在向量库中进行相似度匹配,筛选出最相关的 N 个知识片段。
增强生成过程
将原始问题与检索所得的相关内容拼接成增强型 Prompt,输入至 ERNIE-4.5 模型,并明确指令其必须“依据所提供上下文”生成回复。
借助 RAG,模型的回答不再依赖于可能过时的内部知识,而是基于外部实时更新的专业资料库,显著提升了答案的时效性、准确性,并为每个结论提供可追溯的引用来源,增强结果可信度。
3.2 知识图谱:实现结构化关系推理
RAG 解决的是“事实是什么”的问题,而知识图谱则聚焦于“它们之间有何联系”。财税领域的知识高度结构化,实体间关系错综复杂。
图谱构建方法
使用 NetworkX 工具从法规条文与实际业务数据中抽取关键实体,包括“税种”(如增值税)、“政策文件”(如财税[2023]37号)、“申报材料”(如发票)、“风险类型”(如虚开发票)等,并定义其相互关系:
APPLIES_TO
(适用)
REQUIRES
(需要)
HAS_RISK
(存在风险)
多跳查询与深度推理能力
知识图谱支持复杂的关联推理。例如,要解答“小规模纳税人享受最新增值税减免政策需准备哪些材料?”这一问题,系统可在图谱中执行多跳路径查询:
小规模纳税人
--[适用政策]-->
财税[2025]X号
财税[2025]X号
--[关联税种]-->
增值税
增值税
--[申报需要]-->通过上述推理链条,系统不仅能够输出最终结果(如申报表、发票等),还能完整呈现得出该结论的逻辑过程。这种具备可解释性的机制,在需要审计与复核的财税业务中具有重要意义。
申报表
3.3 多Agent协同:任务分解与专业化处理
在应对复杂财税咨询时,传统的“提问-回答”模式往往难以胜任。为此,系统采用多Agent架构,将整体任务拆解为多个专业子任务,实现“分工协作、合力推进”的高效运作模式。
| Agent名称 | 核心职责 | 协作方式 |
|---|---|---|
| 文件分析Agent | 负责解析所有非结构化文档,提取关键信息,并转换为标准化的JSON格式数据。 | 作为上游模块,向其他Agent提供结构化输入。 |
| 政策解析Agent | 接收用户问题及上下文信息,调用RAG模块从知识库中检索并解读相关政策条文。 | 结合文件分析结果,精准匹配适用法规。 |
| 实务解答Agent | 基于实际案例库,生成详细的操作流程和执行建议。 | 接收政策解析结论,将其转化为具体可操作的步骤。 |
| 风险评估Agent | 根据用户行为及相关材料,调用知识图谱进行违规路径分析,识别潜在风险点。 | 独立运行,但其输入通常依赖于用户操作及其他Agent的输出结果。 |
| 可视化Agent | 将政策条款、实体对象、风险节点之间的关联关系,渲染成可交互的图形化视图。 | 作为下游模块,对最终推理路径进行可视化展示。 |
该模块化设计带来了多重优势:首先,开发与维护更加便捷,各Agent团队可并行开发、独立迭代;其次,系统稳定性显著提升,协调器具备容错能力,单个Agent故障不会引发全局崩溃;最后,功能扩展更为灵活,未来新增财税服务时,只需开发新Agent并注册至协调器即可无缝接入。
发票
3.4 混合式AI架构的协同机制
RAG、知识图谱与多Agent并非各自为战,而是在智能中枢中深度融合,共同构成一个强大的决策引擎。
上图展示了系统的底层工作流:用户请求被拆解后,由不同Agent分别调用相应的知识模块——RAG用于事实检索,知识图谱用于关系推理,最终由大模型整合全部信息生成响应。这一架构实现了广度与深度兼具、事实与逻辑并重的智能化决策能力。
银行流水
四、性能优化与本地化部署实践
先进理论架构的价值,必须依托稳定高效的工程实现才能落地。对企业级应用而言,性能表现与数据安全是两大核心底线。
4.1 本地化部署的硬件与软件栈
为实现完全本地化运行,需构建清晰的软硬件支撑体系。
推荐硬件配置
- GPU:建议配置NVIDIA V100 (32GB) × 4 或 A100 (80GB) × 2,以保障28B规模模型的流畅推理。GPU选型应确保支持CUDA 11.8及以上版本。
- 内存:不低于64GB RAM,用于模型加载、数据预处理及知识库缓存。
- 存储:至少100GB SSD空间,其中模型文件约占28GB,向量索引与图数据库合计约50GB,其余用于日志记录与临时缓存。
核心技术栈选型
| 模块 | 技术选型 | 选型理由 |
|---|---|---|
| AI框架 | PaddlePaddle | 国产主流深度学习框架,与ERNIE系列模型原生兼容,工具链完善。 |
| 推理部署 | FastDeploy | 高性能推理引擎,支持TensorRT加速,优化效果突出,部署简便。 |
| OCR工具 | PaddleOCR | 开源项目,中文识别准确率高,针对本土场景做了充分优化。 |
| 向量数据库 | ChromaDB | 轻量级设计,易于集成,适合中小型知识库应用场景。 |
| 图数据库 | NetworkX | Python原生图计算库,便于快速原型开发与图算法实现。 |
| Web服务 | FastAPI | 高性能异步Web框架,适合构建高并发API接口。 |
| 前端原型 | Gradio | 可快速搭建交互式AI应用界面,适用于演示与内部测试。 |
4.2 推理性能的极致优化
本地部署面临的核心挑战之一,是如何在有限硬件条件下实现低延迟、高吞吐的推理服务。为此,我们实施了多层次优化策略:
- 推理引擎加速:采用FastDeploy框架,并启用TensorRT作为后端。TensorRT会对模型进行图融合、算子优化与精度量化,针对特定GPU硬件进行深度调优,带来数倍性能提升。
- 模型量化:将模型参数从FP16(半精度浮点)压缩至INT8(8位整数)。此举大幅降低显存占用与模型体积,同时利用GPU张量核心加速运算。在财税问答这类对精度要求适中的场景下,INT8量化可在几乎无损准确率的前提下,实现2–3倍的速度提升。
- 批处理策略:
- 静态批处理:针对可预知的批量任务(如批量文档解析),将多个请求合并为单个batch处理,最大化利用GPU并行能力。
- 动态批处理:面向实时在线服务,设置极短等待窗口(例如几毫秒),将此期间内到达的请求动态组批,有效平衡响应延迟与系统吞吐。
- 智能缓存机制:对高频查询内容(如“什么是增值税?”)建立多级缓存体系,减少重复计算,显著提升响应速度。
通过上述综合优化措施,在推荐的硬件配置下,系统实测表现优异:P95延迟(即95%的请求可在该时间内完成响应)稳定控制在1.5秒以内,吞吐能力足以支持中型及大型企业数百名员工同时在线使用。
4.3 数据安全与合规性设计
本地化部署是保障数据安全的物理前提。通过将系统部署于企业内网环境,彻底规避了数据在公共网络传输以及存储于第三方云平台所带来的潜在风险。
数据不出内网:从用户输入、模型推理到结果返回,整个处理流程均在企业防火墙内的本地服务器上闭环完成。这一架构完全满足《中华人民共和国数据安全法》对企业核心经营数据处理的安全合规要求。
访问控制与审计机制:系统内置严格的权限管理体系,确保仅授权人员可进行访问操作。所有查询记录和文件上传行为均被完整记入审计日志,支持事后追溯与责任定位。
接口安全保障:对外提供的API接口均采用HTTPS加密通信,并实施身份认证与请求签名机制,有效防止非法调用和数据泄露。
这种“数据不动,智能流动”的设计理念,使企业在充分应用AI技术的同时,获得最高级别的数据安全保障。
五、知识体系的持续进化与迭代
静态的知识系统难以应对快速变化的财税政策与用户需求。为此,我们构建了一个基于反馈驱动的闭环迭代机制,确保系统具备持续学习与自我进化的能力。
5.1 知识库的自动化更新
知识库的时效性直接决定系统的实用价值。我们建立了半自动化的知识更新流程:
- 数据源监控:通过定时运行的爬虫脚本,持续监测财政部、国家税务总局等官方渠道的政策发布动态。一旦检测到新文件,系统自动下载并进入处理队列。
- 增量同步:每月执行一次数据同步任务,将新增的法规条文、政策解读和实务案例经过清洗、分段和向量化处理后,增量写入向量数据库与图数据库。
- 知识图谱重构:数据同步完成后,触发知识图谱的增量更新任务,自动识别新出现的实体及其关联关系,动态调整图谱结构。
该流程保证了系统所依赖的知识基础始终与最新政策保持同步。
5.2 模型微调的多轮策略
尽管基础大模型具备强大通用能力,但在专业领域仍缺乏“行业语感”。我们采用LoRA(Low-Rank Adaptation)轻量化微调技术,仅需调整约1%的模型参数,即可实现良好的领域适配效果,既保留了原模型的通用性,又大幅降低了训练成本。
微调过程分为三个递进阶段:
-
第一轮:政策结构化理解微调
数据:大量标注过的法规文本,标注内容涵盖条款标题、核心要点、适用条件、关键词等。
目标:提升模型对长篇法律文档的信息提取精度与效率,实现结构化输出。 -
第二轮:实务流程逻辑微调
数据:财税问答对(QA Pair)及实际操作指南,包含丰富的因果链与流程节点。
目标:增强模型对业务逻辑的理解能力,例如:“因满足A条件 → 故适用B政策 → 需执行C、D、E步骤”。 -
第三轮:多模态关联能力增强微调
数据:收集发票图片与其对应的文字描述、合规判断等图文配对数据。
目标:强化模型在视觉信息与文本指令之间的跨模态关联理解,提升其处理“看图说话”类财税任务的能力。
5.3 反馈闭环与A/B测试
真实的用户行为数据是系统优化的核心驱动力。
- 用户反馈收集:在交互界面设置“赞/踩”按钮及简要反馈入口。当用户对回答不满意时,可一键标记并说明原因(如“答案已过时”、“引用法规错误”等)。
- Bad Case分析:运维团队定期汇总负面反馈案例,进行人工审核与标注,形成高质量的微调数据集,用于后续模型迭代。
- A/B测试机制:新版本模型上线前,通过流量切分方式进行A/B测试,对比新旧模型在结果满意度、二次提问率、任务完成时长等关键指标上的表现。只有当新模型显著优于旧模型时,才推进全量发布。
依托“数据更新 → 模型微调 → 用户反馈 → 数据增强”这一持续运转的飞轮机制,系统的智能化水平随时间推移不断进化,真正实现自主成长。
六、应用场景与价值实现
技术的价值最终体现在业务赋能上。本系统聚焦于解决不同角色用户的实际工作难题,并创造可衡量的业务价值。
6.1 面向企业财务与税务人员
作为系统的主要使用群体,财务与税务人员可通过该平台获得全天候的专业支持。
场景一:政策速查与解读
痛点:政策文件数量庞大,查找耗时且语言专业性强,不易理解。
解决方案:用户只需以自然语言提问,如“小微企业最新的企业所得税优惠是什么?”,系统即通过RAG技术检索最相关条文,并以通俗语言提炼出核心内容、适用条件与优惠幅度,同时附带政策原文链接供核验。
场景二:文件合规性自动核验
痛点:每月需处理大量发票、合同等文档,人工审核强度高,易发生疏漏。
解决方案:系统可自动识别上传的票据或合同内容,结合当前有效政策进行合规性比对,快速指出潜在风险点并给出修改建议,大幅提升审核效率与准确性。
财务人员批量上传发票扫描件后,系统通过OCR技术自动识别内容,并结合内部规则与知识图谱,对发票的抬头、税号准确性、商品名称合规性以及是否存在重复报销等情况进行智能校验,最终生成一份带有高亮标注风险项的审核报告。
对于企业管理层及财务顾问而言,关注重点更多集中在宏观层面的税务规划与潜在风险的提前识别。
场景:税务风险智能预警
痛点:企业经营流程复杂多样,难以实时掌握隐藏的税务隐患。
解决方案:系统可对接企业ERP中的业务数据。由风险评估Agent持续追踪进项、销项、成本和费用等关键指标,一旦检测到异常波动(如某类费用占比突增、供应商出现失联迹象),即利用知识图谱进行因果推理,主动向管理层发送预警信息,同时附带风险说明、相关法规依据及应对策略建议。
在面向个人用户时,该系统同样能够显著简化财税操作流程。
场景:个人所得税专项附加扣除咨询
痛点:专项附加扣除政策条目繁杂,普通纳税人对申报流程不熟悉。
解决方案:用户可通过小程序以语音方式提问,例如:“我孩子刚上幼儿园,个税怎么抵扣?”系统能准确识别其意图为“子女教育专项附加扣除”,并以分步指引的形式,清晰列出申报条件、所需证明材料,以及在“个人所得税”APP中完成申报的具体操作路径,有效降低理解与执行门槛。

本文提出的AI财税领航员系统,并非传统财税软件的简单功能迭代,而是一次基于本地化大模型与多Agent协同架构的范式革新。系统融合了多模态交互、RAG(检索增强生成)、知识图谱等先进技术,致力于解决财税领域长期面临的信息过载、知识更新滞后、数据安全与决策复杂性等核心难题。
在技术路线设计上,始终围绕安全性、准确性、可解释性和可进化性四大企业级应用核心需求展开。本地化部署保障了敏感数据不出内网,实现安全可控;RAG与知识图谱的协同机制,提升了回答的精准度与结果可追溯性;多Agent架构配合持续学习的闭环反馈体系,则赋予系统适应未来业务演进的能力。
尽管构建此类系统涉及较高的工程复杂度,但其所带来的价值具有深远意义。它将财务人员从大量机械性的核对任务中解放出来,使其能够聚焦于更具战略意义的分析与决策工作。长远来看,这一系统将成为企业在数字化转型过程中,实现财税管理智能化升级、增强整体竞争力的重要基础设施。


雷达卡


京公网安备 11010802022788号







