摘要
真实数据资产(RDA)正通过将光伏电站的动态运营数据转化为可信的数字资产,推动绿色能源价值评估体系与跨境融资机制的革新。借助稳定币发行模式,RDA为新能源金融注入流动性,但其核心前提在于确保数据的真实性与可验证性。
引言
在全球推进能源结构绿色转型的背景下,持续且大规模的资本投入成为关键支撑。然而,传统金融体系在服务新能源项目——特别是分布式光伏电站时,常遭遇资产评估困难、融资成本高昂以及资产流动性不足等结构性难题。尽管项目方拥有重资产基础,资本方却更关注清晰、可预测的现金流。二者之间存在着显著的信息不对称与信任缺失。
真实数据资产(Real Data Assets, RDA)为此提供了一种创新性的解决方案。它超越了对物理资产进行简单链上映射的传统思路(即RWA),转而聚焦于资产在实际运行中持续产生的高频、可验证的数据流,并将其本身定义为核心资产。本文将深入剖析RDA在光伏领域的应用逻辑、技术实现路径及其带来的金融创新,同时探讨其风险控制机制与合规框架。
一、从RWA到RDA:数据驱动的价值重构
1.1 RDA的本质与核心价值
RDA的核心在于,利用技术手段对实体经济活动中产生的生产与运营数据进行确权和封装,使之成为可独立定价、交易和融资的新型数字资产。这一概念虽与真实世界资产(RWA)相关联,但在底层逻辑上存在根本差异。
RWA(真实世界资产) 主要体现为一种静态的权利凭证,例如房产或股权的链上代币化,强调的是“所有权”的数字化转移。其估值依赖于低频的传统审计与评估方式,本质上是对过去状态的记录。
而 RDA(真实数据资产) 则是一种动态的价值载体,锚定的是资产“持续创造价值的能力”。这种能力由实时、连续的运营数据来量化和证明,使估值过程实现高频、算法化和数据驱动。
| 特性维度 | RWA (真实世界资产) | RDA (真实数据资产) |
|---|---|---|
| 核心锚点 | 物理资产的所有权或静态收益权 | 物理资产的动态运营数据与未来现金流 |
| 价值评估 | 低频、静态、依赖传统评估机构 | 高频、动态、数据驱动、算法化 |
| 信任基础 | 对资产托管方和法律框架的信任 | 对数据采集与上链技术(IoT、区块链)的信任 |
| 资产形态 | 资产的“数字收据” | 资产“实时价值流”的数字凭证 |
| 金融应用 | 主要用于抵押、借贷 | 应用场景更广,包括动态定价、风险预警、结构化产品 |
RDA的关键突破在于,将信用依据从“过去时”的资产负债表转向“现在进行时”的实时数据流,从而为金融机构提供了更加透明、即时的风险判断窗口。
1.2 光伏电站为何是RDA的理想场景
并非所有实体资产都适合转化为RDA。光伏电站在当前阶段之所以成为该模式落地的首选领域,源于其具备以下几项独特优势:
- 产出高度可量化:电力作为标准物理单位(kWh),可通过智能电表精准测量,便于经济价值换算。
- 结算规则明确透明:上网电价由政策规定,电费结算周期固定,通常与电网公司对接,现金流模型稳定可靠。
- 运营周期长且波动小:设计寿命普遍超过25年,运行模式简单,受外部市场影响较小,具备长期稳定的收益预期。
- 数据易于采集与标准化:发电量、辐照度、设备温度、逆变器效率等关键参数天然适合通过物联网(IoT)设备自动采集,数据格式统一,利于上链存证与分析处理。
上述特征使得光伏电站的运营数据具有高信噪比和强价值关联性。每一笔发电数据均可直接对应具体收益,为构建以数据为核心的金融产品提供了坚实基础。
二、技术实现路径:如何铸造可信的RDA
将光伏电站的实际运行转化为可信的真实数据资产,需依托一套严密的技术架构,涵盖数据采集、可信上链与资产封装三大环节。
2.1 数据采集与可信上链层
该层级是RDA信任体系的起点,目标在于保障数据的原始性、完整性与不可篡改性。
2.1.1 物联网感知与边缘计算
在光伏场站部署多种智能硬件是实现数据可信采集的第一步:
- 智能电表:用于精确记录并网电量,构成收益计算的基础数据源。
- 环境传感器:监测光照强度、气温、风速等环境变量,辅助发电效率分析与产量预测。
- 设备状态传感器:跟踪逆变器、组件等关键部件的工作状态,支持健康评估与故障预警。
所采集的数据经由边缘计算网关进行预处理与加密传输,防止中间环节被窃取或篡改。同时,硬件设备应具备防篡改能力,如采用安全芯片(SE)保护固件及数据签名私钥,确保端侧数据源头可信。
2.1.2 区块链存证与时间戳机制
经过加密的数据包将被推送至区块链网络完成存证。主要流程包括:
- 生成原始数据的哈希值并写入区块链,形成唯一且不可更改的时间戳记录;
- 通过共识机制确保多方对数据真实性达成一致;
- 结合零知识证明等隐私保护技术,在不泄露原始数据的前提下验证其有效性。
该机制从根本上杜绝了数据事后伪造的可能性,建立起从物理世界到数字世界的可信桥梁。
为提升链上存储效率,一般不会将原始数据直接写入区块链。取而代之的是,先对数据包进行哈希运算(如采用SHA-256算法),生成唯一的哈希值,并将其与关键元信息(例如设备ID、时间戳等)组合成一笔交易,记录至区块链中。原始数据本身则被保存在分布式文件系统(如IPFS)或符合监管要求的中心化数据库内。
这种机制不仅降低了链上存储负担,还确保了数据的完整性与可验证性。一旦数据发生任何改动,其哈希值将随之改变,从而被轻易识别。
不可篡改的时间戳
得益于区块链固有的链式结构和共识机制,每一笔上链操作都会被打上一个无法伪造且高度可信的“时间戳”。该时间戳精确记录了数据由谁在何时提交,为后续的审计追踪提供了不可辩驳的证据支持。
2.2 数据资产化与标准化封装(Data Assetization & Standardization)
仅拥有链上的数据哈希并不构成可流通的RDA(可交易数据资产)。必须通过一套标准化流程,将这些零散的数据单元“封装”为具备明确权属、价值清晰、格式统一的数字资产。
这一过程通常由权威平台主导,例如上海数据交易所等具备公信力的机构,负责推进从确权到发行的全流程。
数据确权与登记
依据现行法律法规,平台需明确数据的所有权及使用权归属——通常为光伏电站的运营主体,并完成正式登记程序,确立法律层面的资产边界。
数据标准化
来自不同项目、不同类型设备的数据往往格式各异。因此需要对其进行清洗、转换和语义对齐,按照统一标准整合为结构化的数据集,提升互操作性和分析能力。
价值评估与封装
结合历史发电表现、电价政策导向、设备老化衰减模型等因素,构建预测算法,估算特定光伏电站在未来周期内(如20年)的总发电量及其对应的现金流收益。
经过验证与审慎评估后的未来收益权,最终被封装为一个标准化的数字凭证——即“光伏收益权RDA”。
该RDA包含多项核心要素:资产唯一标识码、收益权期限、预期现金流分布曲线、底层数据的哈希索引等,成为金融化运作的基础“原材料”。
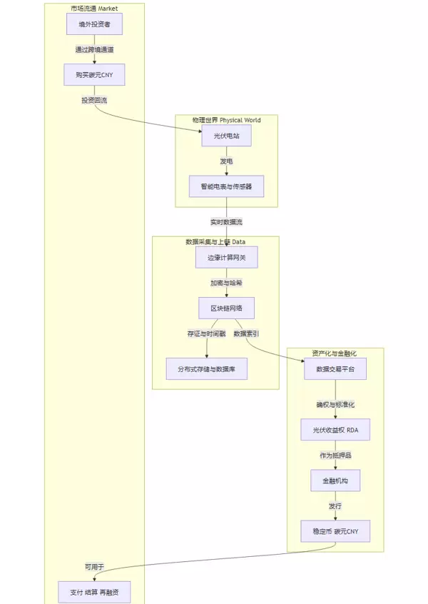
2.3 核心流程图解
上述从现实世界中的绿电生产活动,到数字资产再到金融工具的转化路径,可通过以下流程图直观呈现。
该图示清晰展现了RDA如何作为桥梁,实现物理能源产出与数字资本市场的高效连接,推动绿色资产的价值释放。
三、金融创新与业务闭环:“碳元CNY”的诞生与应用
当“光伏收益权RDA”成功生成后,便具备了作为优质底层资产的核心特征。基于此类资产发行锚定其价值的稳定币,已成为当前最具潜力的金融创新实践之一。
3.1 基于RDA的稳定币发行机制
以“碳元CNY”为例,其发行遵循典型的资产抵押型稳定币逻辑,但其抵押物是新型数字化资产——光伏收益权RDA。
资产托管与抵押
项目方将其已在数据交易所完成登记的“光伏收益权RDA”交由持牌金融机构(如银行信托部门)进行合规托管,作为发行稳定币的资产基础。
价值评估与超额抵押
金融机构对RDA所代表的未来现金流进行专业评估,并设定合理的抵押率(LTV, Loan-to-Value)。例如,一个预计未来20年产生1亿元收益的RDA,可能仅按70%的抵押率,允许发行7000万元的“碳元CNY”,以此保留风险缓冲空间。
稳定币铸造与发行
通过预设规则的智能合约,金融机构根据已抵押RDA的价值及设定比率,自动执行稳定币的铸造流程,并将相应数量的“碳元CNY”发放给项目方使用。
资金监管与清算
项目方获得的资金可用于项目建设或流动性补充。与此同时,电站实际产生的电费收入将汇入由金融机构监控的专用账户,用于保障“碳元CNY”的价值稳定以及未来的兑付能力。
3.2 “碳元CNY”的资产属性与价值支撑
“碳元CNY”并非无锚定的信用货币,而是建立在真实经济活动之上的数字金融工具,具备多重核心优势:
价值锚定
其稳定性来源于对未来人民币现金流的直接绑定。不同于依赖市场套利或算法调节的稳定币,“碳元CNY”的价值根基在于实体绿电项目的持续运营,具有高度可预测性与抗波动性。
资产背书
每一单位“碳元CNY”均有真实、可追溯的光伏发电数据作为底层支撑。投资者可通过区块链浏览器查验对应RDA及其关联电站的运行概况,实现全链条透明化。
绿色属性
由于其底层资产源自清洁能源生产,该稳定币天然具备“绿色基因”,契合全球ESG投资趋势,在可持续金融领域展现出强大的吸引力。
3.3 价值转换链条分析
RDA与稳定币的融合,构建了一条完整且高效的价值升级路径,实现了从物理世界到数字资产,再到金融工具的逐级跃迁。
- 物理资产(光伏电站):作为价值源头,虽具备长期收益潜力,但属于重资产形态,流动性差,融资成本高。
- 数据资产(光伏收益权RDA):借助技术手段,将电站的“盈利能力”抽象并数字化,使其变得可信、可度量、可标准化,突破传统资产评估瓶颈。
- 数字金融工具(碳元CNY稳定币):进一步将标准化RDA“货币化”,赋予其高流动性与金融可组合性,便于参与DeFi、跨境支付、资产交易等多种场景。
这一链条的成功打通,标志着“数实融合”在绿色金融领域的深度落地,为实体经济注入新的资本活力。
四、跨境融资新范式:优化外汇约束与共享绿色红利
RDA模式的一项重大突破,在于为跨境绿色资本流动开辟了全新的高效通道,有望重构国际投资者参与中国绿色项目的路径。
4.1 绕开传统路径的资本通道
传统模式下,境外资本投资境内绿色项目需经历复杂的审批流程,并受限于严格的外汇额度管理。而依托RDA与人民币稳定币体系,这一过程可得到显著优化。
人民币计价与清算
境外投资者可通过合规渠道(如人民币跨境支付系统CIPS),将外币兑换为离岸人民币(CNH),再用CNH在市场上购入“碳元CNY”。
整个投资行为、收益分配以及退出机制,均以人民币计价并在数字账本中完成清算,避免了频繁的汇兑操作与汇率风险,提升了资金流转效率。
弱化外汇管制摩擦:由于资本的投资标的是以人民币计价的数字资产(如稳定币),而非直接参与股权投资或债权投资,因此在一定程度上规避了传统外商直接投资(FDI)和合格境外机构投资者(QFII)等模式所面临的行政审批限制,有效降低了跨境资本流动中的制度性摩擦。
提升资金效率与透明度
该模式不仅实现了路径上的创新,更重构了跨境投资中的效率机制与信任基础。
高效率
依托区块链技术,交易与结算可实现接近实时完成,显著压缩了传统跨境投融资中冗长的资金清算周期,大幅提升资金周转速度。
高透明度
投资者能够近乎实时地掌握底层光伏项目的运营数据。资金使用及收益分配由智能合约自动执行,大幅减少信息不对称问题和人为干预风险。
这种机制构建起全球资本与中国绿色能源项目之间直接且透明的价值连接通道,使跨境共享绿色经济红利成为现实可能。
商业价值与市场影响:成本、估值与流动性三重优化
RDA模式的应用对光伏项目的商业模式产生了深远变革,集中体现在融资成本、资产估值以及市场流动性三个维度。
5.1 融资成本显著下降
数据的高度透明直接转化为信用增强,从而压低风险溢价水平。
压缩风险溢价
金融机构可通过系统实时监控项目现金流状况。一旦发电量未达预期,即可迅速触发风控预案。这种前所未有的可见性极大降低了银行对违约概率的判断不确定性,使其更愿意提供优惠利率。实践数据显示,采用RDA模式后,项目融资利率较传统方式平均降低约2个百分点。
降低准入门槛
对于规模较小的分布式光伏项目而言,传统融资模式下尽职调查成本过高,往往难以获得信贷支持。而通过RDA模式,可将多个小型项目的数据资产整合打包,形成标准化资产池,统一进行融资操作,有效破解“项目小、融资难”的困局。
5.2 资产估值逻辑重塑
RDA改变了基础设施类资产——尤其是光伏电站的传统估值范式。
从成本法转向未来现金流折现法
传统评估多依赖成本法,侧重“历史投入”。而RDA模式推动估值体系全面转向基于未来现金流的折现模型(DCF),核心关注点变为“未来能产生多少收益”,且该预测建立在持续更新的真实运行数据之上,可信度远高于仅依靠过往财务报表的估算。
估值倍数跃升
通过将未来数十年稳定的现金流入提前资产化,并叠加流动性溢价,光伏电站的整体估值得以大幅提升。整体估值可实现3至5倍的增长,极大激发社会资本投身绿色能源建设的积极性。
5.3 流动性实现根本激活
基础设施类资产长期面临流动性匮乏的问题,通常需持有至项目生命周期结束。RDA结合稳定币技术彻底打破了这一僵局。
资产可分割性
“光伏收益权RDA”可被无限拆分为微小份额进行交易,投资者可根据自身资金实力与风险偏好,灵活认购任意数量的收益权单位。
交易便捷性
代币化的RDA或其衍生稳定币可在合规数据交易所或二级市场实现7×24小时连续流转,交易效率远超传统资产转让流程。
金融可组合性
以稳定币形式存在的资产具备高度金融嵌入能力,可用于再抵押、质押借贷,或作为其他金融衍生品的保证金,催生多层次金融市场,进一步释放资产潜在价值。
产业生态与关键参与方解析
RDA模式的可持续运行,依赖于一个分工清晰、协同高效的产业生态系统,各参与方各司其职,共同支撑整个链条的稳定运转。
6.1 核心角色及其职责
| 参与方 | 核心角色 | 主要职责 |
|---|---|---|
| 光伏运营企业 | 资产供给方 | - 负责光伏电站的建设与日常运维 - 部署物联网设备,确保原始数据稳定生成并上传 - 作为RDA的初始持有者和融资主体 |
| 数据交易所 | 基础设施提供方 | - 制定RDA的确权、登记、估值、封装等标准与流程 - 提供合规安全的一级发行与二级流转平台 - 担任数据资产的“中央登记结算机构” |
| 银行及持牌金融机构 | 金融产品设计与发行方 | - 对RDA进行风险评估与定价 - 设计并发行以RDA为底层资产的稳定币或结构性金融产品 - 承担资金托管、监管与清算职能,连接资产与资本 |
| 技术服务商 | 技术解决方案提供方 | - 提供物联网硬件、区块链底层平台、智能合约开发等技术支持 - 保障数据采集、传输、存储全链路的安全性与可靠性 |
| 境外投资者与机构 | 资本供给方 | - 通过合规渠道购买RDA或其衍生金融产品 - 引入全球化资金来源,支持绿色能源发展 |
| 监管机构 | 规则制定与监督方 | - 制定数据资产、绿色金融、稳定币等相关领域的监管政策 - 确保整个生态系统的合规性、稳定性与安全性 |
6.2 典型案例分析:协鑫能科与华夏银行合作实践
目前,RDA在光伏行业的应用已出现标杆性落地案例,其中协鑫能科与华夏银行的合作具有代表性。
协鑫能科作为光伏运营企业,率先利用物联网与区块链技术,将其旗下电站的发电数据全流程上链存证。完成数据资产化后,不仅实现了资产估值的显著提升(据公开信息显示,年均增收约2亿元),还因数据真实可信,额外获得了碳减排认证带来的分成收益。
华夏银行则发挥金融创新引领作用,基于协鑫提供的可信数据资产,设计并发行了名为“碳元CNY”的稳定币产品,成功吸引境外资本进入,为探索跨境绿色投融资新路径提供了切实可行的实践经验。
这一实践充分展现了产业资本与金融资本如何通过协同创新,推动RDA从技术构想逐步走向可落地、可持续的商业闭环。
七、风险矩阵与风控体系构建:信任的根基
RDA模式的核心依赖于“真实、可信的数据”,其生命力也正源于此。一旦底层数据出现失真或被操纵,整个价值链条的信任基础将迅速瓦解。因此,建立一套多层次、立体化的风险控制机制,是保障系统稳健运行的关键。
7.1 核心风险识别:数据真实的“致命弱点”
在信息系统中,“Garbage In, Garbage Out”(输入垃圾,输出垃圾)是一条不可违背的基本法则。RDA面临的主要挑战在于发电数据可能在源头被虚报、夸大,或在传输过程中遭到篡改。这种数据失实不仅会导致RDA资产估值偏离实际,更会动摇其所支撑的稳定币信用体系,极端情况下甚至可能引发系统性金融风险。
7.2 多维度风控机制设计
为应对数据真实性带来的核心风险,需从硬件、数据采集、链上存证和智能合约等多个层面构建综合防御体系。
硬件层:物理级防篡改保障
物联网终端设备作为数据采集的第一环,必须具备高度安全性。应部署集成安全芯片(如SE/TPM)的智能电表与传感器,实现“一机一密”机制,并对原始数据进行数字签名,确保数据源自合法且未被物理干预的设备,防止伪造接入。
数据层:多源交叉验证机制
单一数据源难以独立支撑信任体系,必须引入多方外部可信数据进行比对校验:
- 电网结算数据:定期将电站上报的发电量与其在电网公司的实际结算记录进行核对,这是最具权威性的验证方式。
- 第三方审计数据:由独立检测机构开展现场抽查与设备校准,提升数据公信力。
- 气象关联分析:结合当地光照强度、天气状况等气象信息,利用AI模型分析发电曲线是否符合物理规律,识别异常波动。
链上层:全流程可追溯与透明审计
区块链的不可篡改与公开透明特性,为监管和审计提供了强有力的技术支持。所有数据上传、确权、交易流转等环节均记录于链上,监管机构及第三方可随时进行穿透式核查,实现全程留痕、责任可溯。
合约层:智能化风险预警与处置
通过智能合约预设风控逻辑,实现自动化响应:
- 设置触发条件:例如当某电站连续多次发电数据与电网结算差异超过设定阈值时,自动暂停其对应RDA的交易与抵押功能。
- 动态调整抵押率:根据RDA底层资产的健康评分(基于多源数据综合评估),由智能合约动态调节其作为抵押品时的贷款价值比(LTV),实现精细化风险管理。
八、合规框架与监管协同:在规则中稳步前行
任何技术创新若脱离法律与监管的轨道,都难以持续发展。RDA融合了能源、数据与金融三大领域,其合规路径必须兼顾多方制度环境,寻求跨域协同。
8.1 境内外法规体系的衔接
RDA的合规运营需要与多项现行及正在演进的法律法规相适配:
- 数据要素确权制度:明确光伏运营数据的资产属性,界定其所有权、使用权与收益权归属,契合我国推进数据要素市场化配置改革的方向。
- 绿色金融标准体系:作为绿色资产,RDA在认定、评级和信息披露方面需满足国内外绿色金融规范(如中国人民银行、欧盟相关标准),确保其环境效益的真实性和可比性。
- 稳定币监管要求:稳定币属于金融产品,其发行与流通必须接受监管约束。可参考香港等地推出的稳定币监管沙盒机制,确保发行主体持牌经营,储备资产透明,具备充足资本与应急能力。
8.2 探索“境内确权、境外流通”的合规路径
鉴于各国在数据跨境流动与金融监管方面的差异,一种务实可行的模式是“境内确权、境外流通”:
- 境内环节:严格遵循《数据安全法》《个人信息保护法》等规定,在上海数据交易所等国家级平台完成数据的确权登记,并生成合规的RDA凭证。
- 境外环节:在香港等拥有成熟金融监管体系和开放资本市场的地区,由持牌金融机构基于境内已确权的RDA凭证,发行面向全球投资者的数字化金融工具(如锚定RDA的稳定币),并通过当地完善的清算与交易设施实现流通。
该模式既尊重国家数据主权和监管底线,又借助国际金融中心的制度优势,为RDA走向全球化提供了现实路径。
结论
RDA并非停留在概念层面的区块链噱头,而是通过将光伏电站的实时运行数据转化为可信、可融资的数字资产,切实回应了绿色能源行业长期存在的融资困境。它以数据真实性为基石,依托区块链建立信任机制,结合稳定币等金融工具增强流动性,成功将沉睡的重资产转变为可分割、可交易、可跨境的动态价值载体。
协鑫能科与华夏银行的合作案例,已初步验证了该模式的商业可行性。在“双碳”战略目标驱动下,风电、光伏等清洁能源的数据资产化进程,有望催生一个规模达万亿级的新兴市场。
然而,前路仍充满挑战。RDA的大规模推广,高度依赖于风控体系的完善程度以及法律监管框架的成熟度。唯有当数据的真实性获得如同银行金库般严密的保护,且各环节运作均处于阳光之下、合规可控之时,RDA才有可能真正成长为支撑全球能源转型的新一代绿色金融基础设施。


雷达卡


京公网安备 11010802022788号







