摘要
人工智能技术正通过重构成本结构与推动效率革新,促使“漫剧”成为内容产业的新兴范式。尽管生产工具的软件化深刻改变了产业链价值分布,但最终的竞争优势仍将回归到内容本身的叙事能力与审美表达。
引言
当前,内容创作正经历一场由AI驱动的系统性变革。“漫剧”作为一种融合动画形式与短剧节奏的内容形态,已成为这场变革的核心焦点。它并非传统动漫的延伸,而是AI技术深度介入下短剧形态的自然演进。其背后牵动的是从内容生成、制作流程到商业分发的全链路重塑。
本文将从技术架构视角切入,解析AI漫剧的技术路径、生产力流派及生态竞争格局。我们将剖析其“极致降本”的实现机制,评估主流AI工具链的技术瓶颈与发展方向,并最终聚焦一个关键命题:当AI带来的技术红利普及为行业基础设施后,真正的竞争壁垒究竟建立在何处?
一、生产范式的跃迁:成本重构与效率升级
AI漫剧对内容产业最显著的影响,在于彻底颠覆了传统的生产函数模型。它正在把内容创作从劳动密集型、边际成本递增的模式,转变为具备“软件化特征”、边际成本持续下降的新体系。
1.1 成本结构的根本性变革
传统真人短剧的成本高度依赖线下强耦合资源,如演员薪酬、拍摄场地、摄制团队、服装道具等,这些均为刚性支出且难以压缩。而AI漫剧通过技术手段实现解耦,将核心成本要素转移至线上可量化维度。
| 成本构成 | 真人短剧 | AI漫剧 | 变革分析 |
|---|---|---|---|
| 核心人力 | 导演、编剧、演员、摄制组 | 核心主创、AI工程师、声优 | 人力结构优化:由大规模现场协作转向小规模创意+技术团队,显著降低人力开销。 |
| 场景与美术 | 场地租赁、实景搭建、服化道 | IP授权、AI算力消耗、美术设定 | 资产数字化:物理场景被虚拟替代,成本转化为可控的算力投入与版权费用。 |
| 制作周期 | 1-3个月 | 1-2周 | 时间成本压缩:周期缩短80%-90%,极大提升资金周转效率和市场响应速度。 |
| 总成本 | 数十万至百万级 | 10万元以内(百集体量) | 数量级下降:整体成本降幅达70%-90%,彻底改写项目投资回报逻辑。 |
以一线制作团队的实际运作为例,一个6人小组即可实现每月稳定产出60集内容,百集项目的总成本可控制在10万元以内。这种成本模型的重构,正是AI漫剧得以快速爆发的核心动因。
1.2 “软件化”带来的规模效应
与传统内容产业不同,AI漫剧展现出典型的软件行业特性——用户越多,系统越成熟,单位成本反而越低。
- 传统内容行业:参与者增加导致对优质编剧、演员等稀缺资源争夺加剧,推高核心成本,呈现边际成本上升趋势。
- AI漫剧行业:随着使用人数增长,AI模型获得更丰富的训练数据与反馈,生成效率提升,单位内容成本持续走低。
这种边际成本递减现象,标志着内容生产正迎来“软件化时刻”。数月前行业平均成本尚处每分钟两三千元水平,如今已迅速跌破千元大关,生产逻辑与商业模式随之发生根本转变。
1.3 投资回报模型的全面重塑
成本结构的优化直接传导至商业策略层面,重新定义了项目的ROI模型。
- 试错空间极大拓展:极低的单集成本允许同时并行多个项目进行小范围测试,“多测多试”策略取代“孤注一掷”的高风险押注,显著提高爆款概率。
- 预算向分发前置倾斜:节省的制作开支可用于买量推广,使优质内容更快触达目标受众,加速商业闭环形成。
- 供给侧产能激增:据巨量引擎数据显示,2024年上半年漫剧供给量月均复合增长率达83%,流水规模同比增长12倍,日均投放消耗逼近两三千万元。单部付费作品净利润可达20-30万元,高回报持续吸引新入局者,形成良性循环。
二、技术栈与工作流演进:从画面生成到叙事理解
AI漫剧的实际生产力,取决于其底层技术栈与生产流程的成熟度。目前行业正处于从“能出图”向“会叙事”跃迁的关键阶段,技术瓶颈与流派分化日益明显。
2.1 主流AI工具链能力对比
AI模型是推动产业提速的核心引擎。国内已形成多种工具并存的格局,各具特色,制作方通常根据项目需求灵活组合使用。
| 工具名称 | 核心优势 | 适用场景 | 潜在短板 |
|---|---|---|---|
| Vidu(生数科技) | 图生视频、二次元风格一致性、多角色稳定性 | 风格化漫剧、IP导向作品 | 算力成本较高,对输入图像质量要求严格 |
| 可灵(快手) | 支持较长视频时长、物理真实感强、适合大幅度动作模拟 | 仿真人漫剧、写实风格内容 | 算力消耗大,二次元生成效果有待加强 |
| 即梦(字节跳动) | 生成速度快、中文语义理解能力强、迭代迅速 | 快速试错、内容快消品、短视频平台适配 | 画面精细度与时长仍有提升空间 |
| 巨日禄AI | 集成AI Agent、支持工业化流程、量产稳定性高 | 专业团队、标准化流水线生产 | 工具链较重,更适合B端规模化运营 |
不同的工具选择决定了内容风格、生产效率与成本控制路径,也催生了多元化的生产力流派。未来竞争将不仅体现在单一工具性能上,更在于整套工作流的协同优化能力。
在AI漫剧的生产实践中,工具选型呈现出显著的“场景驱动”特征。追求快速市场覆盖的团队往往青睐即梦类工具,而专注于IP长期价值打造的团队则更倾向选择Vidu等具备精细控制能力的平台。
2.2 技术瓶颈:从“素材堆砌”迈向“视听语言”的三大挑战
尽管AI视频生成工具迭代迅速,全行业仍普遍面临三项核心技术难题。这些瓶颈直接决定了内容能否实现从机械拼接向真正叙事表达的跃迁。
长期一致性(Long-term Consistency)
这是当前最突出的技术短板,主要体现在以下两个维度:
角色一致性
频繁出现“主角变路人”的“变脸”现象。AI在跨镜头、跨场景中难以稳定维持角色的面部特征、服装造型及体型比例,导致人物识别断裂。
风格一致性
连续画面中的美术风格、光影氛围与色调常发生突兀跳跃,例如前一秒为写实校园日常,下一秒却转入奇幻冒险场景,破坏整体观感连贯性。
动态表现细腻度(Dynamic Nuance)
在动作与情绪传达层面,AI生成仍显生硬:
微表情缺失
角色表情多停留在基础层级,缺乏传达复杂心理活动的细微变化,如眼神闪烁、嘴角抽动等,致使人物形象趋于扁平化。
动作与物理交互
虽然基础运动流畅度已达标,但在涉及肢体碰撞、衣物摆动、物体受力反馈等物理模拟方面仍存在明显瑕疵,影响真实感。
叙事逻辑理解(Narrative Logic Comprehension)
AI对剧本深层结构的理解尚不成熟:
“抽卡式”分镜生成
无法准确把握镜头语言与叙事节奏,导致分镜产出随机性强,需大量人工筛选与反复试错,消耗大量算力与时间成本。
镜头语言匮乏
输出内容多为画面序列的线性播放,缺少推、拉、摇、移等服务于情节推进的高级运镜设计,缺乏电影级视觉调度。
2.3 生产模式分化:工业化路径的双轨并行
为在现有技术条件下平衡效率与质量,行业内逐步形成两种主流生产力范式。其选择深刻影响着团队的商业模式与市场定位。
2.3.1 “多参宗”:效率导向的快消型工业流
该流派以模块化批量生产为核心理念,强调极致的产出速度与成本控制。
技术路径
依赖“参考生视频”(Video-to-Video)功能,通过输入参考视频或图像集,引导AI完成风格迁移与内容扩展。
工作流
优劣分析
- 优点:生产周期短、单部成本低、易于规模化复制,适合采用“多测多投”的流量运营策略,是中小团队快速入局的有效手段。
- 缺点:内容易陷入同质化,艺术深度不足,作品多呈现为“画面拼贴”,难以积累持久的IP影响力。
2.3.2 “首尾宗”:品质导向的精品孵化流
该流派聚焦于叙事连贯性与风格统一性,服务于高价值IP的长期培育。
技术路径
依托“首尾帧控制”(ControlNet/Keyframe Control)等关键技术,由人工设定关键帧的角色姿态、构图布局与动作轨迹,AI负责中间帧的自动生成。
工作流
优劣分析
- 优点:成片叙事完整、视觉风格统一,动画质感强,有利于构建复杂世界观,IP延展潜力大,受到头部厂商重点投入。
- 缺点:制作效率较低、综合成本高,对主创团队的艺术把控与技术协同能力要求极高,短期内流量爆发能力有限。
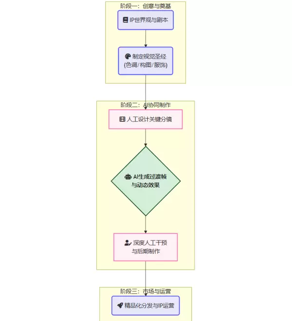
2.4 不可替代的人工介入:人在环路的关键作用
无论采取何种生产模式,在现阶段,人工干预仍是保障内容质量的核心环节。成熟的AI漫剧团队通常采用如下协作流程:
前期开发
AI辅助完成题材趋势分析、资料搜集与逻辑校验,但核心创意与剧本架构仍由人类主导完成。
中期制作
AI承担分镜草图、图像素材与动态片段的初步生成任务,而分镜设计决策、美学风格定调以及关键帧绘制均由专业人员把控。
后期审核
所有AI输出内容均需经过人工复核,针对角色走形、风格跳变、逻辑断层等问题进行修正或重新生成。
这种人机协同机制正在推动AI漫剧向真正的工业化迈进——目标是高效产出既“无硬伤”又富有想象力的内容。
三、生态博弈:平台、资本与内容的共生演进
AI漫剧的爆发式增长,离不开平台方的战略推动。对各大平台而言,漫剧不仅是新兴内容形态,更是其实现AI技术商业化落地、构建闭环生态的重要抓手。
3.1 平台战略动因解析
抖音、快手、红果短剧等平台密集推出激励政策,背后蕴含多重战略考量:
内容库快速填充
通过高额补贴刺激创作者生产海量内容,有效提升用户停留时长与日活跃用户数。
AI大模型商业化验证
漫剧成为自家大模型(如快手“可灵”)最直接的应用场景,创作者的实际使用过程本身即是对模型的持续训练与优化。
构建“技术+内容”生态闭环
平台整合AI工具链、开放IP资源库,并叠加流量扶持与现金分成,试图将创作、分发、变现全流程锁定在自有体系内,构筑竞争壁垒。
| 平台 | 激励方式 | 战略侧重 |
|---|---|---|
| 抖音集团 | 精品保底(S+级每分钟5000元,单部最高75万),调整分成策略 | 鼓励精品化,提升内容质量,扶持头部创作者 |
| 红果短剧 | 细分赛道,设置高额分账系数(仿真人最高60倍) | 策略激进,快速抢占各细分赛道产能,扩大市场份额 |
| 快手 | 扶持漫剧内容,推广自家“可灵”大模型 | “内容+技术”双轮驱动,以内容生态反哺技术研发 |
| 百度/爱奇艺/阅文 | 开放IP库,与大模型绑定 | 抢占产能,盘活自有IP资源,打通IP开发全链路 |
3.2 产业链潜在风险与监管挑战
行业的高速扩张也带来了不容忽视的风险隐患:
内容同质化危机
在流量导向与模板化工具影响下,大量作品题材雷同、风格趋同,创新动力减弱,可能导致用户审美疲劳与生态退化。
技术的快速发展使得AI驱动的漫剧产业迅速崛起,生产效率大幅提升,内容创作门槛被前所未有地拉低。这一变化为大量中小团队和IP持有者带来了新的发展机会,推动了整个生态的快速迭代与扩张。
然而,随着进入门槛降低,市场也迎来了大批跟风者和套路化作品的涌入。这些同质化内容在短期内消耗了用户的兴趣与新鲜感,潜在地透支了赛道的长期生命力,行业正面临从“流量红利”向“内容质量”转型的关键节点。
版权与数据合规:悬而未决的风险
训练数据来源问题
AI模型所依赖的训练数据是否合法合规,成为制约行业发展的重要隐患。许多模型可能未经许可使用了艺术家的原创作品进行学习,这种模糊的数据来源如同达摩克利斯之剑,随时可能引发法律纠纷。
生成内容的侵权风险
AI产出的内容是否与现有作品构成实质性相似,目前在法律上仍缺乏明确界定。版权归属、责任划分等问题尚处灰色地带,给创作者和平台带来不确定性。
数据安全与隐私保护
在制作过程中,剧本、角色设定、核心IP素材等敏感信息需上传至系统,其存储、使用及防泄露机制直接关系到创作方的核心利益。如何保障数据在流转中的安全性,是用户高度关注的问题。
尽管当前政策环境相对宽松,为技术创新提供了宝贵的窗口期,但随着产业规模不断扩大,未来相关监管措施的出台只是时间问题。行业亟需建立自律机制,提前应对合规挑战。
四、终局之战:工具红利消退与内容价值回归
任何由技术带来的红利都有其周期性。当AI生成工具像今天的剪辑软件一样普及,行业的竞争逻辑也将发生根本转变——从“有没有工具”转向“会不会用好工具”。
4.1 工具的必然“平权化”
大模型技术加速开源,API调用成本持续下降,意味着AI视频生成能力将不再局限于少数头部团队。无论是个人创作者还是小型工作室,都将平等地获得强大的生产力支持。
这种工具的平权化趋势不可逆转。未来的竞争焦点不再是技术壁垒,而是对工具的理解深度与应用创新能力。
4.2 竞争力的升维:从生产力到创造力
AI可以重塑“生产函数”,提升效率,但它无法定义“价值函数”。真正决定行业格局的,依然是内容创作的本质逻辑。
叙事能力
当画面生成不再是难题,谁能讲出打动人心的故事,构建引人入胜的世界观,塑造有情感共鸣的角色,谁就能占据内容高地。优秀的叙事将成为最稀缺的能力。
审美体系
在AI辅助下,打造一套稳定、高水准且具有独特风格的视觉语言,是形成品牌辨识度的核心路径。这不仅需要美学积淀,更要求团队具备敏锐的市场洞察与持续输出的能力。
IP塑造与运营能力
漫剧的价值不应止步于短期流量变现。真正的终点,是以优质内容为起点,孵化可跨媒介开发的长线IP,拓展至影视、游戏、衍生品等领域。唯有如此,才能穿越技术变革的周期波动,实现可持续增长。
AI为行业带来了一场碾压式的工业革命,但它从未改变内容产业的根本法则——一切最终仍由内容本身定义。
结论
AI驱动下的漫剧产业,正在通过极致的降本增效、成熟的商业模式以及平台的强力扶持,重塑内容生产与消费的新生态。它降低了创作门槛,释放了巨大的创新潜力。
但AI赋予的“金手指”仅是开端。当前存在的技术瓶颈、创作流派的分化、平台间的生态博弈,都表明这场变革才刚刚进入第二阶段。未来的主战场,必将回归到内容本身:谁能持续产出有故事、有审美、有长期价值的作品,谁就能赢得未来。
行业的主角,终将是那些能把AI真正内化为创作延伸,坚持以内容为核心竞争力,并不断追求原创性与精品化的创作者与团队。
【省心锐评】
AI提供了标准化的生产线,却未能提供创意的蓝图。漫剧的流量淘金热潮终将退去,而属于AI原生时代的内容大师,正在悄然登场。


雷达卡


京公网安备 11010802022788号







