摘要
Claude Opus 4.5 正式发布,以80.9%的SWE-bench Verified准确率创下新高,刷新了大模型在真实软件工程任务中的表现记录。此次升级不仅体现在编码能力上,更在智能体行为、自动化执行以及复杂任务理解方面实现全面突破,标志着AI正从工具型助手向具备项目级协作能力的“智能伙伴”演进。
引言:范式转移的技术里程碑
2025年11月,Anthropic推出了新一代旗舰模型 Claude Opus 4.5,这一发布被广泛视为人工智能发展进程中的关键节点。与以往版本不同,Opus 4.5并非简单的性能提升,而是围绕“项目级智能代理”目标进行的系统性重构和能力跃迁。
在我的技术观察中,多数AI模型仍停留在响应式交互层面。而Opus 4.5展现出的是一种主动规划、推理判断与跨文档协同的能力,预示着AI角色正在发生根本性转变——从辅助补全到独立承担完整开发流程。它不仅改变了我们对模型能力的认知边界,也在重塑整个AI应用生态的格局。
一、核心架构革新:多维协同的能力跃升
Opus 4.5 的进步源于其在计算效率、上下文记忆、逻辑推理与执行控制等维度的深度融合与优化。这种系统级设计使其能够在真实、复杂的环境中稳定输出高质量结果。
1.1 编码能力:重新定义软件工程基准
作为衡量现代大模型实用性的关键指标,编码能力是Opus 4.5最突出的优势领域之一。其在多个权威测试中均取得领先成绩,尤其是在处理现实世界代码库时表现出前所未有的理解深度。
SWE-bench Verified 刷新行业纪录
SWE-bench 是目前最具挑战性的软件工程评测之一,要求模型基于真实的 GitHub 项目完成缺陷修复与功能扩展任务,涵盖代码阅读、依赖分析、调试追踪等多个环节。
在此测试中,Claude Opus 4.5 实现了80.9%的准确率,成为首个突破80%大关的主流大模型。以下是主要竞品在同一测试集上的表现对比:
| 模型名称 | SWE-bench Verified 准确率 | 备注 |
|---|---|---|
| Claude Opus 4.5 | 80.9% | 行业新纪录 |
| GPT-5.1-Codex-Max | 77.9% | 业内顶尖水平 |
| Gemini 3 Pro | 76.2% | 强有力的竞争者 |
| Sonnet 4.5 | 65.1% | Anthropic上一代模型 |
数据显示,Opus 4.5 在解决实际工程问题方面的可靠性已显著超越现有同类产品,尤其在大型代码库理解和变更一致性方面优势明显。
超越人类工程师的实测表现
Anthropic 内部开展了一项模拟真实工作场景的限时工程能力测试,内容包括需求分析、架构设计、代码实现与错误排查等综合任务。结果显示,Opus 4.5 的平均得分超过了所有参与过该测试的人类候选人。这表明,在特定结构化工程任务中,其综合执行力已达顶级工程师水准。
高效 Token 利用机制降低成本
性能提升的同时,Opus 4.5 还大幅优化了资源消耗。通过引入动态输出压缩与路径剪枝策略,模型在完成相同复杂度任务时,所需输出 Token 数量显著减少。部分典型场景下,相比 Sonnet 4.5,Token 消耗降低了65%,有效降低了API调用成本并提升了响应速度,为大规模部署提供了可行性支持。
对模糊需求的主动应对与创造性求解
真实开发中,需求往往存在歧义或信息缺失。Opus 4.5 不再被动执行模糊指令,而是能够:
- 主动提出澄清性问题,明确边界条件;
- 自主评估多种技术方案的可行性与风险;
- 输出结构化的实施计划与备选路径。
这种由“执行者”向“协作者”的转变,体现了其认知层级的跃迁。
一个典型案例发生在航空客服模拟测试中:当用户请求改签一张不可变更的经济舱机票时,传统模型通常直接拒绝。而 Opus 4.5 提出:“建议您先将机票升舱至商务舱,商务舱支持改签后再完成操作”。此方案既遵守规则限制,又创造性地满足用户核心诉求,展现了强大的逻辑推导与情境适应能力。
1.2 推理、数学与多模态综合能力升级
作为理想的项目级智能伙伴,仅擅长编码远远不够。Opus 4.5 在通用智能维度同样实现了质的飞跃。
高阶逻辑与抽象数学推理
无论面对形式化证明、复杂数学建模还是算法推导任务,Opus 4.5 均展现出接近人类专家级别的严谨性与准确性。这一能力使其可应用于科研辅助、金融量化分析、运筹优化等领域,胜任需要深度思维的知识型工作。
多格式信息融合处理
模型具备强大的跨模态理解能力,能同时解析文本、表格、图表、公式及代码片段,并从中提取关键信息进行关联分析。例如,在阅读多篇技术论文或财务报告时,它可以自动归纳核心观点、识别矛盾点、比较方案差异,并生成条理清晰的综述报告。相较于前代模型,其在长文档一致性跟踪与跨源信息整合方面的稳定性显著增强。
1.3 长上下文记忆与状态保持机制
项目级任务通常涉及长时间、多步骤的操作流程。为此,Opus 4.5 强化了其上下文管理能力,支持超长输入(具体长度未公开)下的精准信息定位与历史状态回溯。
该机制使得模型能够在数百轮对话或数千行代码修改过程中,持续追踪关键变量、记住前期决策依据,并在后续步骤中做出连贯响应。这对于构建具备持久记忆的AI智能体至关重要,也为办公自动化、流程机器人等应用场景奠定了基础。
在处理长期且复杂的项目时,确保对话的连贯性以及对历史信息的有效记忆显得尤为关键。
200K Token上下文窗口支持
Opus 4.5稳定支持高达200K Token的上下文长度,相当于可一次性处理约15万个单词或数十万行代码。这一能力使得模型能够完整加载大型代码库、全面分析项目文档,或持续参与多轮深度协作研究,显著提升了复杂任务的处理效率与完整性。
“无限对话”机制:智能摘要与滚动记忆
Claude引入的“无限对话”功能,标志着交互体验的根本升级。其背后依赖于一套先进的自动摘要与滚动记忆机制。在长时间对话过程中,系统会智能地将早期内容进行浓缩提炼,并作为背景知识持续融入后续交流中。用户无需反复说明项目背景,也无需担心因对话过长而丢失关键上下文。这种机制特别适用于跨周甚至跨月的工程开发、科研探索和知识沉淀等场景。
智能体架构的演进:从“强肌肉”到“聪明大脑”
如果说性能提升赋予了AI更强的“肌肉”,那么智能体架构的进化则为其配备了更智慧的“大脑”和更灵活的“手脚”。随着Opus 4.5的发布,Anthropic在智能体技术上实现了重大突破,推动AI从被动响应向主动执行跃迁。
2.1 长时序、多步骤任务的自主执行
传统AI工具调用多为单步、响应式操作,而Opus 4.5具备执行多步骤、长周期、高自主性任务的能力。在Vending-Bench等评估端到端任务完成度的测试中,其表现远超前代模型。
例如,面对“分析上季度销售数据,找出增长最快的三个产品,并为其制作市场推广PPT”这样的模糊指令,系统可自主完成数据提取、趋势分析、图表生成、文案撰写及PPT排版等多个环节,仅需极低的人工干预。

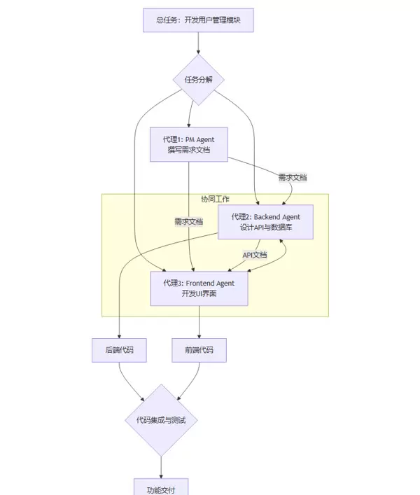
2.2 多代理并行协作框架
Opus 4.5进一步支持多个AI代理之间的协同工作。通过将大项目拆解为子任务并分配给专业化代理,实现分工合作与成果整合,使整个系统更像一个高效运转的“AI工程团队”,而非单一的“全栈个体”。
以新功能开发为例,可构建如下三代理协作模式:
- 产品经理代理:负责需求解析与PRD文档撰写;
- 后端开发代理:承担API设计、业务逻辑编码与数据库交互;
- 前端开发代理:专注于UI构建、API调用与用户交互实现。
各代理基于共享上下文进行通信协调,独立并行推进任务,最终统一集成输出结果。该模式极大拓展了AI处理复杂项目的上限与效率。

这种多代理协作体系,标志着AI正从“个体劳动者”迈向“组织化生产力”的新阶段。
重塑产品生态与开发者体验
再强大的底层能力,若缺乏便捷的应用入口,其实际价值也将受限。Anthropic围绕Opus 4.5推出了一系列平台级优化,致力于将其能力无缝嵌入用户的日常工作流。

3.1 嵌入式智能生产力组件
Claude已不再局限于独立聊天界面,而是逐步演化为各类工具中的“智能内核”,深度集成于高频使用场景中。
Claude for Chrome
该插件面向所有Max用户开放,能够实时理解当前网页内容,提供总结、翻译、代码解析与内容创作等功能。例如,在浏览GitHub项目页面时,可直接请求其分析代码结构、解释复杂函数逻辑,甚至基于现有代码自动生成一份演示文稿。
Claude for Excel (Beta)
作为办公自动化的重要进展,此功能面向Max、Team及Enterprise用户开放。用户可在Excel中使用自然语言下达指令,如:
- “清理A列数据,移除所有特殊字符”;
- “根据B列和C列绘制销售趋势折线图”;
- “利用D至F列数据建立线性回归模型,预测下季度销量”。
此举显著降低了数据分析的技术门槛,让非专业人员也能高效完成复杂操作。
3.2 Claude Code的“计划-执行”新模式
对于开发者而言,AI直接修改代码存在潜在风险。为此,Claude Code桌面应用引入了“计划-执行”(Plan-and-Execute)范式,有效平衡自动化与安全性。
其工作流程如下:
- 接收任务:开发者输入代码修改需求;
- 主动澄清:若指令存在歧义,AI会先提出问题以明确意图;
- 生成计划:在充分理解后,不立即改动代码,而是输出一份分步、可编辑的操作计划,明确指出拟修改的文件、函数及其原因;
- 用户审批:开发者审阅计划,可批准、修改或要求重新规划;
- 执行操作:仅当计划获得确认后,才启动实际代码变更。
该模式将AI的自动化优势与人类的监督控制有机结合,大幅提升了代码修改的安全性、透明度与可靠性,使其更像一位遵循规范的团队成员,而非不可控的黑盒工具。
3.3 经济模型与资源策略
为保障高性能服务的可持续运行,Anthropic对资源分配与成本结构进行了精细化设计。通过动态调度与优先级管理,确保关键任务在高负载环境下仍能获得稳定响应。同时,针对企业级用户提供了弹性配额与专用实例选项,满足不同规模团队的需求。
为加速新模型的广泛应用,Anthropic推出了极具竞争力的价格体系与更灵活的配额政策,显著降低了高性能AI模型的使用门槛。
API成本大幅下降
Claude Opus 4.5的API调用价格进行了深度优化,在同类高性能模型中展现出极高的性价比优势。
| 模型 | 输入价格(每百万Token) | 输出价格(每百万Token) | 降幅(对比上一代Opus) |
|---|---|---|---|
| Claude Opus 4.5 | $5 | $25 | 近 2/3 |
| Claude Opus 4.1 | $15 | $75 | - |
这一轮降价使得独立开发者及中小规模团队也能轻松接入顶级AI能力,极大推动了技术民主化进程。
使用配额全面放宽
Anthropic已取消针对Claude与Claude Code用户在使用Opus 4.5时的单一模型调用上限。同时,Max和Team Premium会员的整体调用额度也获得提升。
这意味着专业用户能够在高频率、重负载的应用场景下实现更自由的测试与部署,真正实现“无上限”的开发体验。
行业格局重塑与架构范式演进
Claude Opus 4.5的推出不仅是一次产品升级,更预示着AI在应用开发模式与人机协同关系上的根本性转变。
4.1 AI角色的进化:从工具到协作伙伴
传统意义上,AI被定位为辅助工具,用于回答问题、补全代码或润色文本。而Opus 4.5所展现的能力,使其超越了被动响应的角色,成为一个能够
独立承担端到端项目任务的工程级协作伙伴。它具备理解复杂目标、拆解子任务、制定执行路径、自主操作并持续与人类协同的能力。这种角色跃迁将深刻改变知识型工作的组织方式。
4.2 开发流程与团队结构的重构
软件工程的各个阶段都将因AI的深度参与而发生变革:
- 需求阶段:AI可分析海量用户反馈,自动生成结构化、高质量的需求文档。
- 设计阶段:根据业务目标生成多种系统架构方案,并提供可行性评估与对比分析。
- 开发阶段:承担主要编码与单元测试任务,人类开发者则聚焦于架构把关与代码审查。
- 测试与运维:自动识别缺陷、编写集成测试脚本,甚至参与线上异常的初步诊断。
此外,团队协作形态也将随之演变——AI代理可能作为虚拟成员嵌入项目管理系统,负责任务追踪、进度同步和代码合并等事务。
4.3 成为企业数字化转型的关键支点
对企业而言,Opus 4.5代表了一种更高层级的自动化能力。传统的RPA仅适用于规则明确、流程固定的结构化操作;而如今的AI智能体能处理需要认知判断的非结构化任务。
无论是财务分析、市场调研,还是客户服务、供应链优化,AI正逐步渗透至企业运营的各个环节,成为驱动数字化转型的核心动力,将智能化延伸至组织的每一处“毛细血管”。
结语
Claude Opus 4.5的发布,标志着生成式AI发展进入新阶段。凭借全球领先的代码生成能力、强大的通用推理性能、完善的平台生态以及开放友好的接入策略,该模型重新定义了行业标准。
其核心突破在于实现了
顶尖编码能力、长周期代理行为与实际工作流操作的深度融合。这表明AI系统已迈入支持复杂、长期、高价值任务的“智能协作”时代。AI不再只是提升个体效率的终端工具,而是正在演化为可与人类团队并肩作战的智能业务实体。
无论个人开发者、技术团队,还是大型企业,都应积极关注并融入这一趋势,探索属于自身的突破性数字化升级路径。


雷达卡


京公网安备 11010802022788号







