2025年标志着中国企业人工智能应用从“试验探索”阶段正式迈入“规模化落地”的关键转折期。AI已不再仅仅是技术圈的前沿话题,而是上升为企业战略中不可或缺的核心组成部分,超过80%的企业已将其纳入长期发展规划。本报告基于对制造、金融、能源等多个行业的350余份调研样本,系统梳理了企业在AI战略布局、技术演进、组织人才建设以及治理机制等方面的实践现状与发展趋势。
在技术发展方面,生成式AI、AI智能体及AI与自动化融合的应用采纳率均突破53%,成为当前主流的技术方向。企业对技术选型趋于理性,更加重视技术的先进性、开放兼容性以及安全合规能力。落地模式普遍采用“外部采购先行、内部自研为核心”的混合路径。基础架构层面,混合云已成为主流选择,但算力成本高企与资源短缺问题日益突出,促使企业加速向精细化算力运营转型。与此同时,MLOps统一平台建设滞后导致技术孤岛现象广泛存在,模型管理面临效果优化、成本控制与平台适配难以兼顾的“不可能三角”挑战,推动模型量化与高效推理引擎成为性能提升的关键突破口。
从组织与人才角度看,企业AI推进过程中最显著的瓶颈集中在复合型人才的缺失。调研显示,59.15%的企业认为缺乏能将AI与业务深度融合的人才,51.64%则面临算法与模型开发能力不足的问题。为此,越来越多企业转向以“内部培养与岗位转型”为主的人才策略,通过建立分层分类的培训体系,打造“AI学习型组织”,实现从单一技能培训向持续化、系统化组织能力建设的转变。
在治理体系建设上,目前仍处于初级阶段,仅有不到20%的企业建立了成熟的AI治理框架。治理重点主要围绕技术稳健性、合规安全性以及业务连续性三大核心风险展开。面对日益复杂的监管环境与技术不确定性,CIO需主导推动治理体系由被动响应合规要求,转向主动预防与全流程管控的现代化治理模式。
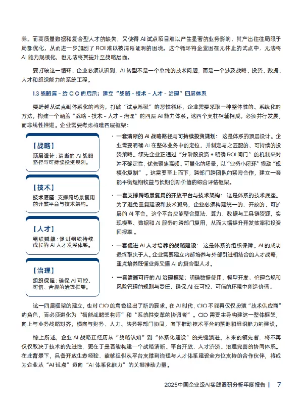
战略层面呈现出明显的“三分格局”:约26%的企业将AI定位为“战略核心”,另有26%视为“重要支撑”,27%仍处于“试点探索”阶段。整体战略目标呈现“效率优先、增长并重”的双轮驱动特征,其中高达84.49%的企业将“降本增效”列为首要目标,同时也在积极拓展增收路径、优化客户体验和推动产品服务创新等增长导向型应用场景。然而,从试点走向规模化落地仍面临多重障碍,包括投资规划不清晰、数据基础薄弱、专业人才匮乏以及投入产出难以量化等问题。要破解这些难题,亟需构建涵盖“战略引领、技术支持、人才保障与治理护航”的四维协同体系。
报告强调,CIO的角色正经历深刻变革,必须从传统的“技术供应商”角色升级为“智能战略架构师”。这一新角色要求其具备全局视野,能够重塑企业AI战略方向,强化AI经济学的管理能力,夯实底层技术基础设施,激发组织整体的智能化潜能,并构建可信、可持续的AI治理体系,全面支撑企业在AI+时代的智能化跃迁。

以下为人工智能及相关领域的重要研究报告与白皮书汇总,涵盖技术发展、行业应用、伦理治理、算力基础设施等多个维度,全面呈现当前AI产业的演进趋势与生态格局。
AI043:人工智能知识点全景图展示了人工智能核心技术体系的整体架构,从基础理论到关键技术模块进行了系统性梳理,帮助理解AI知识脉络。
AI051:人工智能标准化白皮书(2021版)聚焦AI标准体系建设,提出涵盖术语、平台、算法、数据等层面的标准框架,推动技术规范化发展。
AI133:人工智能安全标准化白皮书(2023版)在前版基础上进一步扩展,强化了模型安全、数据隐私、系统鲁棒性等方面的技术要求和评估方法。
AI076:人工智能伦理治理标准化指南围绕公平性、透明度、可解释性等核心原则,构建适用于多场景的伦理规范实施路径。
AI237:人工智能伦理治理研究报告(2023年)深入分析国内外治理实践,探讨政策法规与企业自律机制的协同模式,促进负责任的人工智能发展。
AI052:商汤人工智能伦理治理年度报告(2022年)结合企业实践案例,展示AI伦理落地的具体举措与阶段性成果。
AI056:人工智能治理与可持续发展实践白皮书强调技术向善理念,探索AI在环境、社会及治理(ESG)中的融合应用场景。
AI048:可信人工智能产业生态发展报告(2022年)系统阐述可信AI的核心要素,包括安全性、可靠性、可追溯性,并描绘产业发展图景。
AI115:2023可信AI技术和应用进展白皮书与AI132:可信AI技术和应用进展白皮书(2023)分别从年度视角总结可信AI在金融、医疗、政务等关键领域的落地成效。
AI054:2022人工智能发展白皮书与AI137:2023人工智能发展白皮书连续两年追踪全球AI发展趋势,涵盖技术创新、资本投入、人才布局等宏观指标。
AI208:2023年人工智能全域变革图景展望展望未来五年AI在各行业的渗透路径,提出“智能原生”将成为新一轮变革的核心驱动力。
AI143:AI2.0:十年之后我们还能做什么探讨生成式AI兴起后的新一代人工智能范式,预测其对生产力结构和社会形态的深远影响。
AI273:人工智能的下一站:文生3D分析多模态生成技术的前沿方向,重点解析文本生成三维内容的技术突破与潜在应用场景。
AI064:人工智能产业分析报告(2023)与AI065:2023年中国人工智能产业趋势报告共同揭示国内市场的发展特征,涵盖企业分布、融资动态与区域政策支持。
AI265:2024中国人工智能行业应用发展趋势延续对产业落地的关注,聚焦垂直行业智能化升级的新机会点。
AI070:中国人工智能产业生态图谱与AI210:中国人工智能产业应用图谱2023以可视化方式呈现产业链上下游关系,涵盖硬件、软件、平台、解决方案等环节。
AI262:中国人工智能行业应用发展图谱2023进一步细化至具体行业,如制造、医疗、金融等,反映不同领域的成熟度差异。
AI240:中国文娱业人工智能行业应用发展图谱2023与AI241:中国制造业人工智能行业应用发展图谱报告2023分别聚焦文化娱乐与工业制造两大场景,剖析典型用例与发展瓶颈。
AI184:人工智能行业研究框架:奔赴人工智能的星辰大海构建了一套系统的行业研究方法论,用于评估技术商业化潜力与市场成长空间。
AI122:全球人工智能AI行业产业重磅研究手册:从算法演进到产业逻辑构建纵向梳理AI发展历程,从学术研究走向产业化落地的完整链条。
AI127:2023年中国人工智能行业概览提供简明扼要的行业入门指南,适合快速掌握整体态势。
AI045:2022中国AI商业落地研究报告与AI136:十大AI商业落地趋势总结最具潜力的商业模式与成功要素,助力企业制定战略决策。
AI214:2024:AI应用的真正元年提出观点认为,随着大模型能力趋于稳定,2024年将进入大规模应用部署阶段。
AI266:2024 Al+洞察报告:重塑与创造强调AI与其他技术融合带来的创造性变革,尤其是在内容生成、产品设计等领域。
AI050:人工智能技术应用实践白皮书汇集多个行业的真实应用案例,展示AI如何解决实际业务问题。
AI205:人工智能在金融行业中的创新应用与AI058:2022年中国AI+金融行业发展研究报告系统分析AI在信贷风控、智能投顾、反欺诈等方面的落地情况。
AI252:2023金融领域先进AI存力报告关注存储基础设施在金融AI中的支撑作用,提出高效能数据管理方案。
AI207:2023中国银行业人工智能与大数据用例分析报告深入银行内部流程,挖掘AI优化运营效率的具体路径。
AI047:2022金融AI发展研究报告补充说明金融机构在AI部署过程中面临的数据合规与模型监管挑战。
AI046:2022中国AI技术应用场景市场研究及选型评估报告为企业用户提供技术选型参考,涵盖供应商评估维度与实施建议。
AI063:中国人工智能框架市场调研报告与AI074:中国人工智能框架市场调研报告多次调研主流深度学习框架使用现状,反映开发者生态偏好变化。
AI177:中国AI基础软件市场研究报告(2023)扩展至操作系统、中间件、编译器等底层软件栈,体现国产化替代进程。
AI229:2023新一代人工智能基础设施白皮书强调“算力+数据+平台”一体化建设的重要性,支撑大模型训练与推理需求。
AI193:中国算力发展指数白皮书(2023年)与AI233:中国算力发展观察报告共同监测全国算力资源分布与利用效率。
AI060:2022-2023中国人工智能计算力发展评估报告与AI204:2023-2024年中国人工智能计算力发展评估报告逐年更新,反映算力投资热度与技术迭代速度。
AI138:2023智能算力发展白皮书专门探讨面向AI任务的专用算力设施发展趋势,如智算中心建设与调度优化。
AI169:运营商AI先进存力白皮书由通信运营商主导发布,突出其在边缘存储与高并发访问场景中的技术优势。
AI145:开放加速规范AI服务器设计指南针对数据中心级AI服务器提出统一硬件接口与能效标准,促进行业协作。
AI066:2023人工智能基础数据服务白皮书关注高质量训练数据的采集、标注与管理流程,是保障模型性能的关键前提。
AI234:2023年AI应用需求与付费意愿调研报告通过用户问卷了解市场真实需求强度,揭示企业采购AI产品的决策因素。
AI267:2023年中国AI开发平台市场报告评估主流开发工具的功能完备性与用户体验,助力开发者选择合适平台。
AI146:2023中国人工智能成熟度模型报告建立分级评价体系,用于衡量地区或企业在AI能力建设上的发展阶段。
AI154:中国人工智能产业技术应用成熟度白皮书从技术适配性、商业化程度、生态配套三方面综合评估各类AI技术的落地水平。
AI170:人工智能与类脑计算产业发展研究报告(2023)探索仿生计算新路径,展望神经形态芯片与认知架构的未来发展。
AI171:2023年中国AI技术变革行业发展白皮书与AI178:2023年中国AI技术变革企业服务白皮书分别从产业侧和企业服务侧解读技术升级带来的结构性变化。
AI183:2023年认知智能技术与应用研究报告聚焦自然语言理解、知识图谱、推理决策等高级智能能力的研究进展。
AI049:2022年中国对话式AI行业发展白皮书分析语音助手、客服机器人等交互类产品的发展现状与用户体验痛点。
AI217:2023年度AI设计实践报告展示AI在图形设计、UI生成、创意辅助方面的实际应用效果与工作流整合方式。
AI188:2023??智能现状报告虽标题信息不全,但内容涉及当前智能化水平的整体评估,包含技术采纳率与用户满意度调查结果。
AI189:2023年AI新范式下对象会计的研究报告尝试将AI方法引入财务核算领域,探索自动化记账与风险预警机制。
AI190:2023年AI大底座价值实现白皮书论述大模型作为新型数字基础设施的价值转化路径,涵盖训练成本回收与服务定价策略。
AI248:2024量子人工智能技术白皮书前瞻性地探讨量子计算与机器学习结合的可能性,尽管仍处于早期研究阶段。
AI254:2024年AI安全白皮书全面升级原有安全防护体系,纳入对抗攻击防御、模型水印、输出内容过滤等新技术手段。
AI255:2024年AI手机白皮书预测智能手机将全面集成端侧AI能力,实现离线语音识别、图像增强等功能。
AI256:中国联通人工智能隐私保护白皮书由运营商视角出发,强调用户数据最小化收集与加密传输机制。
AI281:2024人工智能安全报告进一步深化对AI系统自身脆弱性的认识,提出主动防御与持续监控机制。
AI284:2024人工智能+时代公共云发展模式与路径研究报告探讨公有云平台如何构建AI即服务(AIaaS)生态,降低中小企业使用门槛。
AI163:2023年AI生物医药发展研究专题报告聚焦AI在药物发现、基因分析、临床试验优化中的应用前景。
AI053:人工智能深度学习课程高校调研报告反映国内高等教育机构在AI人才培养方面的课程设置现状与改进方向。
AI116:人工智能和智能制造的交汇点论述AI如何赋能工业自动化、预测性维护、柔性生产等智能制造核心环节。
AI068:AI助力能源央国企数字化转型白皮书展示AI在电网调度、设备监测、碳排放管理等方面的实践案例。
AI130:政务服务智能化建设研究报告(2023年)分析AI在行政审批、城市管理、公共服务中的应用成效与制度障碍。
AI131:2023年AI应用市场洞察报告综合多方数据,描绘当前AI产品市场的规模、增长率与竞争格局。
AI187:大兴区AI赋能高质量发展白皮书以地方区域为样本,总结政府引导AI产业集聚发展的政策经验。
AI144:地方政府发展培育人工智能产业的策略建议为各地制定AI产业发展规划提供参考模板,涵盖园区建设、人才引进、资金扶持等内容。
AI264:2023中国人工智能系列白皮书(共八册)是一套综合性出版物,覆盖技术、产业、治理、安全等多个子领域,形成完整知识体系。
AI212:2023AI视觉赋能智造白皮书重点介绍计算机视觉在工业质检、无人巡检、人机协作等场景中的落地实践。
2024年,人工智能技术持续深化发展,推动各行业进入智能化升级的关键阶段。从基础算力设施到终端应用生态,AI正在重塑产业格局,加速“人工智能+”与实体经济的深度融合。以下为近年来关于AI在不同领域应用与发展趋势的核心研究成果汇总。
在算力基础设施方面,《2024中国AI新风向30条判断报告》指出,智能算力已成为数字经济发展的核心驱动力之一。与此呼应,《2024智能算力产业发展白皮书》和《中国算力发展报告(2024年)》系统梳理了我国算力产业的发展现状与未来方向,强调高质量算力供给对AI模型训练与部署的重要性。
围绕AI技术架构与平台建设,《云原生AI技术架构白皮书》和《AI原生云建设与加速指南》提出,基于云原生的AI平台正成为企业构建敏捷AI能力的基础。同时,《算力工厂建设指南白皮书》详细阐述了大规模AI计算中心的设计原则与实施路径,助力实现高效、绿色、可持续的算力运营。
在行业应用场景中,AI赋能效应日益显著。《AI赋能制造业:从9个细分赛道谈起》与《人工智能与制造业的融合创新之路》共同揭示了AI在生产优化、设备预测性维护等环节的落地实践。医疗领域亦取得突破,《2024年中国AI医疗产业研究报告》及《2024年医疗人工智能研究报告》显示,AI在医学影像分析、辅助诊断等方面已具备规模化应用条件。
教育与科研领域同样迎来变革。《2024生成式AI赋能教育未来白皮书》探讨了AI如何重构教学内容生成与个性化学习体系;而《人工智能驱动的研发新范式》则聚焦于AI for Science的发展趋势,推动科学研究方法论的革新。此外,《中国人工智能教育蓝皮书》明确了AI素养培养的目标框架与实施路径。
金融与财税领域的智能化进程也在提速。《中国金融业人工智能行业应用发展图谱》全面描绘了AI在风控、客服、投顾等场景的应用图景;《2024企业AI财税应用研究报告》进一步展示了AI在发票识别、税务合规等方面的落地成效,提升财务管理效率。
在消费端,AI终端产品不断迭代升级。《2024年中国AI PC行业研究报告》与《AI智能眼镜白皮书》分别分析了AI笔记本电脑与可穿戴设备的技术演进趋势,强调端侧AI能力将成为人机交互的新入口。高通发布的《让AI触手可及》白皮书也印证了边缘计算与终端大模型协同发展的可行性。
与此同时,国际科技巨头在端侧AI布局上动作频频,《国际巨头的端侧AI布局》报告总结了苹果、谷歌、Meta等公司在本地化模型部署与隐私保护方面的战略选择。Meta的战略蓝图尤其受到关注,其在社交场景中嵌入AI助手的做法,为AI商业化提供了新思路,相关内容详见《AI商业观察:MetaAI战略蓝图及启示》。
企业级AI应用方面,《企业AI应用行动指南报告》和《企业AI应用趋势洞察报告》均指出,越来越多的企业开始将AI纳入核心业务流程,尤其在客户服务、营销自动化等领域表现突出。《AI驱动式客户服务体验白皮书》强调,通过AI实现全天候、个性化的服务响应,已成为提升客户满意度的重要手段。
营销领域正经历全链路进化。《2024年AI时代全链路营销进化白皮书》指出,从用户洞察、内容生成到投放优化,AI贯穿整个营销链条,极大提升了转化效率。《AI体验营销行业研究报告》进一步验证了AI在沉浸式互动、虚拟代言人等新型营销形式中的潜力。
在技术研发生态层面,《2024中国AI应用开发者生态调研报告》反映出国内开发者群体快速增长,开源社区活跃度提升,推动AI工具链不断完善。其中,《采用AI编程助手,发展新质生产力》明确提出,AI编码工具显著提高了软件开发效率,是实现智能化软件工程的重要支撑。《智能化软件开发落地实践指南(2024年)》为此提供了具体实施方案参考。
数据作为AI发展的基石,其治理与安全问题备受重视。《数据为中心的AI技术在电力系统运行控制中的应用研究报告》展示了AI在能源调度中的实际价值;而《人工智能安全治理框架 v1.0》和《首批国际AI安全标准(两项)》则为全球AI风险防控提供了制度性指引。此外,《利用数字信任生态系统框架实现可信的人工智能》倡导建立透明、可审计的AI运行机制。
大模型应用成为焦点议题。《2024年中国大模型行业应用研究》系统评估了大模型在政务、金融、法律等垂直行业的落地情况,并指出模型轻量化、私有化部署是当前主流需求。钉钉发布的《AI助理白皮书》展示了办公场景下大模型的实际应用形态,标志着AI助手逐步融入日常工作流。
区域发展差异亦被广泛关注。《中国人工智能区域竞争力研究报告(2024)》与《中国新一代人工智能科技产业区域竞争力评价指数(2024)》对比分析了各地在政策支持、创新能力、产业集群等方面的综合实力。广西发布的地方性产业白皮书,则体现了中西部地区积极布局AI产业的战略意图。
最后,在全球化视角下,《2024全球人工智能行业报告》与《2024年人工智能指数报告》提供了跨国比较数据,涵盖研发投入、专利数量、人才流动等多个维度。《人工智能与数据要素竞赛白皮书2023》还探讨了数据要素市场化对AI发展的促进作用。
总体来看,2024年是AI从技术突破迈向规模应用的关键之年。“新质生产力”的提出进一步强化了AI作为经济社会变革引擎的地位。随着政策引导、技术成熟与市场需求的三重驱动,人工智能将持续深入百业,开启智能化新纪元。
2024年见证了人工智能在多个领域的深度渗透与快速发展,从数字员工的智能化落地到AI代码平台的持续演进,技术正以前所未有的速度重塑产业格局。随着算力基础设施不断完善,模型能力不断升级,AI应用逐步覆盖政务、教育、医疗、制造、营销等多个关键行业。
在企业端,AI赋能进程加速推进,中央企业及各类机构纷纷探索人工智能应用场景,并形成了一批具有代表性的实践案例。例如,在制造业中,人工智能被广泛应用于生产优化、质量检测与供应链管理;在政务服务方面,AI驱动的智能热线系统显著提升了响应效率和服务水平。
与此同时,AI搜索成为2024年的重要增长点,相关行业发展报告指出,传统信息检索方式正在被基于大模型的理解式搜索所取代。用户对精准化、个性化内容的需求推动了搜索技术的革新,多家科技公司相继推出融合AIGC能力的新一代搜索引擎产品。
在教育领域,人工智能不仅助力课程建设逻辑的重构,也推动教学实验向未来形态演进。教师人工智能素养提升指南和高考志愿填报工具的应用,标志着AI已深入教育服务的核心环节。此外,体育人工智能、安防人工智能等细分方向也发布了专项发展指南,展现出垂直领域落地的强劲势头。
值得关注的是,AI初创企业在2024年展现出强大的价值创造潜力。尽管面临融资环境波动,但凭借技术创新和场景深耕,部分企业已在医疗健康、智能办公、内容生成等领域建立竞争优势。全球范围内的AI治理研究也在同步加强,围绕伦理风险、可信AI、立法模式等议题形成了一系列权威白皮书与政策建议报告。
进入2025年展望周期,多项趋势预测显示,AI将向更广泛的实体产业延伸,“万物AI”时代面临诸多待解难题,同时也孕育着巨大机遇。智算中心(AIDC)作为支撑AI规模化发展的新型基础设施,其产业布局正在全国范围内快速铺开,成为“十五五”期间通用人工智能发展的重要引擎。
在技术层面,AI coding市场迅速崛起,自动化编程工具逐渐被开发者接纳,推动软件开发流程的根本性变革。同时,移动端AI应用场景日益丰富,涵盖图像处理、语音交互、个性化推荐等多个维度,用户体验得到全面提升。
面对日益复杂的AI生态,行业开始重视治理框架与标准体系建设。可信人工智能治理调研报告连续两年发布,强调算法透明性、数据安全与责任归属的重要性。在全球范围内,各国正积极探索适应本国国情的人工智能立法路径,形成多元化的监管实践模式。
在商业模式上,AI+营销新范式正在形成,企业通过数据驱动与智能决策实现客户洞察升级。而零代码AI应用指南的出现,则降低了非技术人员使用AI工具的门槛,进一步扩大了技术普惠的边界。
综合来看,人工智能正从单项技术突破走向系统性融合创新。无论是AI基建产业的景气周期启动,还是新能源与AI结合的三大方向展望,都预示着新一轮技术革命的到来。未来几年,AI将在真实场景中完成大规模验证,185个实际应用案例已初步勾勒出技术落地的全景图谱。
为帮助企业更好地规划AI建设路径,相关机构发布了AI建设规划与落地指南、AI工具测评选型指南等一系列参考架构文件,涵盖5大类别、39个主流工具及92个实例测评,为组织级部署提供决策支持。
总体而言,从2024到2025年,人工智能正处于从“技术可用”迈向“规模适用”的关键转折期。随着AI指数持续攀升,全球知识工作者的工作方式正在发生深刻变革,人机协同将成为新常态。在此背景下,中国AI新风向报告提出30条前瞻性判断,涵盖技术演进、产业融合、政策引导等多个维度,为企业战略制定提供有力支撑。
以下为2025年度人工智能领域多行业应用与发展趋势的系列研究报告汇总,内容涵盖AI在医疗、教育、交通、能源、金融、电商、城市治理等关键领域的深度探索与实践案例,全面呈现“人工智能+”时代的产业变革图景。
AI758:通向AGI之路:2025全球人工智能展望报告深入分析了通用人工智能(AGI)在全球范围内的技术演进路径,探讨其市场机遇与潜在挑战。
AI668:2024年AGI市场机遇与挑战报告则聚焦当前阶段AGI商业化落地的实际困境与突破方向,提供前瞻性洞察。
AI731:AI行业专题:探究模型能力与应用的进展和边界,系统梳理大模型在实际场景中的表现极限与优化策略,助力企业精准评估技术适配性。
AI724:2025年RAG实践手册:构建知识库和问答系统的实战指南详细介绍了检索增强生成(RAG)架构的设计流程与部署要点,适用于智能客服、企业知识管理等场景。
AI742:2025年面向GenAI的数据智能底座白皮书强调高质量数据基础设施对生成式AI发展的支撑作用,提出数据治理与智能融合的新范式。
AI734:人工智能高质量数据集建设指南从数据采集、清洗、标注到合规使用的全链条出发,为企业构建可信AI提供基础保障。
AI776:2025人工智能发展白皮书作为综合性纲领文件,全面回顾技术发展历程,并对未来五年技术演进趋势做出权威预测。
AI685:2025“人工智能+”发展现状、未来趋势及典型行业应用分析报告系统性地解析“人工智能+”战略在各垂直行业的渗透情况,结合典型案例展示融合成效。
AI757:2025年产业AI应用热力报告通过量化指标描绘不同行业中AI采纳热度分布,识别高增长潜力领域。
AI756:2025年中国企业AI应用进程研究报告聚焦国内企业在AI转型过程中的阶段性特征,揭示实施难点与成功要素。
AI824:2025企业级AI商业化进程报告进一步剖析B端市场中AI产品盈利模式、客户接受度及规模化推广路径。
AI718:2025年从AI工具到“最佳拍档”V10探讨人机协同关系的深化演变,倡导将AI视为组织内不可或缺的协作伙伴。
AI666:2025年AI落地应用最新工具集汇总了一批具备实用价值的开源框架、开发平台与自动化工具,助力开发者快速构建解决方案。
AI730:数字化、信息化、AI技术演进与产业变革新图景纵向对比三波技术浪潮的影响机制,揭示AI驱动产业升级的核心逻辑。
AI802:2025年中国全栈AI云服务市场报告分析云端AI服务能力的布局格局,涵盖计算资源、模型训练、推理部署等环节。
AI653:2025中国AI Cloud行业趋势报告重点研究AI与云计算深度融合背景下的新型服务体系与发展动向。
AI774:Meta AI战略蓝图及启示解读国际科技巨头在AI生态构建方面的战略布局,提炼可供借鉴的发展思路。
AI771:OpenAI的软硬件生态布局与进展追踪其在模型迭代、API开放、终端集成等方面的最新动作。
AI794:AI超级公司白皮书识别并分析在全球范围内具备完整AI生态系统掌控力的领先企业,揭示其成长路径与竞争壁垒。
AI781:AI主题研究:关注产业链协同发展布局的投资机会从资本视角出发,挖掘AI上下游协同创新带来的投资价值。
AI684:中国端侧AI全景图谱报告梳理边缘设备上AI运行的技术方案与应用场景,推动低延迟、高安全性的本地化智能普及。
AI725:2025年AI网络技术白皮书探讨AI在网络调度、流量预测、故障诊断等通信领域的融合应用。
AI714:工业人工智能白皮书(2025)系统阐述AI在智能制造、设备预测性维护、生产流程优化等方面的落地成果。
AI707:2025年AI技术在项目管理中的应用洞察报告介绍AI在任务排期、风险预警、资源调配等管理场景中的具体实现方式。
AI805:2025年工程智能白皮书聚焦AI在土木、机械、电子等工程设计与施工中的智能化升级实践。
AI676:建筑企业AI应用行动指南白皮书为企业制定可操作的AI实施路线图,提升运营效率与决策水平。
AI809:浙江省“人工智能+建筑业”创新应用案例手册汇集地方优秀实践,展现区域特色转型经验。
AI674:人工智能赋能新型电力系统的探索及案例展示AI在电网调度、负荷预测、新能源接入等方面的应用实效。
AI779:2025人工智能驱动的未来城市研究报告描绘智慧城市中AI在交通、安防、公共服务等维度的整合应用前景。
AI680:2025“人工智能+”城市治理白皮书提出以AI提升政府治理能力的政策建议与实施框架。
AI801:北京人工智能治理案例集收录北京市在AI监管、伦理审查、算法透明度等方面的典型做法。
AI753:人工智能安全治理框架2.0版构建覆盖技术、法律、伦理多维度的安全管理体系。
AI672:云上人工智能安全发展研究报告(2025)专门针对云端AI系统的安全威胁与防护措施进行深入研究。
AI705:全球人工智能治理评估指数建立跨国比较的评价体系,衡量各国AI治理成熟度。
AI777:北京互联网法院涉人工智能典型案例披露司法实践中涉及AI版权、责任认定等问题的真实判例。
AI660:AI产品的用户类型细分与画像分析基于行为数据对AI使用者进行分类建模,辅助产品定位与用户体验优化。
AI791:2025年AI时代开发者生态白皮书探讨开源社区、工具链支持、人才培育对技术创新的促进作用。
AI806:清华大学:一站式财务AI指令手册提供财务自动化场景下的提示词模板与操作指南。
AI807:清华大学:一站式晚年AI陪伴手册探索AI在老年照护、情感交互、健康管理中的社会价值。
AI687:2025人工智能十大趋势报告总结年度最具影响力的十项发展方向,包括多模态融合、具身智能、AI for Science等前沿领域。
AI699:2025上半年AI核心成果及趋势报告回顾年初以来关键技术突破与重要发布事件。
AI702:2025中国AI商业落地应用价值研究报告量化AI在不同商业模式中的经济效益,评估投资回报率。
AI664:向量能力与AI应用案例集(2025)集中展示向量数据库在语义搜索、推荐系统、图像识别中的典型用例。
AI704:2025年“人工智能+”行业标杆案例荟萃汇编多个行业的成功转型案例,形成可复制的经验模式。
AI808:“一带一路”人工智能应用场景案例集(2025)拓展国际合作视野,展现AI在全球南北方国家的应用差异与共性需求。
AI710:2025年AI+出海产业报告分析中国AI企业走向国际市场所面临的环境、需求与竞争态势。
AI691:2025年中国AI应用出海企业发展需求洞察报告深入了解出海企业在本地化适配、合规、技术支持等方面的现实诉求。
AI663:全球电商行业AI应用研究报告揭示AI在商品推荐、客户服务、供应链优化等电商环节的作用机制。
AI823:AI视频生成行业:从早期试验到创新记录AIGC在影视、广告、短视频创作中的技术演进与商业化尝试。
AI821:2025设计行业AI应用趋势报告探讨AI辅助创意设计、风格迁移、原型生成的应用潜力。
AI677:2025年AI游戏行业应用白皮书分析AI在NPC行为模拟、关卡生成、玩家体验优化中的角色。
AI681:2025年中国智能PPT市场发展洞察报告聚焦办公自动化中AI演示文稿生成工具的兴起与用户偏好变化。
AI679:360亿方智能 ·航空AI白皮书探讨AI在飞行调度、航线优化、机务维护等航空领域的专业应用。
AI719:2025年车用人工智能标准体系研究报告与AI720:2025年车用人工智能标准适用性研究报告共同构建自动驾驶与车载智能系统的标准化框架。
AI673:2025“人工智能+”汽车行业应用白皮书全面展示AI在整车制造、智能座舱、用户服务等环节的融合创新。
AI787:金融人工智能发展与安全白皮书(2025)重点关注AI在风控、反欺诈、投顾服务中的合规与安全性问题。
AI698:2025中国人工智能医疗健康研究报告与AI657:2025医疗健康行业AI应用白皮书以及AI675:“人工智能+”医疗健康行业应用白皮书三份报告分别从宏观、行业、融合角度系统论述AI在疾病诊断、药物研发、健康管理中的应用进展。
AI665:2025高等教育人工智能发展报告与AI739:人工智能赋能基础教育应用蓝皮书(2025年)分别覆盖K12与高校教育阶段,探讨AI如何重塑教学模式与学习体验。
AI741:人工智能赋能智慧旅游发展研究报告分析AI在游客导览、行程规划、景区管理中的智能化升级路径。
AI780:2025智慧图书馆AI馆员应用白皮书提出AI在图书分类、读者服务、知识推荐中的具体实施方案。
AI790:2025年中小企业AI实战指南为资源有限的企业提供低成本、易部署的AI应用入门路径。
AI683:广西人工智能产业发展白皮书(2025年)与AI815:广西人工智能产业增长报告(2025Q3)两份区域性报告反映地方AI产业的成长轨迹与政策效应。
AI810:2025全球人工智能标准发展报告综述国际组织在AI术语、测试方法、互操作性等方面的标准推进工作。
AI735:2025 AI方案赋能白皮书汇总跨行业解决方案模板,推动AI能力模块化输出。
AI743:AI编程行业深度:市场现状、产业机遇、市场空间及相关公司深度梳理深入剖析AI代码生成工具的技术能力、市场竞争格局与发展潜力。
AI669:中国人工智能应用发展报告(2025)作为国家级综合评估报告,全面反映我国AI技术落地的整体水平与区域差异。
AI682:AI产业研究:字节跳动AI底层架构揭秘头部科技公司在算法、算力、数据架构上的核心技术布局。
AI723:北京大学:走进人工智能2.0概述学术界对新一代人工智能的理解框架与发展愿景。
AI745:AI赋能千行百业白皮书强调AI作为通用使能技术在推动各行各业数字化转型中的广泛适用性。
AI803:扬州数据局:人工智能基础知识面向公众普及AI基本概念、原理与常见误区,提升全民数字素养。
AI708:2025世界人工智能大会全量演讲稿汇总收录当年顶级峰会的重要发言内容,保留原始思想精华。
AI764:2025年AI未来家应用场景研究报告展望AI在未来家庭生活中的沉浸式、个性化服务形态。
AI656:2025年AI赋能教育行业发展趋势报告Q聚焦教育科技领域的动态变化,预判下一阶段发展重点。
AI766:中国新能源企业AI数智化转型白皮书探讨AI在光伏、风电、储能等新能源业务中的数据分析与决策支持应用。
AI773:指标+AI数智应用白皮(2025)提出将关键绩效指标与AI分析能力结合的新型管理方法论。
AI825:企业级AI应用开发:从技术选型到生产落地
AI826:2025“银发+AI”应用趋势报告

AI828:字节跳动RAG实践手册
AI829:AI实践白皮书:AI驱动的组织重构与业务重构
AI832:2025中国企业级AI实践调研分析年度报告

声明:本文内容来源于CIO时代,经互联互通社区推荐阅读,版权归原作者所有。文章仅代表作者个人观点,不代表互联互通社区的立场。转载旨在传递更多信息,若涉及作品版权问题,请及时联系我们进行删除或相应处理。


雷达卡


京公网安备 11010802022788号







