黑盒测试是一种侧重于系统外部行为的测试方式,它不涉及程序内部结构或代码逻辑,而是依据需求文档来设计测试案例。该方法主要验证系统的功能是否满足预期要求,因此也常被称为功能测试或系统测试。例如,针对用户注册页面的功能检验,就是典型的黑盒测试应用场景。
等价类划分法
此方法将所有可能的输入数据划分为多个等价类别,从每个类别中选取具有代表性的值作为测试用例。其中,有效等价类用于验证正常输入情况下的处理能力,而无效等价类则用于检测系统对异常输入的容错机制。该方法广泛应用于表单类功能的测试,如注册界面中的用户名、手机号和密码规则校验。
适用场景:包括取值范围、集合类型、数量限制、特定格式要求以及多个条件共同约束的输入项。
核心要素:有效等价类(符合需求规范)、无效等价类(违反规范)
实施步骤:
- 识别各项输入条件,例如字符类型、长度限制等
- 分别划分出有效与无效的等价类,并进行编号管理
- 设计测试用例时应尽可能多地覆盖有效等价类,同时确保每条用例只包含一个无效等价类以定位问题
边界值分析法
大量程序错误往往出现在输入或输出的临界点附近,因此本方法专门针对这些边界情况进行测试用例设计。它是对等价类划分法的重要补充,特别适用于存在数值范围限制的情况,比如“领取3岁育儿补贴”的年龄条件判定。
关键要素:上点(边界上的值)、内点(区间内的任意值)、离点(紧邻边界的外侧值)
操作流程:基本与等价类方法一致,但在用例选择时聚焦于边界及其附近的数据值。
判定表法
当被测功能涉及多个条件组合且对应多种动作响应时,使用判定表法能有效梳理复杂逻辑关系。常见应用包括组合查询、兼容性判断及系统配置测试。例如,在电商平台上按商品标题、品牌、价格等多个维度联合检索商品信息。
构成要素:条件桩(所有输入条件)、动作桩(对应的操作结果)、条件项(各条件的具体取值)、动作项(在特定条件下应执行的动作)
实现步骤:
- 构建完整的判定表格,列出所有条件与动作组合
- 对判定表进行化简:若多个规则的动作相同,且其中N-1个条件取值一致,仅有一个不同,则可合并为一条规则
正交实验法
为了减少多因素组合带来的测试用例爆炸问题,正交实验法利用正交表实现高效覆盖。它通过两两因子之间的组合,用最少的测试用例达到较高的覆盖率,适用于组合查询、兼容性测试和配置测试等场景。
核心概念:因子(即输入参数)、状态/水平(因子可取的不同值)
实施流程:
- 确定影响结果的所有因子及其对应的取值水平
- 使各状态均匀分布,直接选用合适的正交表模板
- 根据正交表生成实际可用的测试用例集
辅助工具:可借助Latin正交测试助手等软件工具提升效率。
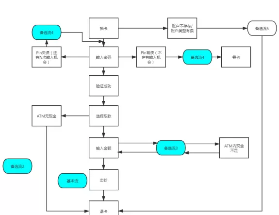
流程分析法
初次接触一个软件系统时,通常需要先理清其主要业务流程。通过识别基本流(主路径)和备选流(异常分支),绘制流程图并从中提取测试场景,是一种常见的黑盒测试设计手段。例如,在测试电商平台时,典型流程为:登录 → 搜索商品 → 加入购物车 → 支付 → 等待发货 → 用户收货。
关键组成:基本流(正常流程)、备选流(异常或分支流程)
执行步骤:
- 绘制系统的基本流程路径及各类异常分支
- 基于流程路径生成不同的业务场景
- 为每个场景填充具体数据,形成可执行的测试用例
状态迁移法
当某个模块具有多个稳定状态且状态之间存在明确转换规则时,采用状态迁移法可以全面覆盖各种状态变化路径。例如,酒店预订系统中房间的状态包括:空闲、已预订、已入住、待清洁、维修中等。
基本要素:状态、触发状态变更的事件、状态转换的条件
实施步骤:
- 识别所有存在的状态、相关事件及转换条件,并绘制状态迁移图
- 建立状态-事件转换表,清晰展示每个事件引发的状态变化
- 进一步生成状态转换树,帮助理解路径结构
- 规划合法与非法的测试路径,确保正反向流程均被覆盖
错误推测法
该方法依赖测试人员的经验积累和直觉判断,预测程序中容易出现缺陷的位置,并据此设计有针对性的测试用例。虽然缺乏形式化结构,但在发现隐藏较深的问题方面具有独特优势。
输入域测试法
该策略尝试穷举所有可能的输入数据,并将其逐一填入输入字段,观察系统反应。目的是暴露因输入处理不当导致的潜在错误,尤其适用于未充分验证边界和异常输入的场景。
输出域测试法
不同于关注输入的方式,输出域测试法专注于系统的最终行为结果。它不关心内部实现细节,而是系统性地列出软件可能产生的所有输出动作或状态,检查是否每种结果都被正确处理和呈现。


雷达卡


京公网安备 11010802022788号







