一、系统功能概述
项目名称:矿井安全通风系统设计
项目编号:dz-949
核心控制器:STM32F103C8T6 单片机
本系统集成了多种环境监测与控制功能,具体如下:
- 利用 DHT11 传感器实时采集环境中的温度和湿度数据;
- 采用 MQ-2 传感器对现场烟雾浓度进行检测;
- 通过 MQ-4 传感器监测环境中瓦斯(甲烷)的浓度水平;
- 当检测到温度、湿度、烟雾或瓦斯任一参数超过设定上限时,系统将启动声光报警,并驱动风扇进入高速运转状态;若参数处于最大值与最小值之间,则根据实际浓度调节风扇转速;当所有参数均低于最小阈值时,风扇自动停止运行;
- 用户可通过按键模块自定义温湿度、烟雾及瓦斯浓度的上下限阈值;
- 检测结果通过 OLED 屏幕实时显示,便于现场查看;
- 集成 4G 通信模块,可将采集的数据上传至阿里云平台,实现远程监控,同时支持手机端远程设置参数并控制风扇启停。
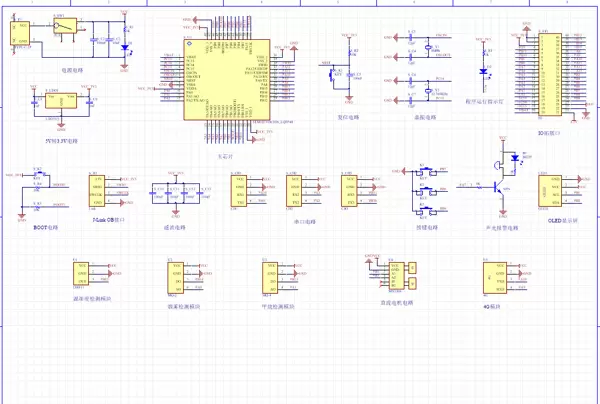
二、系统结构框图说明
系统设计使用 VISIO 软件绘制整体架构图。以 STM32F103C8T6 为核心控制单元,协同多个功能模块共同构建完整的矿井安全通风控制系统。整个系统分为控制中心、输入模块和输出模块三大组成部分。
控制中心:由 STM32F103C8T6 单片机担任,负责接收来自各传感器的数据,经过逻辑处理后发出相应的控制指令。
输入部分包括以下五个模块:
- 温湿度检测模块:通过 DHT11 获取当前环境温湿度信息;
- 烟雾检测模块:利用 MQ-2 实时监测空气中烟雾含量;
- 甲烷检测模块:借助 MQ-4 检测环境中是否存在高浓度瓦斯;
- 按键设置模块:用于配置各项参数的上下限值;
- 供电模块:为整个系统提供稳定电源支持。
输出部分包含四个执行单元:
- OLED 显示模块:用于展示温湿度、烟雾、甲烷等实时数值;
- 声光报警装置:一旦任一参数超标,立即触发声光警报;
- 直流电机驱动模块:控制风扇的高速、低速或停止运行;
此外,系统还配备 4G 数据传输模块,能够将现场数据上传至云端,实现远程访问与控制功能。系统整体架构如图所示。
三、实物展示
主控芯片型号:STM32F103C8T6
电路板采用绿色双层 PCB 设计,板厚为 1.2mm,上下层均覆铜并接地,提升抗干扰能力。大部分元器件采用插针式封装,仅个别降压芯片使用贴片形式以节省空间。
供电接口类型:TYPE-C 接口,方便连接与供电。
四、原理图设计说明
原理图基于 AD2013 软件完成绘制,采用网络标号方式进行电路连接,提高布线清晰度与可读性。
需特别说明:该原理图仅呈现各功能模块的外部引脚连接关系,并未展示模块内部的具体电路结构。
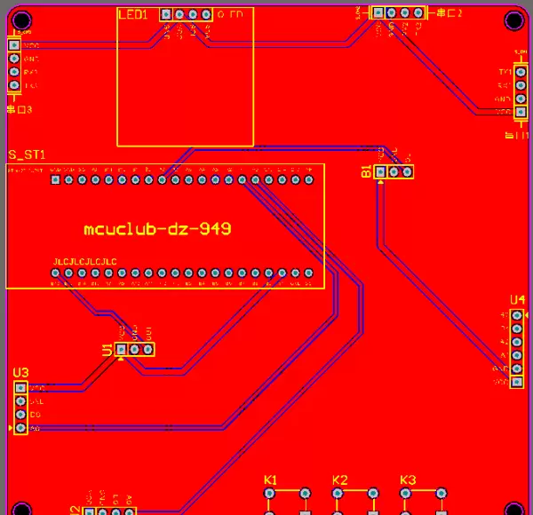
五、PCB 布局图说明
PCB 图由原理图导出生成,大部分元器件封装由设计者自行绘制,不单独提供封装库文件,仅提供完整连接的源工程文件。
PCB 为双层板结构,上下层均做覆铜接地处理,增强系统的稳定性与电磁兼容性。板上预留位置隐藏有项目编号,位于单片机底座下方,安装单片机后不可见。
六、程序代码片段展示
开发环境:Keil5
软件架构上,将逻辑控制程序与底层驱动程序分离,分别存放于 main.c 及其他 .c 源文件中,提升代码可维护性与模块化程度。
/**********************************
函数名:监测函数
传参值:无
返回值:无
**********************************/
void Monitor_Function(void)
{
if(time_num % 10 == 0) //监测数据
{
Dht11_Get_Temp_Humi_Value(&temp_value,&humi_value); //DHT11读取温湿度
if(SMOG_DO == 0)
{
smog_value = 150*((ADC_Get_Value(ADC_CHANNEL_0)/4096.0)*3.3); //获取烟雾值(0-500)
}
else
{
smog_value = 0;
}
if(CH4_DO == 0)
{
ch4_value = 150*((ADC_Get_Value(ADC_CHANNEL_1)/4096.0)*3.3); //获取瓦斯值(0-500)
}
else
{
ch4_value = 0;
}
}

雷达卡


京公网安备 11010802022788号







