一、设计任务与系统功能要求
本项目旨在设计一个15位二进制数字密码锁的控制电路,具备完整的密码验证逻辑与状态管理机制。系统需满足以下核心功能:
- 密码预置功能:允许用户在系统初始化阶段设定15位二进制密码。
- 串行输入方式:密码通过逐位串行输入,输入过程中不反馈任何密码数值信息,确保安全性。
- 正确解锁条件:仅当连续15位输入完全匹配预设密码时,系统进入开锁状态。开锁后必须通过按下RST复位键才能退出该状态并恢复至初始待机模式。
- 错误处理机制:在输入过程中,一旦出现任意一位错误,系统立即进入错误状态,无法继续操作,唯有通过RST复位方可重置系统。
- 报警保护机制:若连续三次输入失败,系统将触发报警状态。报警启动后会自动清除相关错误计数记录,且只能通过RST复位键解除报警并返回初始状态。
- 图纸与仿真要求:需完成系统框图、逻辑电路原理图及接线图的设计,并利用电路仿真软件进行功能验证,最终提交完整的设计说明与仿真分析报告。
二、系统运行演示说明
以下为关键操作流程的模拟展示:
- 解锁过程演示:当正确输入全部15位密码后,系统驱动指示灯亮起,表示锁具已开启。
- 密码错误与报警触发:若输入有误或连续三次失败,系统进入锁定并激活报警提示。
三、系统结构与模块化设计分析
根据功能需求,整个控制系统划分为多个功能模块协同工作:
- 密码预置电路:用于设置和存储目标15位二进制密码,通常采用可编程寄存器实现。
- 密码比较与错误检测电路:结合移位寄存器(如74LS194)实现串行比对,逐位判断输入是否一致,一旦发现差异即刻转入错误状态。
- 报警状态控制电路:集成计数逻辑(如使用74LS163),统计错误次数,达到三次则启动报警输出。
- 开锁执行电路:由D触发器、SR触发器及多输入与门(如74LS21)构成,负责生成开锁信号并维持状态直至复位。
四、元器件选型与技术实现思路
为实现上述功能,主要选用如下数字集成电路:
- 采用四个74LS194双向移位寄存器组成15位串行数据缓存与比较结构。
- 使用74LS163同步十六进制计数器追踪输入位数及错误次数。
- 配合D触发器与SR触发器构建状态保持与切换逻辑。
- 引入四输入与门(74LS21)作为多条件联合判断单元,提升控制精度。
整体设计强调从理论到实践的转化过程,注重芯片功能理解与Multisim等仿真工具的应用能力培养。
五、设计总结与技术文档展示
已完成系统各模块的电路连接设计,绘制出完整的系统框图、逻辑原理图和物理接线布局图,并在仿真环境中验证其功能正确性。以下是部分设计成果截图:

系统功能实现与电路设计
在密码输入过程中,若任意一位密码错误,系统即进入错误状态。因此,每输入一位密码都需进行比对判断,一旦发现不匹配,应触发错误信号,并点亮对应颜色的指示灯作为提示。当连续三次输入错误时,系统将启动报警机制,此时也通过一个彩色指示灯显示报警状态。为实现该功能,需引入一个十六进制同步加法计数器(如74LS163),使其在计数值达到三时输出高电平,从而驱动报警指示灯亮起。
此外,设置一个复位开关RST,用于关闭所有指示灯并使整个系统恢复至初始工作状态,确保电路可重复使用且运行稳定。
元器件清单
| 芯片 | 名称 | 数量/片 |
|---|---|---|
| 74LS194D | 四位双向移位寄存器 | 4 |
| 74LS163D | 十六进制同步计数器 | 2 |
| 74LS21D | 四输入与门 | 1 |
| D_FF | D触发器 | 2 |
| SR_FF_POSSR | RS触发器 | 2 |
其他所需元件包括各类基本门电路、指示灯、5V电源模块、控制开关若干,以及一个频率为15Hz的脉冲信号发生器(1个)。

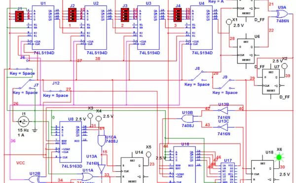
整体电路结构与工作原理
本设计的数字逻辑电路主要由以下模块构成:密码预置电路、密码比较电路、计数控制电路、报警与消警控制电路、开锁及封锁控制电路、错误检测与初始化控制电路等。
各功能模块详细说明
(1)密码预置电路
采用四片74LS194D四位双向移位寄存器级联构成一个十五位的移位寄存器结构。连接方式为:第一片74LS194的高位输出QD连接至第二片的右移串行输入端SR,依此类推完成级联。同时,第一片的并行输入低位A端接地处理。
S1和S0为工作模式选择端,当两者均接高电平时,芯片处于并行置数状态。此时可在各芯片的A、B、C、D输入端设置预设密码值——具体为第一片的B、C、D端,其余三片的A、B、C、D端分别配置相应密码位。
随后将S1切换为低电平,使所有移位寄存器转入右移操作模式,准备逐位输出密码数据。通过手动触发CLK脉冲,即可实现密码从寄存器中依次移出的功能。

(2)密码比较与错误状态识别电路
在密码输入过程中,利用CLK脉冲同步控制,将当前待比较的密码位送入D触发器进行锁存。其中一路来自用户输入,另一路由第四个74LS194D的QD端输出提供标准密码位。两路信号送入异或门进行比对:相同则输出0,不同则输出1。
若异或门输出为1,表示密码位不匹配,此时D触发器的D端为高电平,在下一个上升沿到来时Q端翻转为高,驱动错误指示灯点亮,系统进入错误状态。按下RST键后,向D触发器发送复位脉冲,使其Q端归零,错误灯熄灭,系统退出错误状态。

(3)报警状态控制电路
采用一片74LS163构建三进制计数器,用于记录错误次数。其EP和ET为使能控制端,当比较结果为错误(即输出为1)时,使EP=ET=1,允许计数器递增一次;否则保持当前计数值不变。
通过将最低两位输出经与门后再反相,反馈至使能端,实现模3计数功能。每当累计三次错误时,产生进位信号,同时计数器自动清零。此进位信号接入RS触发器的S端,使其输出变为高电平,触发报警指示灯亮起,进入持续报警状态。
只有当按下RST复位键时,改变RS触发器的输入条件,使其输出恢复为低电平,报警解除,同时整个系统电路回归初始状态。

(4)开锁与封锁控制电路
另一片74LS163被配置为十五进制计数器,用于统计正确密码输入的次数。其使能端由“进位取反”与“比较输出取反”的与运算结果共同控制,只要任一条件为0,则计数器停止并清零。
当连续十五次密码输入均正确时,计数器完成一轮计数,此时在RS触发器的S端产生高电平,R端为低电平,触发开锁动作,开锁指示灯亮起,表示密码锁已开启。
若按下RST键,则改变RS触发器的输入状态,使其S端变为低电平,R端变为高电平,导致密码锁被封锁,指示灯熄灭,系统重新初始化。

系统框图与波形示意
整体系统的逻辑结构如图所示,展示了各功能模块之间的连接关系与信号流向。

总结
本设计方案通过合理组合多种中规模集成电路,实现了密码锁的核心功能,包括密码预置、动态比对、错误检测、多次错误报警、开锁控制及系统复位等完整流程。各模块协同工作,保证了系统的安全性与可靠性,具备良好的实用价值。
系统运行操作说明
如图所示,各模块按电路结构连接后构成一个完整的15位二进制密码锁系统。
上电后,首先将开关J6接至高电平,随后拨动J7产生时钟脉冲,使74LS194D芯片完成并行置数操作。之后将J6切换为低电平,触发74LS194D进入右移工作模式。
通过控制输入开关J5逐位输入待验证的15位密码。若输入的每一位均与预设密码匹配,则开锁指示灯点亮,表示解锁成功。
若某一位输入错误,错误指示灯随即点亮。此时需断开开关J5,并按下复位键RST(即J10),使错误指示灯熄灭,同时整个电路状态清零。随后再次将J6置于高电平,重新进行预置数操作,接着切换J6为低电平,通过J5重新输入密码进行比对。
当连续三次输入错误时,报警指示灯将被激活并保持点亮状态。此时按下RST按钮可关闭报警指示灯,并完成系统复位,为下一次输入准备条件。
系统运行状态说明
- 解锁状态:输入密码完全正确时,对应开锁指示灯亮起,表示锁具开启。
- 密码错误:任意一位输入有误,错误指示灯立即响应并点亮,提示当前输入不匹配。
- 报警状态:累计出现三次错误输入后,系统进入报警模式,报警指示灯亮起以示警告。
总结与体会
本次课程设计使我深入理解了数字电路的基本设计流程和实现方法。通过对各个集成芯片功能的实际应用,我对74系列逻辑器件的工作原理有了更直观的认识,并熟练掌握了使用Multisim软件进行电路仿真与调试的技术。
在团队协作方面,两人一组的合作模式不仅提升了动手实践能力,也让我深刻体会到协同工作的必要性。只有彼此配合、信息共享,才能高效解决问题,制定出最优设计方案。任何一个成员的疏离或知识盲区都可能影响整体进度甚至导致项目失败。
实践表明,仅有个别人掌握系统原理是不够的,必须确保每位参与者都清楚工作原理和操作流程。团结协作是保障实训任务顺利完成的关键因素之一。通过此次设计,我们实现了理论知识与实际操作的有效结合,在交流中不断进步,从问题中持续提升自我能力。


雷达卡


京公网安备 11010802022788号







