一、系统功能概述
本系统集成了多种传感器与控制模块,实现对运输车环境状态的实时监控与智能响应,具体功能如下:
- 利用GPS模块采集运输车辆的实时地理位置信息。
- 采用DHT11传感器监测车厢内部温湿度状况。当检测值超出预设范围时,触发声光报警机制,并发送异常提示信息。
- 通过霍尔传感器判断车门是否被非法开启。一旦检测到开启状态,立即启动报警并发送通知。
- 使用MQ-2气体传感器检测烟雾浓度,若数值超过设定上限,则激活声光报警并推送警告信息。
- 配备热释电红外感应模块,用于判断活体对象的生命状态。如检测到无生命活动迹象,则自动发出死亡提示信号。
- 设有按键输入单元,支持用户现场设置各项参数阈值。
- OLED显示屏实时呈现各类监测数据,便于直观查看。
- 集成4G通信模块,可将采集数据上传至移动端设备,同时允许手机端远程配置各参数阈值。
二、硬件实物展示
主控芯片型号为STM32F103C8T6,采用绿色双层PCB设计,板厚1.2mm,上下两面均覆铜接地以增强抗干扰能力。大部分元器件为直插式封装,仅部分电源管理芯片采用贴片形式。供电接口为Type-C,方便连接与充电。
三、资料展示预览
四、电路原理图说明
原理图基于AD2013软件绘制,采用网络标号方式进行电气连接标注。需注意:图中仅展示各功能模块的外部引脚连接关系,并未涉及模块内部详细电路结构。
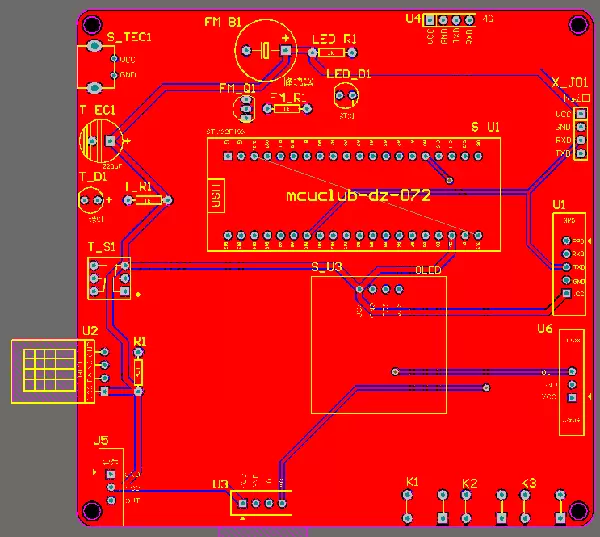
五、PCB布局图说明
PCB由原理图导出生成,采用双层结构,整体覆铜并接地处理。大部分元器件封装由设计者自行绘制完成,不单独提供封装库文件,仅提供完整可编译的工程源文件。PCB中央位置设有一个项目编号标识,位于单片机底座下方,安装后会被遮挡不可见。
六、系统架构框图
本系统以STC89C52单片机作为核心控制器,协同多个功能模块共同构建完整的智能控制系统。系统分为控制中心、输入单元和输出执行三大部分。
控制中心:由STC89C52单片机担任,负责接收输入信号,进行逻辑运算与判断,进而控制输出设备动作。
输入部分包括四个模块:
- 电流电压监测模块:实时获取放电过程中的电压与电流数据;
- 温度检测模块:通过DS18B20传感器采集电池工作温度;
- 按键输入模块:实现界面切换及参数阈值设定等功能;
- 供电模块:为整个系统提供稳定电力支持。
输出部分包含三项外设:
- LCD1602显示模块:用于显示电压、电流、电量及温度等关键参数;
- LED指示灯模块:模拟负载状态,辅助观察电流通断情况;
- 声光报警模块:当温度超过安全限值时,启动声光报警并自动切断电源以保障安全。
系统整体结构如图3.1所示。
七、软件流程设计
系统软件依据预设逻辑进行任务调度与状态判断,确保各模块协调运行。
八、关键程序代码片段
开发环境为Keil5,程序结构采用模块化设计,主逻辑置于main.c文件中,驱动代码分布在其他.c文件中。
/****
*******处理函数
*****/
if(temp_value > temp_max*10 || temp_value < temp_min*10 || humi_value > humi_max*10 || humi_value < humi_min*10 || smog_value > smog_max || DOOR == 1)
// 当温度、湿度异常,烟雾超标或车门被打开时,触发声光报警
{
if(time_num % 3 == 0)
{
BEEP = ~BEEP;
LED = ~LED;
}
}


雷达卡


京公网安备 11010802022788号







