正文
参照杨上广(2022)等人的研究,将作为核心解释变量的虚拟变量设定为选为“知识产权示范”试点城市的情况。若一个城市在某年被批准成为“知识产权示范”试点城市,那么该城市在当年及以后年份此变量取值为1,未入选则为0。
项目 | 详情 |
| 数据名称 | “知识产权示范”六批试点城市名单 |
| 数据范围 | 300个地级市(包括直辖市) |
| 数据年份 | 2000 - 2022年 |
| 数据样本 | 300个城市*23年 = 6900条 |
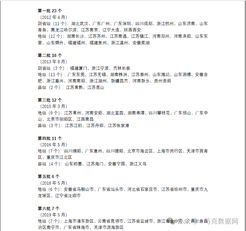
| 数据来源 | 国家知识产权局在2012年、2013年、2015年、2016年、2018年、2019年公布的“知识产权试点示范城市”数据 |
| 数据整理 | xx数据网,包含原始名单、城市DID |
[1]杨上广,郭丰.知识产权保护与城市绿色技术创新——基于知识产权示范城市的准自然实验[J].武汉大学学报(哲学社会科学版),2022,75(04):100 - 113.[2]徐扬,韦东明.城市知识产权战略与企业创新——来自国家知识产权示范城市的准自然实验[J].产业经济研究,2021(04):99 - 114.[3]陈永昌,孙鹏博,王宏鸣.知识产权保护政策能否推动企业开放式创新?——以国家知识产权示范城市政策为准实验的经验研究[J].经济与管理研究,2023,44(04):90 - 107.
三、数据概览1、“知识产权示范”示范城市名单
2、六批试点城市名单的DID
第六批知识产权示范试点城市名单的双重差分法研究
(76 Bytes, 需要: RMB 16 元)


雷达卡




京公网安备 11010802022788号







