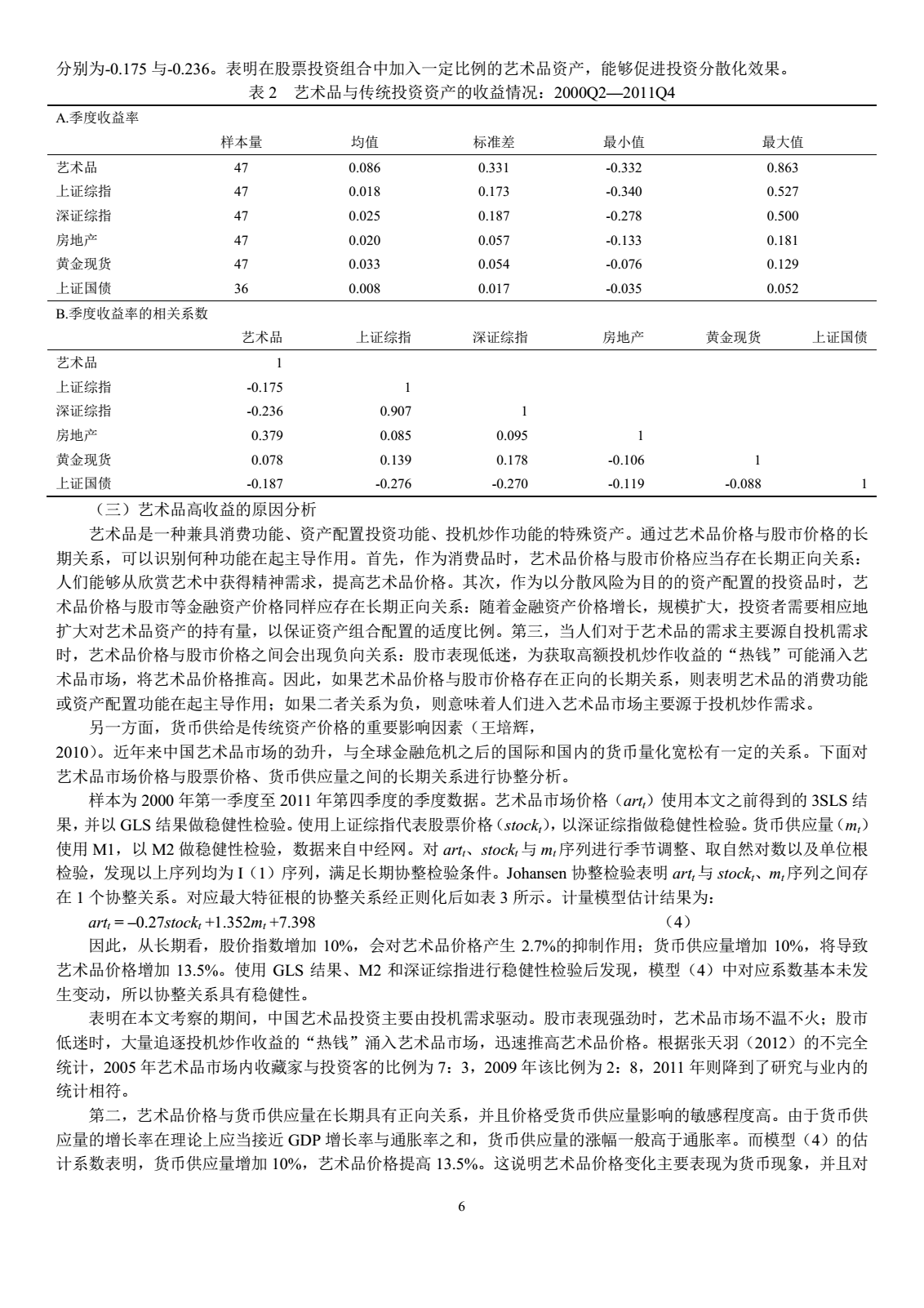
|
楼主: 平安励志
|
1420
0
[金融学论文] 中国艺术品投资收益——整体特征与杰作效应 |

|
本科生 86%
-
TA的文库 其他...
|
本帖被以下文库推荐
|
jg-xs1京ICP备16021002号-2 京B2-20170662号
京公网安备 11010802022788号
论坛法律顾问:王进律师
知识产权保护声明
免责及隐私声明


