1项目优势
不出国门,读全球百强名校MBA
免全国联考,无雅思托福要求
所获硕士学位与赴加留学一致
无语言障碍(中文授课为主,英文授课配翻译)
OUR VISION:Leaders from Alberta for the World 。
我们的愿景简单但有力:为全球培养领导人。
——Dean Joseph Doucet
阿尔伯塔大学商学院院长
【合作院校】
阿尔伯塔大学:全球百强名校- University of Alberta 阿尔伯塔大学(简称UA),成立于1908年,位于加拿大阿尔伯塔省会城市埃德蒙顿,是加拿大第二大的综合性大学,2018年QS世界大学综合排名90。
- 阿尔伯塔大学商学院成立于1968年,是加拿大规模最大的商学院之一。获得了AACSB(国际精英商学院协会)的完全资格认定,是加拿大第一所、也是获得连续认证时间最长的商学院(全球仅有5%商学院获得这项精英认证)。
力合商学院:产学研资一体化高端教育平台- 深圳清华大学研究院成立于1996年12月,开创了中国市校合建研究院之先河, 并成功探索出“产学研资”结合的科技创新孵化体系。力合科创集团是其主平台企业,负责实施研究院整体发展战略。
- 深圳力合教育有限公司成立于2004年,是力合科创业务板块的重要组成部门,力合商学院是力合教育有限公司打造的产学研资一体化的高端教育品牌。
阿尔伯塔大学的MBA课程是加拿大顶级MBA项目,在英国《金融时报》MBA排行榜(2015)上是排名在前100名的国际商学院。这个排名基于从每个项目的校友的详细调查,在职业发展、研究能力和项目多样性三个方面进行评判。阿尔伯塔大学MBA专业在加拿大排名第三,全球第86位。阿尔伯塔大学商学院全球研究排名第31名,博士项目全球排名第72名
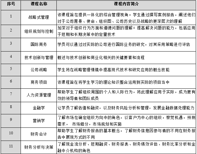
2课程设置


3.学位授予
完成核心课程学习、考核成绩合格者可申请授予加拿大阿尔伯塔大学工商管理硕士学位,
所获学位与赴加留学一致
在申请硕士学位过程中,不需参加国家组织的研究生统一考试,不需参加论文答辩

【部分师资】

UA商学院全职教授
- VikasMehrotra 阿尔伯塔大学教授、博士,财政部金融与统计分析专业首席教授。研究成果在各大金融杂志上发表,如《金融经济学杂志》和《金融研究评论》
- Michael Maier 阿尔伯塔大学商学院教授,曾获2012年度麦肯基MBA教学奖。现在主要研究领域为银行学和自然资源产业
- Edy Wong 加拿大阿尔伯塔大学商学院副院长兼国际商学中心主任,加拿大供应链管理专业课程的 著作家 (课程是加拿大唯一获得国际认可的供应链管理专业课程)
- RunjianLiu 加拿大阿尔伯塔大学商学院商业经济学副教授,中国南开大学经济学院特聘教授
国内一流高校商学院教授
- 陈国权 清华大学经管学院领导力与组织管理系教授,研究领域:领导力、组织行为学
- 王勇 清华大学经济学研究所副教授,经济学博士,研究领域:博弈论和策略思维
- 孙静 清华大学经济管理学院管理科学与工程系副教授,主要研究方向:战略决策
- 孙健敏 中国人民大学劳动人事学院教授,博士生导师,研究领域:人力资源、绩效评估
- 李贤中 台湾大学教授,哲学博士,研究领域:儒家哲学、道家哲学、中国文化
- 丘宏昌 台湾新竹清华大学科技管理研究所教授 、副执行长,研究领域:企业营销
- 陈军 西安交通大学管理学院会计与财务系副教授,研究领域:现代企业财务管理、证券投资
- 叶才福 上海师范大学天华学院常务副院长管理学教授,研究领域:管理学、微观经济学等
- 孙立群 南开大学历史学院教授、博士生导师,研究领域:中国古代历史
- 王建玲 西安交通大学管理学院财务系副教授;管理学博士,研究领域:公司财务与会计
【加拿大阿尔伯塔大学校友列举】
阿尔伯塔大学拥有26万校友,包括68位罗德奖学金获得者、120位加拿大皇家学会会士、84位加拿大首席研究教授。



雷达卡


京公网安备 11010802022788号







