2018年中国智慧医疗行业市场前景研究报告.pdf
(2.45 MB)
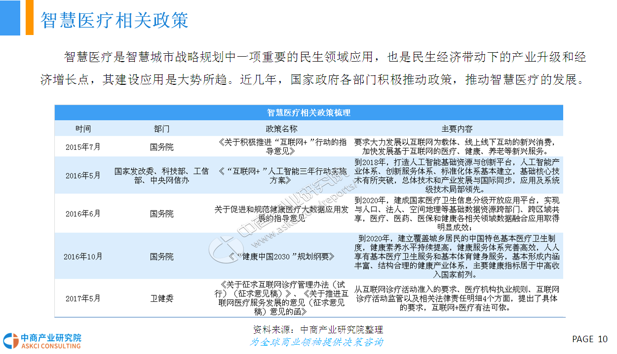
中商情报网讯:智慧医疗是将物联网、大数据、人工智能等前沿技术集成应用于医疗卫生领域,可实现健康医疗服务的数据化、标准化和智能化,提升医疗的品质、效率与效益,可合理优化健康医疗资源配置,增强民众获得感。目前,国家大力支持智慧医疗发展,预计2018年智慧医疗市场销售规模将逼近700亿元。








































|
楼主: 中商产业研究院
|
780
1
[咨询行业分析报告] 2018年中国智慧医疗行业市场前景研究报告 |
|
副教授 92%
-
|
| ||
|
|
jg-xs1京ICP备16021002号-2 京B2-20170662号
京公网安备 11010802022788号
论坛法律顾问:王进律师
知识产权保护声明
免责及隐私声明


