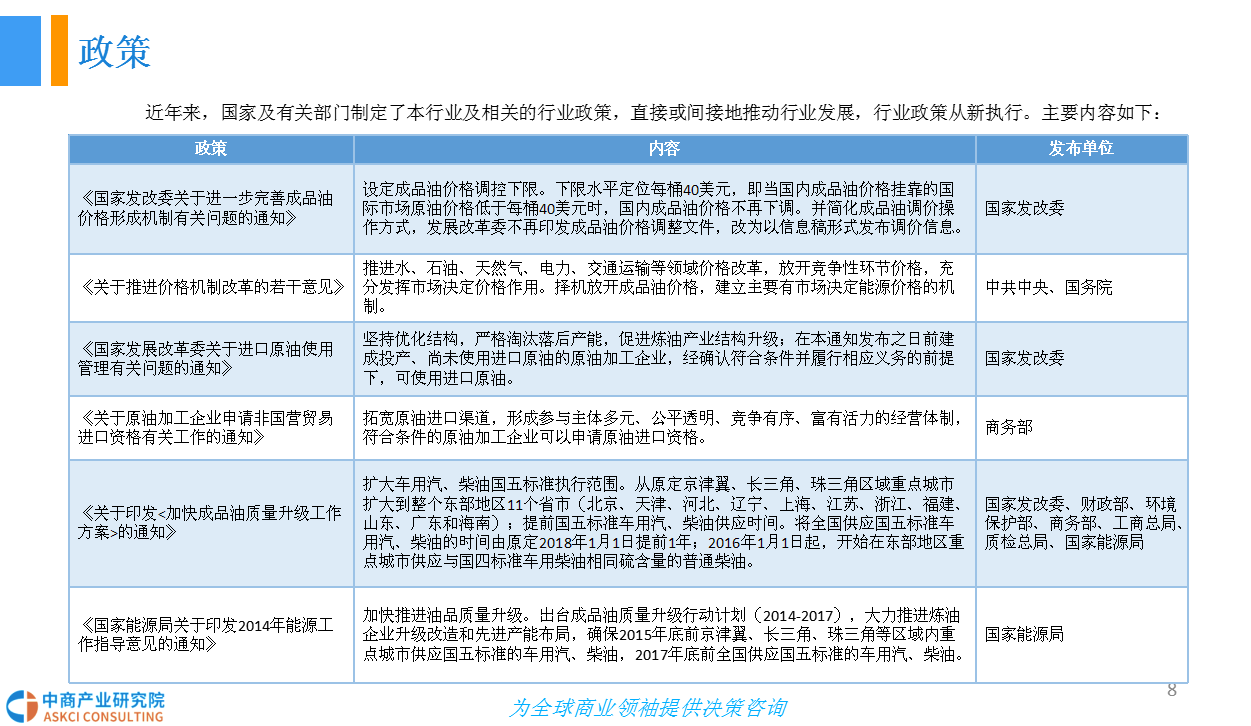
加油站是指为汽车和其它机动车辆服务的、零售汽油和机油的补充站,一般为添加燃料油、润滑油等。受益于经济快速发展、固定资产投资加大、汽车保有量不断提升、城市公路系统不断完善等因素,中国汽油、柴油消费量不断提升。随之而来的是加油站数量的持续增长。
目前,国内的加油站品牌包括中石化、中石油、中海油、壳牌等。
































|
楼主: 中商产业研究院
|
801
2
[咨询行业分析报告] 2018年中国加油站市场发展前景研究报告 |
|
副教授 92%
-
|
| ||
|
|
| ||
扫码京ICP备16021002号-2 京B2-20170662号
京公网安备 11010802022788号
论坛法律顾问:王进律师
知识产权保护声明
免责及隐私声明


