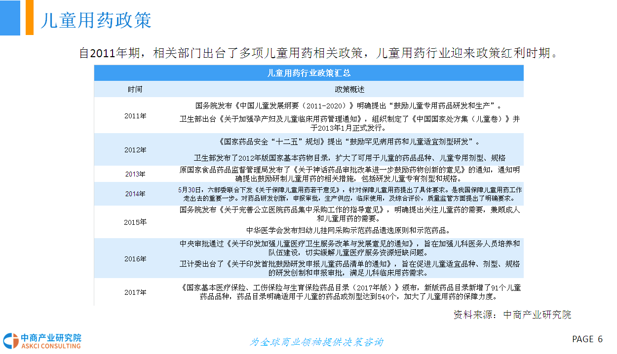
儿童用药是指14岁以下未成年人使用的专用药品。目前我国的儿童用药市场不成熟,儿童用药品种少、剂量模糊、规格缺乏。近几年,相关部门出台了多项儿童用药相关政策,儿童用药行业迎来政策红利时期,儿童用药市场规模持续扩大。





























|
楼主: 中商产业研究院
|
784
1
[咨询行业分析报告] 2018年中国儿童用药行业市场前景研究报告 |
|
副教授 92%
-
|
| ||
|
|
jg-xs1京ICP备16021002号-2 京B2-20170662号
京公网安备 11010802022788号
论坛法律顾问:王进律师
知识产权保护声明
免责及隐私声明


