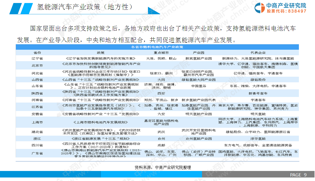
氢能汽车是以氢为主要能量作为移动的汽车。氢能被视为全球最具发展潜力的清洁能源之一,并被不少国家、车企及学者认为是“终极新能源汽车解决方案”。
伴随着汽车保有量持续增长,以及氢能源汽车技术的完善和普及,氢能源汽车未来市场发展前景广阔。中国汽车工程学会曾预测到2030年,中国氢能汽车产业产值有望突破万亿元大关。



































|
楼主: 中商产业研究院
|
637
1
[咨询行业分析报告] 2019年中国氢能源汽车行业市场前景研究报告 |
|
副教授 92%
-
|
| ||
|
|
扫码京ICP备16021002号-2 京B2-20170662号
京公网安备 11010802022788号
论坛法律顾问:王进律师
知识产权保护声明
免责及隐私声明


