随着经济快速发展,居民消费水平提高,对生活品质的追求越来越注重。民以食为天,“吃”成为了日常中最重要的事情之一。
为了追求更新鲜、更高品质的食物,生鲜类产品受到欢迎。而生鲜供应链提供了从上游的原材料,到中间的冷链运输环节,再到终端的消费市场的完整产业链。
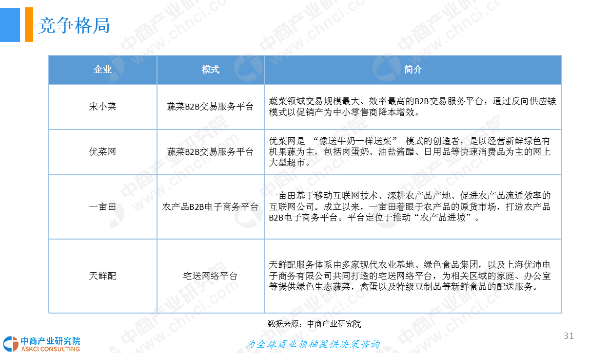
随着生鲜产品的需求逐渐增多,市场对生鲜供应链的需求也越来越强劲。本报告从生鲜供应链行业概况;供应链上中下游,即农业、冷链物流、终端消费市场;行业格局;市场前景四个方面进行分析行业的发展前景。









































|
楼主: 中商产业研究院
|
884
2
[咨询行业分析报告] 2018年中国生鲜供应链行业发展前景研究报告 |
|
副教授 92%
-
|
| ||
|
|
| ||
扫码京ICP备16021002号-2 京B2-20170662号
京公网安备 11010802022788号
论坛法律顾问:王进律师
知识产权保护声明
免责及隐私声明


