发达国家美容美发行业成熟
国外美容美发行业已经发展成一个非常成熟的产业,尤其是经济水平高的发达国家。下面以美国、英国、日本为例,来具体分析发达国家美容美发行业的发展情况。
美国是世界美容美发行业最发达的地区,其美容美发市场已经逐渐稳定,高端SPA、美容保健是现阶段美国市场的发展亮点。具体来说,美国美容护肤和美容保健市场需求比例较高,达27%和23%,而美发需求为16%,相对较低。

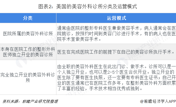
从运营模式来看,美国的美容外科诊所大致可分为三类:一类是医院所属的美容外科诊所,通常由医院的整形专科医生兼做美容手术;第二类是本身在医院工作的整形外科医师独立开业的美容诊所;第三类是完全独立开业的美容外科诊所。

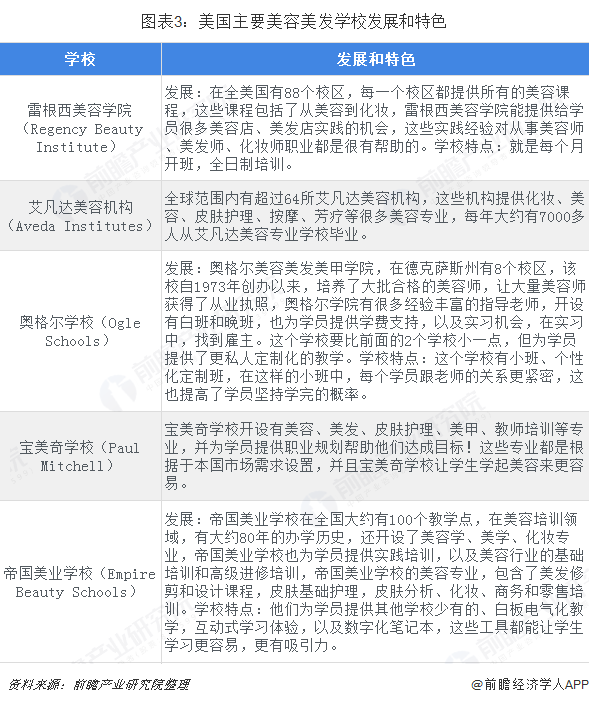
相比美容业,美国美发业走的是产学相结合的模式。美国最好的美容美发学校分别是雷根西美容学院、艾凡达美容机构、奥格尔学校、宝美奇学校、帝国美业学校,这些学校为美容美发机构提供专业的人才,从而转化成生产力。

相比美国稳定的美容美发市场,英国的美容、美发和SPA行业仍在飞速发展。这主要是由英国适龄人口巨大的数量,使对美容化妆品产品及服务的需求激增,而美容行业日益专来的分工和服务的多样性也促进了行业发展,预计这种快速增长将延续到2020年。
目前,英国有超过200个美容美发机构和1000个SPA中心,半数以上的美发机构都会对顾客提供美容方面的服务。其中美容手术、美发、美甲是英国美容美发行业中发展最快、市场份额最高的部分。随着英国人民的生活水平的逐步提高,美容美发需求还将持续释放。
日本的美容美发行业同样发达,其将男士美发称之为理容,将女士美发和美容称之为美容,全日本共有这种企业20万家,其中理容院12万家,美容院8万家。不过,日本美容美发店在向两级发展,即大型店和小型店,而处于两者之间的中型店纷纷倒闭。
日本还在西方美容美发基础上摸索出更适合本土发展的模式,例如,日本在西方美发技术的基础上历经数年的摸索出更适合亚洲人头骨与发质的美发技术体系。具体来说,一是有着系统化的美发教育,美发专业的学生必须学满三年方可拿到毕业证书;二是严格管理从业人员,对从业人员的要求主要是资格考试和人员培训;三是规范化的行业管理,日本美发协会有着绝对的权威性,经常组织一些考核、比赛、观摩和研讨活动;四是规模化的经营体系,有很多美发企业集学校、沙龙和美发产品生产厂为一体。
与发达国家相比,随着发展中国家经济的稳步发展,人民生活水平不断提升,美容美发服务也逐渐成为发展中国家消费的热点。同时,经过多年的发展,发展中国家美容美发行业正不断趋于成熟和规范,市场规模和行业产值持续提升,从业人员也不断增多,加上美甲、美睫等新兴业态的快速发展,行业正逐步向产业化、集团化和国际化方向发展。
未来发展将保持稳定增长
虽然国外美容美发行业大多趋于成熟,但发展中国家可增长空间巨大,未来全球美容美发行业在发展中国家带动下将保持稳定增长。而且随着经济水平的提升,各国人们在美容、美发、美甲、按摩、身体皮肤护理方面等的消费越来越多。
以英国为例,根据某机构对2000名英国妇女展开调查的结果显示,英国一位女性平均每年用在美发行业的消费支出高达290英镑,以3271万的英国女性总数估算,英国女性在美发行业消费支出高达95亿英镑。

可见,全球美容美发行业市场前景依旧可期,规模将稳步扩大。以美国为例,根据SBDCNet预测,2017-2022年美国美容行业的收入每年会以3.3%的速度增长,预计到2022年达到58.0亿美元。

更多数据参考前瞻产业研究院发布的《中国美容美发行业市场前瞻与投资规划分析报告》。


雷达卡



京公网安备 11010802022788号







