近年来,环保压力不断上升,为改善领土自然环境,我国以火电为主的电力结构成为首当其冲被调整改革的对象领域之一。而与煤炭、石油相比,天然气具有热值高、清洁环保的优势,能减少近100%二氧化硫和粉尘排放量,减少60%二氧化碳排放量和50%氮氧化合物排放量。开发潜力极大的天然气已成为现代能源结构中重要的组成部分。
政策助力行业发展
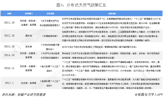
中国分布式能源发展目前刚刚起步,上层机构颁布了多条文件以助力行业健康发展。2011年发改委、能源局等部门发布《关于发展天然气分布式能源的指导意见》,《意见》指出我国将建设1000个左右天然气分布式能源项目, 10个左右各类典型特征的分布式能源示范区域。到2020年,在全国规模以上城市推广使用分布式能源系统,装机规模达到5000万千瓦,初步实现分布式能源装备产业化。按4000元/千瓦的投资计算,需投资2000亿元。
2017年,发改委、能源局再次颁发《能源发展“十三五”规划》,《规划》指出“十三五”期间要高度重视分布式能源发展,能源消费地区因地制宜推广天然气热电冷三联供,分布式再生能源发电热能供暖制冷等供冷模式,加强热、电、冷、其等能源生产耦合集成和互补利用,降低对外来能源调入的依赖。

天然气消费量稳步上升,增速逐年提高
从天然气的消费量来看,2012-2018年,我国天然气累计表观消费量呈稳步上升的趋势,且自2014年以来,天然气消费量的增速一直呈上升的势头。至2018年,中国天然气累计表观消费量达2804.49亿方,同比增速达18.09%。

分布式天然气能效远高于燃煤机组
目前我国的主要供电方式是大电网供电,火电厂能源利用效率为30-55%,长距离的运输线损在7%左右,能源综合利用效率较低。而且大电网供电存在安全隐患,一旦某个环节出了问题,容易引发连锁反应。2003年纽约、底特律等地发生大面积停电事故,停电原因是俄亥俄州三条特高压输电线路出现故障,出现连锁反应,此次停电影响人口超过5000万,停电给美国带来的经济损失每天在250-300亿美元之间,而当时股票交易所、纽约州立大学、普林斯顿大学等因为拥有分布式电源而免受停电困扰。2005年莫斯科南部恰吉诺变电站发生爆炸,引起了25个城市停电,造成至少10亿美元损失。2012年印度因一交流输电线路故障跳闸,发生连锁反应,导致三大电网瘫痪,22个州和联邦地区停电,6.7亿人受灾。
《分布式能源》杂志在“天然气分布式系统的经济性分析”研究报告中分析了某天然气分布式系统(6*4.4MW)和某燃煤机组(680MW)在利用效率、投资成本2个方面的比较。从发电效率来看,天然气分布式系统与680MW燃煤机组相差无几,都在45%左右。天然气分布式系统利用了“能量梯级利用”原则,高效地利用了发电后排出的尾气余热来提供冷热符合,以此得到高利用效率。案例中的天然气分布式系统可以取得86%的能源综合利用效率,远高于燃煤机组的45.5%。

从投资成本来看,天然气分布式系统输出负荷的种类除了电负荷还有热、冷负荷,因此需要将热、冷负荷折合为电负荷来计算天然气分布式等效单位装机的成本。综合考虑下来,天然气的等效单位装机成本为3224元/千瓦,略低于燃煤机组的3234元/千瓦。

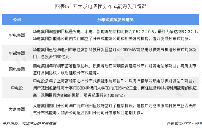
五大发电集团分布式能源发展
五大发电集团都在积极发展分布式能源,增加新能源的投资比重,并将新能源、清洁能源发展纳入到集团综合性发展规划中,强化非发电领域的发展。

以上数据来源参考前瞻产业研究院发布的《中国分布式能源行业市场前瞻与投资战略规划分析报告》。


雷达卡





京公网安备 11010802022788号







