我国财政教育支出仅占全国GDP的3.58%,远低于与国际4.07%-4.25%的水平,我国教育事业还有待提升,智慧教育因其具有双重属性,是未来我国教育事业发展的主要方向。2013年以来,在线教育和教育信息化均处于快速发展时期,从而推动我国智慧教育市场规模不断扩大。2018年中国智慧教育市场规模约为5320亿元,同比增长17.13%。在线教育覆盖七大领域,高等/学历教育占比最大,达到全部在线教育市场的38.3%。
智慧教育具有双重特性,市场前景十分广阔
“智慧教育”的本质就是要通过教育信息化的手段,来实现教育信息与知识的共享。“智慧教育”具有“教育”的属性,同时也具有“信息化”的属性。在线教育是作为智慧教育的载体,教育信息化是作为实现智慧教育的技术。我国财政教育支出仅占全国GDP的3.58%,远低于与国际4.07%-4.25%的水平,我国教育事业还有待提升,智慧教育因其具有双重属性,是未来我国教育事业发展的主要方向。

近年来我国智慧教育发展迅速,尤其是以“三通两平台”为主要标志的教育信息化取得一系列成果,目前,全国中小学校互联网接入率已达97.6%,多媒体教室普及率达93.21%;优质数字教育资源日益丰富,信息化教学日渐普及,“课堂用、经常用、普遍用”的格局初步形成。实现了从教育信息化1.0到2.0的转段升级,对教育改革发展的“革命性影响”初现端倪,向“三全两高一大”的新目标迈进。2013年以来,在线教育和教育信息化均处于快速发展时期,从而推动我国智慧教育市场规模不断扩大。综合在线教育以及教育信息化的市场规模综合测算得出,2018年中国智慧教育市场规模约为5320亿元,同比增长17.13%。

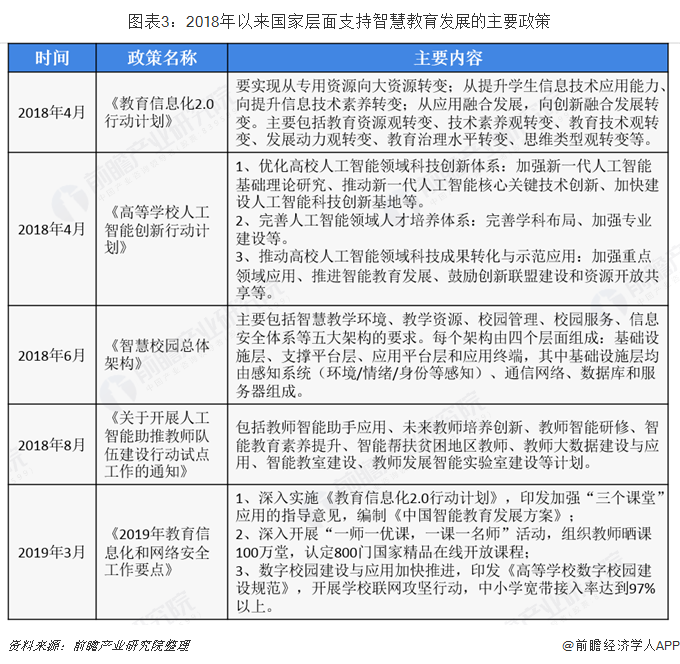
国家层面也十分注重我国智慧教育产业的发展,从各个维度出台政策支持智慧教育产业发展,2018年4月,教育部印发《教育信息化2.0行动计划》,开启了教育信息化新一轮的发展阶段。2.0计划提出八大实施行动,首次提出智慧教育示范区试点建设目标,也意味着2.0计划下教育信息化经费投向结构或有所调整,2.0计划力争实现从“信息化服务教育”向“信息化服务育人”的过渡。教育信息化经费驱动行业增长,GDP增长为源动力,预计2018年教育信息化经费不低于3000亿,到2025年有望达4800亿。
2019年3月,教育部印发《2019年教育信息化和网络安全工作要点》,共提出10个核心目标和11大方面、35项重点任务,为大力发展教育信息化设定具体执行目标。重点任务包括全面开展数字资源服务普及行动、持续深化网络学习空间覆盖行动、大力实施网络扶智工程攻坚行动、深入推进教育治理能力优化行动、有序开展智慧教育创新发展行动等,其中智慧教育与数字化校园建设是信息化2.0的重点建设方向。

在线教育覆盖七大领域,高等/学历教育占比最大
中国在线教育目前覆盖七个领域,既有专门针对不同年龄段的各种阶段教育平台(学前教育、K12教育),也有适用于全年龄段的(语言学习、职业培训等等)。
总体来看,市场上热门的产品多为优质内容型(知识/资讯、真人直播课堂)或实用工具型(搜题答疑、词典、口语练习)。2018年以来,素质教育和兴趣教育逐渐受到用户关注,素质教育领域发展最快的是少儿编程(典型企业编程猫)和思维训练(典型企业火花思维)课程产品。
从这七大领域的市场份额占比情况来看,高等/学历教育的占比最大,达到38.3%;位列第二的职业/资格培训市场依靠庞大的社会刚需,一直占据着整个在线教育市场的主要份额,为30.1%;随着国家二孩政策的全面开放以及80/90后父母教育意识的增强,学前教育和K12教育迎来了新的发展契机,市场占比在逐步扩大。

以上数据及分析均来自于前瞻产业研究院《中国智慧教育行业发展前景预测与投资战略规划分析报告》


雷达卡



京公网安备 11010802022788号







