楼主: 行走的青年
21592 3

[其他] 新时代中国经济高质量发展水平的测度研究 [推广有奖]

已卖:331份资源

院士

59%

还不是VIP/贵宾

-

TA的文库  其他...

制度经济学汇丛

闲游集

我的经济学之路

威望
3
论坛币
2895 个
通用积分
135.6083
学术水平
1209 点
热心指数
1187 点
信用等级
1097 点
经验
23992 点
帖子
3423
精华
11
在线时间
761 小时
注册时间
2015-1-18
最后登录
2025-10-24

楼主
行走的青年 在职认证  学生认证  发表于 2019-6-25 20:12:51 |AI写论文

+2 论坛币
k人 参与回答

经管之家送您一份

应届毕业生专属福利!

求职就业群
赵安豆老师微信:zhaoandou666

经管之家联合CDA

送您一个全额奖学金名额~ !

感谢您参与论坛问题回答

经管之家送您两个论坛币!

+2 论坛币
来源:《数量经济技术经济研究》2018年第11期 作者:魏敏 李书昊

  内容提要:研究目标:测度新时代中国经济高质量发展水平并分析其空间分布规律。研究方法:构建面向新时代的经济高质量发展水平测度体系,利用熵权TOPSIS法进行实证测度。研究发现:经济高质量发展各子系统水平在不同省份具有不同的分布特征,综合水平总体呈现“东高、中平、西低”的分布格局;依照经济高质量发展综合水平高低,30个省份被划分为明星型、平庸型和落后型三种类型。研究创新:构建了涵盖经济结构优化、创新驱动发展、资源配置高效、市场机制完善、经济增长稳定、区域协调共享、产品服务优质、基础设施完善、生态文明建设和经济成果惠民10个方面的经济高质量发展水平测度体系。研究价值:把脉新时代中国经济高质量发展水平分布规律,为推进各省份全面、协同提升提供依据。
    关键词:经济高质量发展/测度体系/熵权TOPSIS法

    作者简介:魏敏,李书昊,厦门大学管理学院。



  自改革开放以来,中国经济增长的数量指标令世人瞩目,2017年中国实现国内生产总值达827122亿元,较1978年的3678.7亿元明显大幅增加,较2016年的744127亿元也增加了6.9%①。国内生产总值快速提升固然令人欣喜,然而,在这一过程中,中国经济发展面临着结构失衡、环境污染加剧、经济效率低下、收入差距拉大等外延式和粗放式发展问题(刘燕妮等,2014;陈诗一和陈登科,2018)。大而不强,质量不高,是中国经济建设面临的不争事实,严重制约着经济高质量强国建设。

  习近平总书记在中共十九大报告中做出“我国经济已由高速增长阶段转向高质量发展阶段”的重要论断,这意味着中国经济开始逐渐步入质量优先的新阶段,高质量发展成为当前乃至未来中国经济建设的主题。步入新时代后,高质量逐渐成为经济发展的基础性和关键性变量,数量型经济增长模式逐渐被摒弃,必须将高质量发展作为经济发展模式创新的基础,探索高质量发展路径,促使中国经济沿着高质量发展轨道前进(任保平,2018a)。推动经济高质量发展,是适应中国社会主要矛盾变化的基本要求,是建设社会主义现代化国家的关键路径,也是遵循中国经济实践规律的根本所在,对真正实现国家富强至关重要。

  然而,现有文献的关注点仍聚焦于经济增长数量与经济增长质量及其相关扩展研究,而对经济高质量发展水平研究重视程度略显不足。经济增长数量侧重从量的视角衡量经济增长的水平高低,突出的是经济增长的数量规模与速度快慢(任保平,2013),未能将经济高质量发展②相关要素纳入研究考虑范围;经济增长质量虽然能够在一定程度上从质的视角揭示经济增长的品质优劣,但就经济学研究领域来看,“增长”的概念外延远远小于“发展”(钞小静和惠康,2009),这意味着经济增长质量内涵的深度与广度相对弱于经济高质量发展。经济高质量发展被视为比经济增长质量范围更宽、要求更高的质量状态,更能体现新时代的新思想与新变化,包含了经济、社会、环境等诸多方面的内容(任保平,2018b)。那么,新时代中国经济高质量发展水平应如何融入这些新思想和新要求进行测度?对这一问题进行研究不仅可以为科学认知新时代中国经济高质量发展水平提供参考,还能够为全面、协同提升不同省份经济高质量发展水平提供借鉴,因此具有重要的现实意义。

  基于上述分析,本文结合当前阶段中国经济建设存在的主要问题与新时代中国经济高质量发展的新要求与新理念,系统归纳经济高质量发展逻辑主线,并据此构建适用于新时代的经济高质量发展水平测度体系,采用熵权TOPSIS法量化测度2016年中国30个省份经济高质量发展水平,并分析其空间分布格局。本文内容安排如下:首先,对现有国内外经济高质量发展水平相关研究进行文献述评;其次,阐述新时代中国经济高质量发展逻辑主线,据此构建面向新时代的经济高质量发展水平测度体系,并介绍熵权TOPSIS法的具体实施步骤及本文数据来源;再次,展示中国经济高质量发展各子系统水平及综合水平测度结果,分析其空间分布规律;最后,归纳本文主要结论,并提出具有针对性的政策启示。

  一、文献述评

  数量和质量是经济增长过程中紧密联系但又具有各自侧重的两个方面,前者强调经济增长过程中量的扩张,从速度和规模对经济增长的数量成效水平进行揭示,而后者侧重经济增长过程中质的提升,从过程、结果和前景对经济增长的品质优劣程度进行反映(钞小静和惠康,2009;任保平,2013)。经济增长质量是经济增长数量达到一定阶段的产物,没有经济增长的数量积累,不可能谈及经济增长的质量提升(任保平,2012)。最理想状态下的经济增长是数量与质量的有机结合、相互统一,既能满足量的要求,又能体现质的规定(钞小静和惠康,2009)。当前中国经济正处于转型发展与增速减缓时期,更加依赖于经济增长的质量和效率,而非数量和速度(Mei和Chen,2016),诸如国内生产总值、国民收入等经济增长数量指标不再是政府唯一的关注焦点,而是逐渐由关注数量向关注质量转变,以促进资源节约型和环境友好型社会建设(Ni等,2014)。

  然而,自古典经济学经济增长理论起,经济增长的数量而非质量问题历来是经济学家们的首要关注对象。Ezcurra等(2007)利用非参数方法探索中欧和东欧各国人均收入的非平衡动态演进趋势,发现研究期间内区域间不平等水平正在下降;借助Moran指数和空间计量模型,Bai等(2012)指出中国经济增长存在显著空间溢出效应,某一省份经济增长同时依赖本地投入和邻近地区投入;通过建立基于熵的计算程序,Papalia和Bertarelli(2013)识别出世界若干国家经济增长存在明显的俱乐部收敛趋势;此外,还有学者运用各种计量模型分别探讨了教育、政治不稳定性、外商直接投资、人力资本、银行业全球化和信息通信技术等驱动因素对经济增长数量指标带来的具体影响(Zeira,2009;Aisen和Veiga,2013;Agbola,2014;Ghosh,2017;Niebel,2018),为清晰认识经济增长动力源泉提供了依据。

  对于经济增长质量的表征,受Solow(1956)、Jorgenson和Griliches(1967)研究中经济模型的影响,学者们通常采用经济全要素生产率进行简单衡量(Zhang和Kong,2010;刘文革等,2014;Mei和Chen,2016;李平等,2017);然而,由于概念误差与度量方法等方面的影响,以全要素生产率衡量经济增长质量水平在可行性和合理性方面存在明显局限性(郑玉歆,2007)。此外,部分学者认为增加值率与经济增长质量密切关联,并以此表征区域经济增长质量水平(沈利生和王恒,2006;沈利生,2009;刘瑞翔,2011);但以增加值率衡量经济增长质量受门槛上限影响,低于或高于该门槛值具有不同的反映效果(范金等,2017)。同时,部分学者运用企业中间投入产出率、投资效率、劳动生产率增长等指标衡量经济增长质量水平(沈坤荣和傅元海,2010;唐毅南,2014),这些单一衡量指标虽具有一定成效,但却存在较大的片面性和局限性,无法综合揭示某一地区经济增长质量水平的全貌。

  因此,通过构建测度体系综合评价经济增长质量成为近年来的研究热点,这些测度体系评价视角丰富多样、测度指标各具特色,改善了利用单一指标表征经济增长质量水平的局限性。其中,以任保平为首的研究团队在经济增长质量评价方面颇有建树,成果丰富(钞小静和惠康,2009;钞小静和任保平,2011;魏婕和任保平,2012)。此外,为探讨金融发展对经济增长质量的影响机制,马轶群和史安娜(2012)从方式质量、过程质量和结果质量三方面入手刻画了中国经济增长质量评价体系。以“五大发展理念”为逻辑依据,詹新宇和崔培培(2016)对2000~2014年中国经济增长“五大”方面的质量水平进行量化评价。把握新常态下的新理念与新要求,魏敏和李书昊(2018)重构经济增长质量测度体系,揭示了新常态下中国各省份经济增长质量水平的空间分布。与此同时,Qi(2016)构建了涵盖规模、绩效、结构和协调的经济增长质量测度体系,Frolov等(2015)则是基于矩阵方法,结合年均生产率增长率和人均发展指数构建了区域经济增长质量评价体系。

  上述大量研究已着眼于区域经济增长质量测度评价,但却鲜有研究通过构建测度体系的方式对不同地区经济高质量发展水平进行量化表征。经济增长质量与经济高质量发展是紧密联系,但具有一定区别的两个概念。经济增长质量与经济高质量发展均从质的视角对经济成效的品质优劣等级进行揭示,其核心均为质量,其主体均为经济,强调了质量要素在经济建设过程中的重要性与前沿性,是对以往单一侧重经济增长数量的有效改进。所不同的是,经济增长质量侧重从“增长”的视角揭示经济成效的品质优劣,而经济高质量发展侧重从“发展”的视角反映经济成效的质量等级。相对而言,“发展”一词的内涵较“增长”一词更加丰富,范围也更加宽泛,涵盖了经济因素、社会因素和环境因素等(任保平,2018b);而且,经济高质量发展中的“高”字突出了新时代中国经济高质量发展的新理念与新要求,强调了经济建设过程中质量水平的高级程度。相对于经济增长质量来讲,经济高质量发展的要求更高级,内涵更广泛,是对前者的思想理论升华(任保平,2018b)。

  虽然鲜有研究通过构建测度体系的方式专门探讨经济高质量发展水平高低,但仍可从已有研究成果中发现部分与经济高质量发展水平紧密关联,能够为后者的系统测度提供诸多启示的文献。Badinger(2010)研究发现产出波动性在不同国家间具有溢出效应,且对经济增长具有显著负面影响;刘瑞翔(2013)研究表明要素投入而非全要素生产率是中国经济增长的主要动力源泉;Tian等(2016)对中国区域收入不平等进行俱乐部收敛检验,发现高收入俱乐部和低收入俱乐部之间收入差距具有扩大趋势;此外,借助热值能源强度和经济价值能源强度两个指标,Wu等(2017)研究发现近年来中国能源效率并未得到有效改善;基于改进的生态足迹模型,Wang等(2018)指出中国生态足迹多样性指数和生态经济协调系数自20世纪90年代以来呈现恶化趋势。以上这些研究发现虽未直接表明经济高质量发展综合水平高低,但其研究所涉及的经济波动、经济增长动力、区域收入不平衡、资源利用效率、生态环境水平等内容均是经济高质量发展水平测度时的重要借鉴。

二维码

扫码加我 拉你入群

请注明:姓名-公司-职位

以便审核进群资格,未注明则拒绝


静以修身,俭以养德

沙发
行走的青年 在职认证  学生认证  发表于 2019-6-25 20:14:55

 二、新时代中国经济高质量发展水平测度:逻辑、体系与方法

  1.测度逻辑

  从基本经济学意义上讲,“高质量发展是能够更好满足人民不断增长的真实需要的经济发展方式、结构和动力状态”(金碚,2018)。理论导向方面,不仅注重供给有效性和发展公平性,还要考虑生态文明建设与人的全面发展;实践取向方面,要求遵循经济发展规律,推进经济结构中高端化,实施创新驱动战略,探索文明发展道路(任保平,2018b)。因此,对经济高质量发展水平的测度,应综合考虑经济发展的方方面面,不仅追求高质量的经济发展过程,还要追求高质量的发展结果;不仅把握经济高质量发展的当前能力,还要把握经济高质量发展的前景与潜力。综合考虑现阶段中国经济建设存在的实际问题,并结合新时代中国经济高质量发展的指导思想与理念,从经济结构优化、创新驱动发展、资源配置高效、市场机制完善、经济增长稳定、区域协调共享、产品服务优质、基础设施完善、生态文明建设和经济成果惠民10个方面归纳经济高质量发展逻辑主线。具体构思如下。

  (1)经济结构优化。新时代中国经济高质量发展需要不断打破经济结构低端锁定,加速经济结构优化调整,促进经济结构转型升级。首先,推进产业结构优化升级,提高不同产业之间的聚合质量,推动产业结构朝“服务化”方向迈进;其次,改善投资消费结构,使资本投入更多流向高附加值的产业部门,推进居民消费结构的多元化和高级化;最后,不断完善经济开放结构,扩大经济结构成分中的外贸比重和外资比重,加快外贸发展动力转变,促进投资自由化与便利化,以高质量的对外开放带动中国经济高质量发展。

  (2)创新驱动发展。在新时代,“投资红利”和“人口红利”逐渐消失,以大规模、无限制的资金、人力等资源要素投入获取经济增长的路径不再明朗,资源要素驱动型经济增长模式难以持续。因此,必须转变经济增长动力,以创新驱动中国经济转型发展,将创新驱动型发展模式培育成经济高质量发展的主流模式。充分利用科技迅猛发展的动力,不断提高经济建设过程中的创新元素,扩展现代科技成果在生产中的应用,加强自主创新建设,提高创新要素利用水平,积极推进创新动能转换,充分发挥创新带动经济增长的能力。

  (3)资源配置高效。在旧有模式下中国经济增长主要依赖于大规模的资源要素投入,通过资源要素量的积累实现经济数量增高,但却忽略了经济高质量发展的要素合理配置问题,导致的后果就是中国经济发展过程中资源要素投入产出效率低下,大量的资源要素得不到充分利用。新时代经济高质量发展要求提质增效,以高效率要素利用水平推进经济建设,不断推进效率变革,提升资源要素的投入产出效率。实现优质高效配置资源要素,不断提高资本、劳动、能源、土地等生产要素的经济效益,充分实现集约式发展。

  (4)市场机制完善。自1978年以来,以市场化改革为主线的中国经济改革取得令人瞩目的成效,推进市场机制完善已成为中国经济增长潜力释放的重要途径。在新时代,仍要注重市场机制完善,推进市场化进程,将市场机制完善作为经济高质量发展的助力。减少政府在经济高质量发展中的过多干预,降低政府消费和政府投资比重;充分发挥市场在资源分配调节中的关键性作用,适当降低垄断性企业比重,提高非公有制企业投资与产值;推进要素市场改革,提高市场在劳动力、资本等生产要素流动中的基础性作用,以要素市场化配置为重点,激发各类市场主体活力,促进中国经济高质量发展。

  (5)经济增长稳定。经济增长稳定是一个国家、地区乃至全球经济增长的基本前提,是经济高质量发展的具体体现。经济增长缺乏稳定性,经济建设就不会稳固,更不会长远和持久(任保平,2018b)。然而,目前中国经济增长稳定性程度有待提升,2017年中国消费者物价指数(CPI)和生产者物价指数(PPI)分别较2016年增长1.6%和6.3%,城镇登记失业率高达3.90%③。因此,在新时代要提升中国经济增长的稳定性,促使其在合理区间内运行,避免经济增长剧烈波动,消除有害经济涨落,抚平多余的经济波纹,使得稳定性能够贯穿于中国经济高质量发展的各领域与全过程。

  (6)区域协调共享。自改革开放以来,中国人民生活富裕程度不断增强,贫困人口数量不断降低,小康社会建设正稳健推进前行。但必须强调的是,现阶段中国经济增长仍存在较为明显的区域发展不协调、城乡发展不协调问题,严重制约着经济高质量发展水平提升。在新时代必须重视“共享”和“协调”发展理念,推进不同地区的人民公平共享经济高质量发展成果,推进城市和农村实现协调发展,降低地区间、城乡间的收入差距和消费差距,充分调动人民积极性和主动性,为实现中国经济高质量发展提供动力支撑。

  (7)产品服务优质。产品质量和服务质量是经济高质量发展的本源性质量组成成分,新时代经济高质量发展最基本的要求就是不断向消费者提供高质量的产品和高质量的服务,以满足消费者多样化、升级化的需求。产品质量方面,要严格把关生产流通各个环节,强化质量管理理念,不断提高产品优等品率,保证产品质量合格率,降低产品质量损失率。服务方面,重视服务业发展,提高服务产业地位,开发具有特色和高附加值的新型服务产品,提高消费者人均服务消费比重,强化服务人员培训管理,提高消费者服务消费满意度。同时,要推进产品质量和服务质量变革,推动中国产品质量和服务质量向国际标准迈进。

  (8)基础设施完善。基础设施完善程度是影响中国经济高质量发展前景和潜力的重要因素之一,直接或间接影响到经济高质量发展其余各个子系统水平的提升,是中国经济高质量发展持续性和长远性的关键因素。在新时代,中国经济高质量发展必须重视基础设施建设,强化基础设施投资力度,优化基础设施素质,为经济增长潜力提升提供强大的动力基础。不仅重视交通、医疗等硬性基础设施素质完善,还要强调教育、文化等软性基础设施素质提高。通过强大的基础设施素质体系完善,为经济高质量发展的美好前景提供最基本的保障。

  (9)生态文明建设。当前阶段,环境约束成为中国经济建设的硬性制约条件,由于环境过度污染带来的种种问题逐渐凸显,高投入、高能耗的发展模式不再具备可持续性,依靠自然资源、物质要素投入驱动经济增长的极限逐渐显现。在新时代,中国经济高质量发展必须重视生态文明建设,倡导绿色发展与低碳发展模式,减少污染物排放,强化生态系统与自然环境保护力度,反对无节制的污染排放,增强全民生态忧患意识,构建人与自然和谐发展新格局,营造生态文明新风尚,提高中国经济高质量发展的可持续性。

  (10)经济成果惠民。经济高质量发展的最终目的是实现人的生存与发展,因此必须将人置于经济高质量发展的最高位置,使人民享受经济高质量发展成果,提高人民生活幸福程度。在新时代,中国经济高质量发展更加侧重以人为本,强调人的主体地位,推进中国经济高质量发展成果由人民享受,提升人民生活水平与幸福指数,将实现人的全面发展与人的现代化作为经济高质量发展的重要内容,提高人民收入水平,保障人民基本需要,积极为人的高层次需要实现创造有利条件,为人民生活提供更多的舒适和福利。

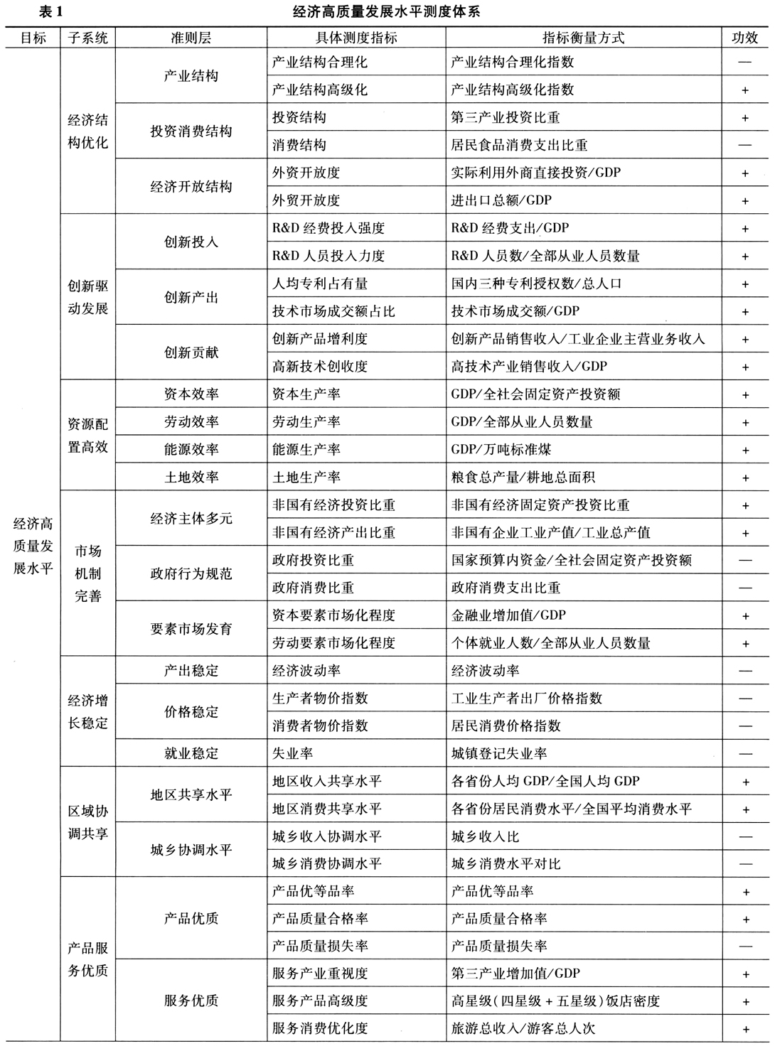
  2.测度体系

  基于经济高质量发展水平测度逻辑,同时兼顾测度指标层次性与数据可得性,构建包括经济结构优化、创新驱动发展、资源配置高效、市场机制完善、经济增长稳定、区域协调共享、产品服务优质、基础设施完善、生态文明建设和经济成果惠民10个子系统53个测度指标的经济高质量发展水平测度体系,如表1所示。

  经济结构优化方面,从产业结构、投资消费结构和经济开放结构三个维度进行考察,具体以产业结构合理化和产业结构高级化两个指标描述产业结构优化程度,以投资结构和消费结构两个指标揭示投资消费结构完善程度,以外资开放度和外贸开放度两个指标表征经济开放结构。创新驱动发展方面,从创新投入、创新产出和创新贡献三个维度进行揭示,具体以R&D经费投入强度和R&D人员投入力度两个指标衡量创新投入,以人均专利占有量和技术市场成交额占比两个指标表征创新产出,以创新产品增利度和高新技术创收度两个指标反映创新贡献。资源配置高效方面,从资本效率、劳动效率、能源效率和土地效率四个维度进行刻画,具体以资本生产率、劳动生产率、能源生产率和土地生产率四个指标反映。市场机制完善方面,从经济主体多元、政府行为规范和要素市场发育三个维度进行衡量,具体以非国有经济投资比重和非国有经济产出比重两个指标揭示经济主体多元化,以政府投资比重和政府消费比重两个指标反映政府行为规范,以资本要素市场化程度和劳动要素市场化程度衡量要素市场发育。经济增长稳定方面,从产出稳定、价格稳定和就业稳定三个维度进行刻画,具体以经济波动率、生产者物价指数、消费者物价指数和失业率四个指标揭示。区域协调共享方面,从地区共享水平和城乡协调水平两个维度进行揭示,具体以地区收入共享水平和地区消费共享水平两个指标反映地区共享水平,以城乡收入协调水平和城乡消费协调水平两个指标衡量城乡协调水平。产品服务优质方面,从产品优质和服务优质两个维度进行揭示,具体以产品优等品率、产品质量合格率和产品质量损失率三个指标揭示产品优质,以服务产业重视度、服务产品高级度和服务消费优化度三个指标衡量服务优质。基础设施完善方面,从硬性设施完善和软性设施完善两个维度进行反映,具体以交通设施完善度、医疗设施完善度和环卫设施完善度三个指标衡量硬性设施完善,以教育设施完善度、文化设施完善度和网络设施完善度三个指标反映软性设施完善。生态文明建设方面,从绿化环保和污染减排两个维度进行考察,具体以森林覆盖率、自然保护区覆盖率和建成区绿化覆盖率三个指标衡量绿化环保水平,以单位GDP废水排放、单位GDP废气排放和单位GDP固体废物排放三个指标衡量污染减排水平。经济成果惠民方面,从收入福利、消费福利、健康福利、教育福利和休闲福利五个维度刻画经济高质量发展过程中人民所享受到的福利性水平,具体以人均可支配收入、人均消费支出、人口死亡率、人均受教育年限和居民旅游恩格尔系数五个指标表征。表1具体测度指标中,产业结构合理化指数和产业结构高级化指数计算方式参见干春晖等(2011),经济波动率计算方式参见詹新宇和崔培培(2016),居民旅游恩格尔系数计算方式参见孙根年和杨亚丽(2014),其余指标可按照表1具体说明进行计算。


[size=13.3333px]  

[size=13.3333px]

  3.测度方法与数据来源

  本文采用熵权TOPSIS法测度评价新时代中国经济高质量发展各子系统水平及综合水平,其核心思想为在对各测度指标进行标准化处理的基础上,采用熵权法赋予各测度指标权重值,然后利用TOPSIS法对各省份经济高质量发展水平进行量化排序。熵权法的指标权重值基于各测度指标数据变异程度所反映的信息量得到,降低了指标赋权时主观人为因素的干扰。TOPSIS法通过比较各测度对象与最优方案及最劣方案的相对距离进行量化排序,具有计算简单、结果合理的优势。熵权TOPSIS法将熵权法和TOPSIS法两种方法的优点相结合,使得经济高质量发展水平测度结果更具客观性和合理性,其具体实施步骤如下。

[size=13.3333px]

[size=13.3333px]

  由于港澳台地区和西藏自治区部分测度指标数据缺失较为严重,因此本文未将其纳入测度范围。数据来源方面,计算产业结构合理化指数、劳动生产率、R&D人员投入力度和劳动要素市场化程度时用到的各省份三次产业从业人员数量及全部从业人员数量数据来源于2017年各省份统计年鉴;计算第三产业投资比重时用到的三次产业固定资产投资数据来源于2017年《中国固定资产投资统计年鉴》;计算R&D经费投入强度、R&D人员投入力度、创新产品增利度时用到的R&D经费支出、R&D人员数量、创新产品销售收入和工业企业主营业务收入数据来源于2017年《中国科技统计年鉴》;计算高新技术创收度时用到的高技术产业销售收入数据来源于2017年《中国高技术产业统计年鉴》;计算能源利用率时用到的万吨标准煤数据来源于2017年《中国能源统计年鉴》;计算土地生产率时用到的粮食总产量和耕地总面积数据来源于2017年《中国农村统计年鉴》;计算非国有经济产出比重时用到的国有控股工业企业销售产值和工业总产值数据来源于2017年《中国工业统计年鉴》;计算要素资本市场化程度时用到的金融业加值数据来源于国家统计局官方网站;计算服务产品高级度时用到的四星级和五星级饭店数量数据来源于2017年《中国旅游统计年鉴》;计算服务消费优化度时用到的旅游总收入和旅游总人次数据来源于2017年各省份国民经济和社会发展统计公报;计算医疗设施完善度时用到的医疗卫生机构床位数数据来源于2017年《中国卫生和计划生育统计年鉴》;其余测度指标计算时用到的数据均可从2017年《中国统计年鉴》获取。


静以修身,俭以养德

藤椅
行走的青年 在职认证  学生认证  发表于 2019-6-25 20:16:37

三、新时代中国经济高质量发展水平实证测度

  1.经济高质量发展各子系统水平

  基于构建的经济高质量发展水平测度体系,率先测度2016年中国30个省份经济高质量发展10个子系统水平,结果如下页表2所示。

  (1)经济结构优化水平。经济结构优化水平得分分布由最低的0.097(宁夏)到最高的0.719(北京),后者是前者的7.41倍,表明中国经济结构优化水平地区之间差异较大,不同省份之间经济结构协同优化能力较弱。具体来看,经济结构优化水平得分高于0.500的省份仅包括北京(0.719)和上海(0.606)2个省份,而且,除海南(0.473)和广东(0.401)2个省份经济结构优化水平得分高于0.400外,其余省份经济结构优化水平得分均分布于0.400以下,具体涵盖天津、浙江、黑龙江、江苏等26个省份,占所考察省份总数的86.7%,表明中国大部分省份经济结构优化水平亟待提升,尤其是宁夏、青海、内蒙古、陕西等经济结构优化水平较差的省份,必须高度重视经济结构优化问题,打破低端经济结构锁定。

  (2)创新驱动发展水平。创新驱动发展水平得分最高的省份是北京(0.790),得分最低的省份是新疆(0.023),前者是后者的34.35倍,这表明省际创新驱动发展水平空间差异十分明显。综观所有省份创新驱动发展水平得分,可发现北京“一家独大”地位较为明显,排名第二位的江苏创新驱动发展水平得分(0.360),与北京差距达到0.430,这主要是北京作为国家科技创新中心,其R&D经费投入、人均专利占有量和技术市场成交额均在全国处于遥遥领先地位。除北京外,仅江苏、广东、天津、浙江和上海5个省份创新驱动发展水平得分高于0.200,依次为0.360、0.320、0.320、0.311和0.301,是中国创新驱动发展水平较为领先的省份,创新投入、创新产出和创新带动经济增长能力较其余24个省份相对较高。

  (3)资源配置高效水平。资源配置高效水平得分最高5个省份依次为上海(0.655)、北京(0.591)、江苏(0.517)、辽宁(0.516)和广东(0.481),这些省份位于东部地区④,在经济发展过程中较为重视资源合理配置,资本、劳动力、能源和土地等生产要素投入产出比例较为得当,较高发挥了每一份资源要素投入带来的经济增量。与之相反的,资源配置高效水平得分最低5个省份依次为甘肃(0.053)、青海(0.057)、宁夏(0.085)、新疆(0.088)和贵州(0.089),这些省份均位于西部地区,与上海、北京等省份资源要素配置高效水平存在较为明显的空间差异,经济建设过程中存在较为严重的资源利用不充分现象。

  (4)市场机制完善水平。市场机制完善水平得分最高的5个省份依次为江苏、重庆、上海、广东和北京,依次为0.636、0.635、0.529、0.521和0.517,这些省份充分发挥了市场在经济建设中的关键作用,市场化程度较高。市场机制完善水平得分最低的省份为新疆,仅为0.166,与江苏的差距高达0.470,新疆也是全国唯一一个市场机制完善水平得分低于0.200的省份。除新疆外,甘肃、云南、陕西和吉林4个省份市场机制完善水平得分低于0.300,依次仅为0.233、0.250、0.275和0.299,这些省份大多位于西部地区,市场化程度较低,市场机制完善程度有待进一步提升。综观各省份市场机制完善水平,全国大部分省份得分主要集中于0.300~0.450,包括19个省份,这些省份市场机制完善水平彼此之间的差距相对较小。

  (5)经济增长稳定水平。经济增长稳定水平得分最高的省份是北京,达到0.946;其次为湖北、甘肃、广东和海南,这些省份经济增长稳定水平得分分别达到0.665、0.639、0.636和0.621;以上5个省份是全国仅有的经济增长稳定水平得分高于0.600的省份,经济增长稳定性高。与之对立,经济增长稳定水平得分最低的5个省份依次为黑龙江、上海、湖南、四川和宁夏,分别为0.176、0.252、0.275、0.279和0.286,这些省份既包含位于东部地区的上海,又包含位于中部地区的黑龙江和湖南,还包含位于西部地区的四川和宁夏,这表明经济增长稳定水平并未呈现明显的落后省份集中于西部地区的地域分布特征。

  (6)区域协调共享水平。区域协调共享水平得分最高的省份为上海,达到0.910,其次为北京,达到0.899,它们是全国仅有的2个区域协调共享水平得分高于0.800的省份,在经济建设过程中经济成果共享能力较强,但城乡协调发展水平有待进一步提升。除上海和北京外,天津、江苏和浙江3个省份区域协调共享水平得分同样均超过0.500,分别为0.718、0.670和0.550,依次位列全国第三、第四、第五位;上述5个省份均位于东部地区。与之相对应的是,区域协调共享水平得分最低的5个省份分别为甘肃、云南、贵州、广西和新疆,分别仅为0.001、0.067、0.086、0.114和0.131,均位于西部地区,区域协调共享能力有待提高。

  (7)产品服务优质水平。产品服务优质水平得分最高的省份是上海,达到0.866;得分排名第二位的省份为北京,得分为0.538,与上海存在一定的差距。上海和北京是全国仅有的2个产品服务优质水平得分高于0.300的省份,排名第三位的省份是天津,其产品服务优质得分仅为0.267,尚不足上海的1/3,这表明中国产品服务优质水平极化分布较为明显,上海和北京的产品服务优质水平在全国领先优势明显,而多达28个省份的产品服务优质水平得分均低于0.300;其中,以广西、甘肃、江西、海南和云南5个省份产品服务优质水平得分排名最为靠后,分别仅为0.081、0.102、0.107、0.135和0.137。

  (8)基础设施完善水平。2016年中国基础设施完善水平得分均值为0.218,仍处于相对较低的位置。其中,高于该均值的省份仅包含6个,分别为上海(0.857)、北京(0.506)、江苏(0.423)、天津(0.286)、浙江(0.277)和辽宁(0.246),均位于东部地区,占所考察省份总数的20%。而包括山东、广东、四川、重庆在内的其余24个省份基础设施完善水平得分均低于均值0.240,表明中国大部分省份基础设施完善程度有待进一步提高。其中,广西、甘肃、江西、海南、云南、贵州和山西7个省份基础设施完善水平得分位居全国后7位,依次为0.081、0.102、0.107、0.135、0.137、0.143和0.148,均低于0.150,是中国基础设施完善水平最迫切需要提升的省份,必须强化基础设施投资建设力度。

  (9)生态文明建设水平。生态文明建设水平得分最高的省份为吉林,达到0.533;其次为黑龙江,达到0.531;此外,青海、北京、福建、四川、内蒙古和甘肃6个省份生态文明建设水平得分均超过0.450,分别为0.508、0.495、0.481、0.480、0.453和0.452。以上省份生态文明建设水平得分较高的原因各异。其中,北京建成区绿化覆盖率较高,单位GDP固体废物排放较低;吉林和黑龙江单位GDP废气排放和单位GDP固体废物排放均较低;福建森林覆盖率较高,单位GDP废气排放较低。生态文明建设水平得分最低的省份为宁夏,仅为0.234,与吉林、黑龙江等省份存在一定差距;生态文明建设水平得分位于全国后5位的其他省份还包括山西(0.245)、河南(0.281)、河北(0.299)和新疆(0.299)。

  (10)经济成果惠民水平。经济成果惠民水平得分最高的2个省份为上海和北京,分别达到0.826和0.824,它们是全国仅有的2个经济成果惠民水平得分高于0.550的省份,广大人民群众在经济发展过程中享受到的福利性水平遥遥领先于其他省份。除上海和北京外,仅浙江、天津和广东3个省份经济成果惠民水平得分高于0.400,依次达到0.532、0.527和0.493,这3个省份经济成果惠民程度虽然落后于上海和北京,但相对其余25个省份仍具有一定领先优势。经济成果惠民水平得分最低的省份为贵州,仅为0.090,与上海的差距达到0.736,是全国唯一一个经济成果惠民水平得分低于0.100的省份;此外,河南(0.111)、四川(0.112)和云南(0.138)等省份经济成果惠民水平与上海和北京同样存在明显差距,表明中国各省份经济成果惠民程度空间分异特征较为显著。

  2.经济高质量发展综合水平

  2016年中国30个省份经济高质量发展综合水平实证测度结果如图1所示,可发现考察期内中国经济高质量发展综合水平得分分布于0.132~0.678;其中,得分最低的省份为云南(0.132),得分最高的省份为北京(0.678),30个省份经济高质量发展综合水平得分均值(M)为0.224,标准差(SD)为0.128,表明2016年中国经济高质量发展综合水平得分整体较低,不同省份存在较为明显的空间差异。依据得分均值(M)与标准差(SD)关系,可将30个省份划分为明星型(得分高于M+0.5SD)、平庸型(得分介于M-0.5SD至M+0.5SD之间)和落后型(得分低于M-0.5SD)三种类型。

  明星型省份经济高质量发展综合水平得分高于0.288,包括北京、上海、天津、江苏、广东和浙江6个,其经济高质量发展综合水平得分依次为0.678、0.579、0.366、0.355、0.326和0.320,占所考察省份总数的20%,这些省份经济高质量发展综合水平较优,在经济建设过程中不仅能够重视经济增长数量提高,还能够重视经济高质量发展水平提升,综合表现较为优异。其中,北京和上海2个省份为超级明星型省份,其经济高质量发展综合水平得分不仅遥遥领先于平庸型和落后型的省份,而且较大程度上领先于同属于明星型的其他省份,是中国经济高质量发展综合水平表现最为优异的2个省份。平庸型省份经济高质量发展综合水平得分介于0.160~0.288,包括辽宁、重庆、福建、海南、山东、安徽、黑龙江、湖北、四川、内蒙古、湖南、河南、陕西、吉林和江西15个省份,其经济高质量发展综合水平得分依次为0.230、0.218、0.213、0.207、0.197、0.184、0.182、0.181、0.177、0.175、0.173、0.171、0.170、0.170和0.170,占所考察省份总数的50%,这些省份在经济发展过程中能够在一定程度上重视经济高质量发展,但重视程度仍显不足,经济高质量发展综合水平得分略显平庸,具有一定提升空间。落后型省份经济高质量发展综合水平得分低于0.160,包括青海、新疆、山西、宁夏、河北、广西、甘肃、贵州和云南9个省份,其经济高质量发展综合水平得分依次为0.153、0.151、0.150、0.148、0.143、0.139、0.136、0.133和0.132,占所考察省份总数的30%,这些省份经济发展过程中对高质量发展相关理念和要求强调不足,经济高质量发展综合水平得分较为落后,具有很大提升空间。尤其是云南、贵州、甘肃和广西4个省份,2016年真实GDP增长率分别达到8.7%、10.5%、7.6%和7.3%⑤,位列全国中上游,但其经济高质量发展综合水平得分位列全国后四位,亟待调整经济发展理念,由追求数量向追求高质量发展转变,从而真正实现经济健康持续的高质量发展。

  为进一步分析中国东部、中部和西部地区经济高质量发展综合水平的区域差异规律,计算2016年三大地区经济高质量发展综合水平的均值。其中,东部地区经济高质量发展综合水平的均值为0.328,较高程度上领先于全国均值0.224,领先幅度达到0.104;而中部地区和西部地区经济高质量发展综合水平的均值分别为0.173和0.157,较高程度上落后于全国平均水平0.224,落后幅度分别为0.051和0.067;总体来看,中国经济高质量发展综合水平由东部地区向西部地区逐步降低,呈现较为明显的“东高、中平、西低”区域分布格局。同时,将经济高质量发展综合水平隶属于明星型、平庸型和落后型三种类型的省份按照东部、中部和西部地区进行区域划分,结果如表3所示。由表3可清晰看出隶属于经济高质量发展综合水平明星型的6个省份全部位于东部地区,占东部地区省份总数的54.5%,进一步表明东部地区多数省份经济高质量发展综合水平表现较为优越;隶属于经济高质量发展综合水平平庸型的15个省份中有7个位于中部地区,占中部地区省份总数的87.5%,进一步表明中部地区多数省份经济高质量发展综合水平表现较为平庸;隶属于经济高质量发展综合水平落后型的9个省份中有7个位于西部地区,占西部地区省份总数63.6%,进一步表明西部地区多数省份经济高质量发展水平较为落后。而且,除河北以外,东部地区其余省份均隶属于经济高质量发展综合水平明星型或平庸型;除山西外,中部地区其余省份均隶属于经济高质量发展综合水平平庸型;而西部地区的11个省份均隶属于经济高质量发展综合水平平庸型或落后型,这一等级类型区域分布结果进一步表明中国经济高质量发展综合水平具有明显的空间差异分布特征,东部地区最优,中部地区次之,西部地区最为落后。



静以修身,俭以养德

板凳
行走的青年 在职认证  学生认证  发表于 2019-6-25 20:17:38
四、结论与建议

[size=13.3333px]

[size=13.3333px]  

  基于构建面向新时代的经济高质量发展水平测度体系,借助熵权TOPSIS法对2016年中国30个省份经济高质量发展各子系统水平及综合水平进行测度,分析其空间规律。主要得到以下结论:从子系统来看,不同省份具有不同的经济高质量发展子系统水平;具体表现为北京、上海和海南等省份经济结构优化水平较优,北京、江苏和广东等省份创新驱动发展水平较强,上海、北京和江苏等省份资源配置高效水平较高,江苏、重庆和上海等省份市场机制完善程度较高,北京、湖北和甘肃等省份经济增长稳定水平较高,上海、北京和天津等省份区域协调共享水平、产品服务优质水平及基础设施完善水平较优,吉林、黑龙江和青海生态文明建设水平较高,上海、北京和浙江等省份经济成果惠民程度较高。从综合水平来看,中国经济高质量发展综合水平整体偏低,平均得分仅为0.224;按照经济高质量发展综合水平得分高低,30个省份被划分为明星型、平庸型和落后型三种类型,分别包含6个、15个和9个省份,依次占所考察省份总数的20%、50%和30%;东部地区以明星型省份为主,中部地区以平庸型省份为主,而西部地区以落后型省份为主,中国经济高质量发展综合水平整体上呈现明显的“东高、中平、西低”的空间分布格局。

  根据上述研究结论,为积极推进中国经济高质量发展不同子系统水平全面提升和不同地区经济高质量发展水平协同提升,提出以下政策建议。

  首先,重视经济高质量发展思想,推进发展理念由追求数量向追求质量有序转变。当前阶段中国经济高质量发展综合水平整体偏低,全国均值仅为0.224;多数省份在经济发展过程中持有数量优先发展理念,导致经济数量指标进步较快,而经济高质量发展水平较低,落后型省份占所考察省份总数的比重高达30%。因此,要有效提升中国经济高质量发展水平,最为基础也最为关键的策略就是要摒弃经济发展唯GDP是求的落后模式,以本文提出的新时代中国经济高质量发展十大逻辑主线为基础,探寻因地制宜的经济高质量发展路径,据此制定科学、合理的宏观经济调控体系,推进中国经济发展由数量型向质量型转变。

  其次,制定全方位框架下的经济高质量发展综合提升政策,推进经济高质量发展各子系统水平全面提升。经济高质量发展水平不再由单一指标衡量,而由不同子系统多重指标复合表征(本文构建的测度体系涵盖10个子系统53个测度指标)。不同省份在经济高质量发展各子系统中具有不同的水平分布,即使是北京、上海等经济高质量发展综合水平较优的省份在某些子系统的具体水平(如北京的市场机制完善水平和生态文明建设水平、上海的创新驱动发展水平和经济增长稳定水平)表现也相对较差。因此,对于各省份来说,需要通过有针对性的质量提升策略提高各省份经济高质量发展落后子系统水平,重点和优先关注落后子系统水平的改进和完善,将未来工作重点聚集于经济高质量发展落后子系统,对这些子系统实施优惠政策和优先政策,从而全面推进经济高质量发展各子系统水平综合协同提升。

  最后,实施全地域视角下的各省份经济高质量发展协同优化策略,缩减经济高质量发展水平的区域差距。中国经济高质量发展各子系统水平及综合水平在不同省份得分不同,省域差异较为明显,北京、上海经济高质量发展领先地位较为明显,多达9个省份经济高质量发展水平隶属于落后型,这不利于中国经济社会的长远健康与稳定。因此,需要采取有针对性的经济高质量发展水平优化的区域协调发展策略,从国家全局层面出发,在积极推进各省份经济高质量发展的同时,制定区域协调互动政策,通过推进创新成果空间溢出、资源高效配置方式互动交流、市场机制完善经验分享等多种方式全面提升各省份经济高质量发展水平,最终实现以强带弱,由点及面,协同提升不同省份的经济高质量发展水平。



静以修身,俭以养德

您需要登录后才可以回帖 登录 | 我要注册

本版微信群
jg-xs1
拉您进交流群
GMT+8, 2026-1-7 07:06