大数据产业是对数量巨大、来源分散、格式多样的数据进行采集、存储和关联分析,从中发现新知识、创造新价值、提升新能力的新一代信息技术和服务业态。随着大数据在各行业的融合应用不断深化,预计2019年中国大数据市场产值将达到7150亿元。
为了加快实施国家大数据战略,贯彻落实国务院《促进大数据发展行动纲要》,国家发改委会同工信部、中央网信办先后批复同意八大区域开展国家大数据综合试验区建设。大数据产业迎来加快发展,各地方政府、企业也积极布局其中,建立大数据产业园。
为了更好的了解大数据产业园在我国的发展,中商产业研究院特推出《2019年大数据产业园发展前景及投资研究报告》。《报告》从六个方面分析当前我国产业园、大数据产业现状、大数据产业园开发环境、大数据产业园现状、大数据产业园案例以及大数据产业园前景,以下是报告详情:


PART1:产业园概况
根据当前我国各地的产业园区设立和建设情况,结合联合国环境规划署的定义,对产业园区可做出这样的定义:
一个国家或地区的政府通过行政或市场化等多种手段,划出一块区域,制定长期和短期发展规划和政策,建设和完善适于工业企业进驻和发展的各种环境,聚集大量企业或产业,使之成为产业集约化程度高、产业特色鲜明、集群优势明显、功能布局完整的现代化产业分工协作区和实施工业化的有效载体,包括各类高新技术产业开发区、经济技术开发区、工业园、特色工业小区、技术示范区等。

PART2:大数据产业
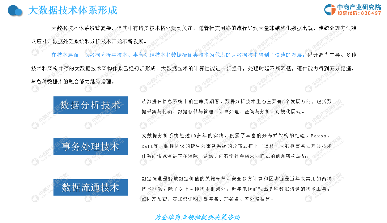
大数据产业是对数量巨大、来源分散、格式多样的数据进行采集、存储和关联分析,从中发现新知识、创造新价值、提升新能力的新一代信息技术和服务业态。
2018年我国大数据产业规模突破6000亿元;随着大数据在各行业的融合应用不断深化,预计2019年中国大数据市场产值将达到7150亿元。2019年包括数据挖掘、机器学习、产业转型、数据资产管理、信息安全等大数据技术及应用领域都将面临新的发展突破,成为推动经济高质量发展的新动力。


PART3:大数据产业园开发环境
近年来,我国大数据产业快速发展,多地积极规划、建设大数据产业园,数量持续增长。利好政策支持、互联网普及率提高、数据生产量增长以及大数据技术体系形成均是促进大数据产业园开发的利好因素。

PART4:大数据产业园现状
为了加快实施国家大数据战略,贯彻落实国务院《促进大数据发展行动纲要》,国家发改委会同工信部、中央网信办先后批复同意贵州省、京津冀、珠江三角洲、上海市、河南省、重庆市、沈阳市、内蒙古八大区域开展国家大数据综合试验区建设,围绕不同定位,开展系统性、整体性、协同性大数据综合试验探索。
随着八大国家大数据综合试验区的成立后,大数据产业迎来加快发展,各地方政府、企业积极布局其中,建立大数据产业园。

PART5:大数据产业园案例

PART6:大数据产业园前景
随着移动互联网、物联网、云计算产业的深入发展,大数据国家战略的加速落地,2019年大数据体量呈现爆发式增长态势,成为推动经济高质量发展的新动力。中商产业研究院预测,大数据产业园发展趋势为一是农业农村应用成为新热点;“大数据+产业”成为未来趋势;大数据资源企业聚集。

报告仅展示部分,详情请登录中商报告库下载《2019年中国大数据产业园发展前景及投资研究报告》。


雷达卡




京公网安备 11010802022788号







