2018年长春长生生物疫苗事件爆发,疫苗行业整体出现下滑。其后,十三届全国人大常委会第十一次会议表决通过了《中华人民共和国疫苗管理法》,这是中国首次将疫苗行业的监管上升到立法层面,加大了疫苗行业的监管力度,再次提高了行业的准入门槛。在消极事件影响的褪去以及创新型疫苗的上市的情况下,疫苗行业迎来了新的发展阶段,而创新型疫苗的研发与生产也将成为未来企业的核心竞争力。
中国疫苗行业监管进入新高度
2019年6月29日,《中华人民共和国疫苗管理法》经十三届全国人大常委会第十一次会议表决通过。这是中国首次将疫苗行业的监管上升到立法层面,立法涉及研发、生产流通乃至监管等各个环节,且处罚力度大幅提高。文件中还提到要鼓励疫苗创新,注重基础研究与产业结构,鼓励出口参与国际竞争。
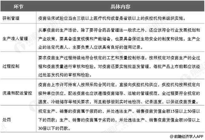
《中华人民共和国疫苗管理法》重点突出了行业监督的严格性,主要体现在5个方面:
《中华人民共和国疫苗管理法》五大严管环节分析情况

资料来源:前瞻产业研究院整理
国内传统疫苗市场趋于稳定
《中华人民共和国疫苗管理法》的推出使得疫苗行业的监管力度日趋严格,并做到有法可依;加上随着2018年长春长生生物疫苗事件造成的不良影响的消退,消费者对疫苗的信任逐渐恢复,从而终端市场疫苗需求有所提升。根据中国食品药检定研究院的数据,2019年上半年我国共批签发2.3亿支,同比下降18%,其主要原因是受2018年疫苗事件的影响,但从增长速度来看,疫苗批签发数与2017年同期接近,疫苗签批发数下降的形势有所缓解。
2016-2019年H1中国疫苗签批发数量统计情况

数据来源:前瞻产业研究院整理
分品类来看,2016-2019年上半年的传统型疫苗(一类疫苗)批签发数量呈波动态势变化,但整体变化的幅度不大。再从2018年获批的前十大疫苗品种来看,第一为脑膜炎球菌疫苗获批签发7326万支,其次是乙型肝炎疫苗,共获批签发7087万支。可见,一类苗的数量高居榜首,这一态势也符合一类苗强制接种的特性以及国内当前疫苗的消费水平。综合而言,现阶段,国内的传统疫苗市场趋于稳定。
2018年中国疫苗产品批签发数量统计情况

数据来源:前瞻产业研究院整理
发展创新型疫苗是大势所趋
目前,在国内疫苗市场的传统型疫苗已趋于稳定的市场形势下,国家鼓励以疫苗创新为导向,积极研发高效创新疫苗。虽然创新型疫苗的研发需要大量的资金投入和较长的研发周期,并存在很大的失败风险,但创新型疫苗一旦成功上市,就会带来巨额回报。
目前国内HPV疫苗进入快速放量期,其中9价HPV疫苗自2018年5月获批后,需求量激增。据中检院数据,2019年上半年国内HPV疫苗批签发超过430万支,其中9价HPV疫苗批签发117.9万支,与2018年全年的批签发数量相差无几,前瞻产业研究院认为,按照9价HPV疫苗现有的增长速度,2019年9价HPV疫苗会呈现高速增长态势。
9价HPV疫苗进入国内市场仅一年半的时间,占据HPV疫苗市场的26%,将近三分之一的份额,可以看出9价HPV疫苗的提升速度较快,同时在HPV疫苗市场中还有较大的提升空间。
2019年H1中国HPV疫苗市场格局分析情况

数据来源:前瞻产业研究院整理
从创新型HPV疫苗的市场需求以及发展空间来看,都无疑是疫苗市场发展的前列,可以看出,在未来疫苗行业的发展中,发展创新型疫苗是大势所趋,创新型疫苗的研发和生产也将成为企业的核心竞争力。
以上数据来源及分析请参考于前瞻产业研究院发布的《中国疫苗行业深度调研与投资战略规划分析报告》。


雷达卡




京公网安备 11010802022788号







