国家政策频发致使ETC市场火爆,2019年5月,交通运输部连续发布《关于大力推动高速公路 ETC 发展应用工作的通知》等政策推进我国ETC服务体系建设,先从基础设施建设出发,推进我国ETC改造进程。2018年底,我国ETC用户总数已经达到7656万辆,截至2019年8月,全国ETC用户总量达到11668.04万辆,ETC行业用户不断扩大。
设备需求推动我国ETC行业市场迅猛增长,由于我国ETC设备制造实行准入制,行业市场份额较为集中,根据三大龙头企业数据测算,2019年和2020年我国ETC市场规模将分别达到90.46亿元和65.66亿元。
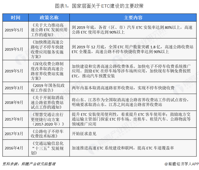
1、政策频发促进行业发展,用户数量大幅扩张
ETC称为电子不停车收费系统,是利用车辆自动识别技术完成车辆与收费站之间的无线数据通讯,进行车辆自动识别和有关收费数据的交换,通过计算机网路进行收费数据的处理,实现不停车自动收费的全电子收费系统。
国家大力推动ETC的发展,从2010年起陆续出台相关政策法规;2018年9月,交通运输部下发《关于开展取消高速公路省界收费站试点工作的通知》,将山东、江苏作为全国取消高速公路省界收费站工作的试点省份,明确要求取消山东、江苏之间高速公路省界收费站。而2019年全国交通运输工作会议更是明文要求2019年实现ETC车载设备免费安装全覆盖。2019年5月,国家发展改革委、交通运输部印发《加快推进高速公路电子不停车快捷收费应用服务实施方案》的通知,方案提出,到2019年12月底,全国ETC用户数量突破1.8亿,高速公路收费站ETC全覆盖,高速公路不停车快捷收费率达到90%以上,政策的强力推动带来了ETC行业的历史性机遇。

自2016年《交通运输信息化“十三五”发展规划》发布以来,我国开始全面推行ETC行业建设,从基础设施建设和用户覆盖数量两方面共同着手,随着政策不断出台,我国ETC用户数量也逐渐增多,根据交通部统计数据显示,2018年底,我国ETC用户总数已经达到7656万辆,较上年同比增长29.76%。2018年共计增长用户数量1756万辆,月均增长达到146万辆/月。

2019年5月,在国家层面连续推出三个关于ETC、收费站政策后,用户总量增长速度开始进一步加快。根据交通部数据显示,2019年5月底,我国ETC用户总量为8367万辆,较2018年底新增711万,月均新增142.2万辆;2019年6月新增用户237万,7月新增用户1345万;截至8月28日,全国ETC用户总量达到11668.04万辆,8月新增数量达到1719.04万辆,根据《加快推进高速公路电子不停车快捷收费应用服务实施方案》要求,2019年底我国ETC用户数量达到18000万,预计未来四个月月均增长数量仍然会保持在1500万以上。

截至2019年7月,沿海地区联网省份ETC用户数量规模较大,其中广东省以1133万ETC用户数量排名第一,占全国ETC用户总数的11.39%;山东、江苏为最早开设取消跨省联网高速公路省界收费站的试点地区,ETC用户数量规模也位居全国前列,两省ETC用户数量分别为918.8万和744.5万,分别位居全国第二和全国第四,占全国ETC用户数量分别为9.24%个7.48%。

2、高速公路里程持续增加,需改造ETC车道数量占据主流
ETC设备主要由RSU(路侧设备)和OBU(车载单元)组成。RSU通常安置在ETC车道上作为路侧基站使用,是不停车收费系统的关键设备,由读写天线(RSU天线)和射频控制器(RSU控制器)组成,具体由5.8GHz收发信机、RSU天线控制板、微带天线、RSU控制器控制板构成。可以完成对信号和数据的首发、调制解调、编码解码、加密解码等功能。OBU是指安装在用户车上座位记录车辆通行信息的车载设备,用来和RSU进行短程通信。

按照应用领域的不同,ETC可细分为高速公路电子不停车收费系统(高速公路ETC)、多车道自由流电子收费系统(多车道自由流ETC)以及智能停车场收费系统(停车场ETC)。高速公路ETC产品主要应用于高速公路不停车收费通道,多车道自由流ETC主要用于车流较为集中的城市路桥隧道收费,停车场ETC可实现车辆自动识别和不停车收费。高速公路OBU与停车场OBU是通用的,同时为建立起统一的规范和严格执行国家标准,产品将实现通用性、兼容性和互换性上的一致。

目前我国ETC主要应用在高速公里收费站中。我国道路交通基础设施不断完善,高速公路里程持续增长,根据交通部统计数据,2018年12月28日,龙怀和仁博高速公路建成通车,我国高速公路总里程突破14万公里,2018年末高速公路总里程达到14.26哇公里,较上年同比增长4.55%。

随着高速公路数量的不断增长,收费站数量及ETC车道数量也逐渐增长。根据路网中心数据显示,截至2019年5月底,全国29个联网省份共有收费站9464个,ETC专用车道20809条,MTC车道(人工收费车道)62875条,混合车道1979条;联网区域内主线收费站ETC车道覆盖率为99.08%,匝道收费站ETC车道覆盖率为97.29%。根据《实施方案》要求,我国高速公路ETC收费车道改造计划约为51500条,在收费站车道中,需改造ETC车道占比约为60.1%。

3、ETC行业实行准入制,市场份额集中度较高
我国对ETC企业实行产品资质准入制,企业产品只有通过交通部交通工程监理检测中心的检测后,才能参与ETC建设招投标,因此我国市场中ETC企业数量较少。外资企业产品由于与我国实施标准不一致,且不了解本土客户需求,难以形成竞争力,我国ETC市场中参与竞争的企业基本为国内企业。2018年,我国ETC市场中,金溢科技、万集科技、聚利科技为ETC设备制造的制造龙头企业,根据三大公司年报及智能交通协会数据测算,三大龙头企业在OBU合计份额占比达到70%以上,我国ETC市场集中度较高。

根据三大龙头企业年报及招股说明书数据显示,由于技术进步及产量增加等因素,OBU产品单价呈下降趋势,2018年聚利科技OBU设备单价约为78.5元/套;RSU产品比较复杂,部分型号单个RSU产品所用IC芯片达130种以上,项目也多采取招投标的方式,导致价格波动较大,2017-2018年底RSU设备价格在2-3万元/套区间波动。

假设OBU设备价格继续保持下降趋势,2018-2020年价格分别为78.5元/套、75元/套和72.5元/套;RSU设备价格保持稳定,均价为2.5万元/套。《实施方案》中预计推广1.8亿用户使用ETC设备,扣除2018年底7656万套存量,2019年预计OBU设备需求量为10344万套;按照ETC覆盖率达到90%测算,我国2018年汽车保有量为2.4亿辆,增速约为8%,保持增速不变,2020年我国OBU设备需求量约为7100万套。
4、中国ETC行业市场规模测算
RSU准入标准与OBU准入标准一致,按照OBU市场份额测算,2018年我国RSU设备需求量约为6230套,根据路网中心数据,2019年ETC改造车道数量约为51500万条,RSU设备需求量约为5万套左右;2020年随着重要基础设施、停车场等关卡ETC改造建设的不断落实,RSU设备需求量将进一步增长,按照8%增速测算,2020年RSU设备需求量约为54000套。
根据以上假设测算,2018-2020年我国ETC行业的市场规模分别约为15.34亿元、90.46亿元和65.66亿元。

更多数据来源及分析请参考于前瞻产业研究院发布的《中国高速公路智能化行业市场前瞻与投资战略规划分析报告》。


雷达卡




京公网安备 11010802022788号







