成熟丰富的宠物产业链
宠物产业在发达国家有100多年的历史,主要包括宠物饲养、宠物商品、宠物饲养交易等,已经形成了全面的产业体系。如下图所示。其中宠物食品行业占比约50%,2018年全球宠物食品销售额约911亿美元。

玛氏2018年宠物食品销售额180.85亿美元
全球宠物食品市场发展较早,已进入成熟阶段,整体格局较为稳定。美国玛氏公司是全球最大的宠物食品企业之一,从1935年开始生产宠物食品,拥有众多国际宠物食品领导品牌,包括宝路狗粮、伟嘉猫粮;雀巢普纳瑞是美国最大的宠物食品制造公司之一;美国品谱控股公司是一家全国性消费品公司,是专业宠物用品的领先供应商。但也不乏后期之秀,如蓝爵Blue Buffalo、雪山、爱肯拿(Champion旗下)等。
全球宠物食品市场的最大特点是垄断性高,基本由玛氏、雀巢等几个大企业垄断。这些企业在长期的市场竞争中,掌握了丰富的市场开拓经验,拥有较高的品牌知名度、美誉度及忠诚度,并且具有雄厚的产品研发及资金优势,这些企业的发展直接影响世界宠物食品市场的走向。2018年,世界排名前五位的宠物食品生产企业分别为玛氏、雀巢、JM Smucker、希尔斯和Diamond Pet Foods,前五企业市场销售额共379.77亿美元,占前十企业总收入的89.84%。

玛氏和雀巢的宠物食品品牌数量众多
玛氏公司是1911年由Frank C. Mars创立的一家跨国公司,总部位于美国弗吉尼亚州麦克林。玛氏公司从1935年开始生产宠物食品,是全球第一家生产专业宠物食品的企业。1993年进入中国,是最早进入中国市场的宠物食品生产商,玛氏中国于1995年在怀柔投资建立了第一家宠物食品工厂。如今,玛氏在宠物行业产品类别包括干粮,湿粮(妙鲜包和罐头),零食和护理产品,拥有目前国内类别和品种最为丰富和全面的宠物护理产品。
雀巢公司由亨利·雀巢(Henri Nestle)于1867年创建,总部设在瑞士日内瓦湖畔的韦威(Vevey),在全球拥有500多家工厂,位居2019年财富世界500强第76位。2001年以103亿美元兼并了美国著名的宠物食品公司普瑞纳(Purina),一跃成为全球第二大宠物食品制造商。2003年雀巢普瑞纳进入中国,冠能、康多乐、喜跃正式在中国上市。2007年普瑞纳天津工厂成立,2008年北京研发中心成立。

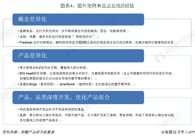
国外宠物食品企业成功经验
从玛氏旗下宝路、伟嘉、皇家品牌,以及雀巢普瑞纳,包括其他细分龙头蓝爵、希尔斯等品牌的成功可以看出,除了切入市场先后时间差异,后期经营策略主要依靠了产品的差异化定位和产品不断升级。具体体现在以下几个方面:

研究国外知名企业的发展过程可以看出,在一个消费者代替宠物决策消费的特殊领域,体验与品牌认知度有限的市场,产品渠道和产品差异化定位是两大竞争策略。

以上数据来源参考前瞻产业研究院发布的《中国宠物用品及服务行业市场调研与投资预测分析报告》。


雷达卡



京公网安备 11010802022788号







