一、全球邮轮旅游业快速增长
近年来,全球的游轮业快速增长,其中邮轮旅游度假市场增幅最大。2018年全球邮轮旅游市场规模达到460亿美元,约合3255亿元人民币。数据显示,2018年全球有超过2600万人次选择邮轮度假,相比2017年增长3%。根据预测,2019年登上邮轮度假旅游的人次将达到3000万。

二、2019年邮轮接待总量和出入境人次下降
近年来随着我国旅游业的快速发展,邮轮旅游作为新兴休闲度假方式越来越受到消费者的喜爱。据中国邮轮产业发展大会发布的统计数据显示,2019年上半年全国沿海13个邮轮港(上海、天津、厦门、广州、深圳、海口、青岛、大连、三亚、连云港、温州、威海、舟山)共接待国际邮轮364艘次,同比下降27.20%,邮轮出入境旅客合计1777140人次,同比下降23.74%。其中,母港邮轮322艘次,同比下降29.3%,母港旅客1680930人次,同比下降24.68%;访问港邮轮42艘次,同比下降4.55%,访问港旅客178300人次,同比下降2.31%。


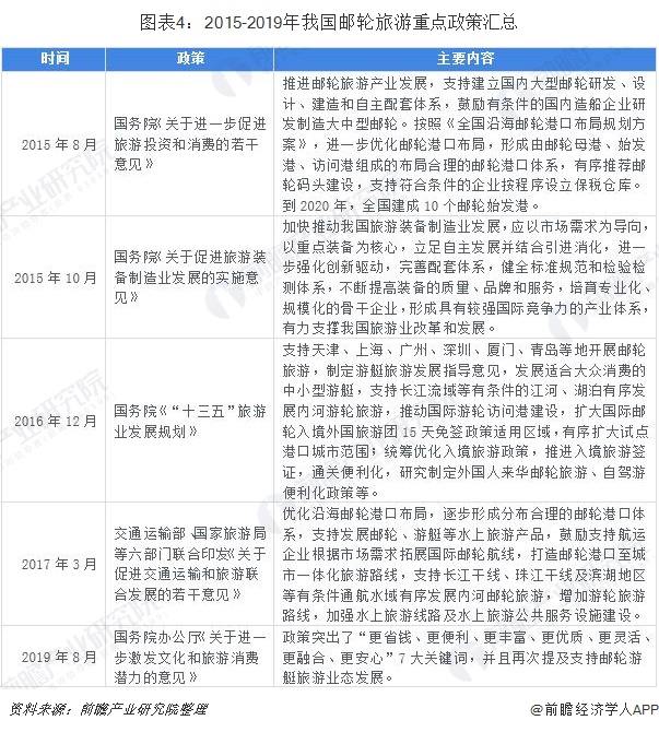
三、行业发展政策持续利好
2015年以来,国家出台相关政策鼓励发展游艇及滨水旅游休闲产业,令游艇行业快速发展起来,而伴随着邮轮游艇旅游等相关服务业的发展,中国游艇市场逐渐步入“亲民时代”。2019年8月23日,国务院办公厅印发《关于进一步激发文化和旅游消费潜力的意见》,政策突出了“更省钱、更便利、更丰富、更优质、更灵活、更融合、更安心”7大关键词,并且再次提及支持邮轮游艇旅游业态发展。

近年来我国邮轮游艇旅游行业利好性政策不断增多,游艇纳入增值税抵扣大大提高了企业购买游艇的积极性。同时,三亚、厦门、珠海、青岛等主要沿海旅游城市纷纷出台了鼓励邮轮游艇产业发展的政策和项目,极大推动了当地游艇产业的发展。

综上所述,虽然2019年上半年我国邮轮旅游接待总量和出入境人次下降,但在全国和各地持续利好政策的刺激下,行业仍有较大的市场潜力。
以上数据来源于前瞻产业研究院《中国邮轮旅游行业发展前景预测与投资战略规划分析报告》,同时前瞻产业研究院还提供产业大数据、产业规划、产业申报、产业园区规划、产业招商引资等解决方案。


雷达卡



京公网安备 11010802022788号







