改革开放70年来,中国邮政业务总量从1.6亿元增长到12345亿元,中国也成长为世界发展最快、最具活力的新兴寄递市场。如今,邮政体系已成为国家战略性的基础设施和社会的组织系统,邮政业作为现代服务业的重要组成部分,作为推动流通方式转型,促进消费升级的现代化先导性产业,在服务国家经济社会发展和改善民生方面发挥了越来越重要的基础作用。
1、快递行业规模不断扩大 2019年业务量有望突破600亿件
改革开放以来,中国快递行业持续快速发展,快递业务量从上世纪80年代的153万件提升到2018年的507.1亿件,30年年均增速高达41.5%。根据国家邮政局数据,2019年1-8月,中国快递服务企业业务量累计完成383.1亿件,同比增长26.6%;业务收入累计完成4621.8亿元,同比增长24.4%。2019年9月17日,国家邮政局局长马军胜表示,2019年中国快递业务量有望突破600亿件。
2014-2019年中国快递服务企业业务量统计及增长情况预测

数据来源:前瞻产业研究院整理
2014-2019年前8月中国快递服务企业业务收入统计及增长情况

数据来源:前瞻产业研究院整理
2、国际业务仍然短板 物流企业纷纷走出国门
从快递行业区域分布来看,2019年1-8月份,同城、异地、国际/港澳台快递业务量分别占全部快递业务量的18%、79.7%和2.3%;业务收入分别占全部快递收入的10.3%、52.9%和10%,我国快递业务的国际业务仍有待提高。
虽然中国快递行业在迅猛发展的同时,国际交流合作也在深入推进,目前已与世界200多个国家和地区建立了通邮关系,但国内市场跟国际市场不平衡的“短板”仍需要补齐。从快递业务量来看,国际快递业务仅占一个零头,与国际物流公司仍有较大差距。
对此,国家邮政局局长马军胜表示,下一步要推动邮政快递企业“走出去”,要配合跨境电商出口多元化的需求,首先在东南亚地区突破,并拓展欧美日韩、新兴市场国家和“一带一路”沿线国家、地区的市场。
2019年前8月中国快递行业区域分布情况

数据来源:前瞻产业研究院整理
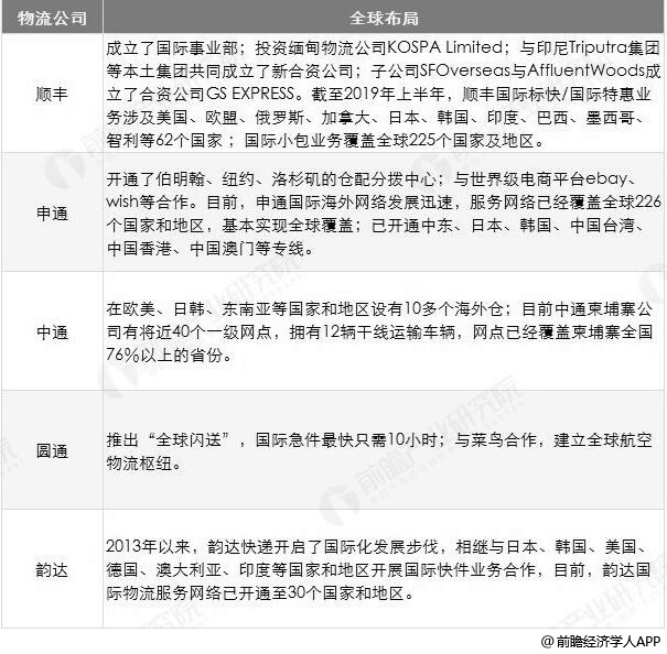
事实上,自2017年以来,“三通一达”、顺丰速运等快递企业在“走出去”方面已有积极探索。顺丰早在2014年就成立了国际事业部。2019年以来,顺丰加快全球化步伐,先后在缅甸、印尼、香港等成立合资公司。截至2019年上半年,顺丰国际标快/国际特惠业务覆盖62个国家。申通快递先后开通了伯明翰、纽约、洛杉矶的仓配分拨中心;中通快递已在欧美、日韩、东南亚等国家和地区设有10多个海外仓;圆通推出“全球闪送”,国际急件最快只需10小时;韵达国际物流服务网络已开通至30个国家和地区……中国企业抱团出海,布局全球。
中国主要物流公司全球化布局情况不完全统计

资料来源:前瞻产业研究院整理
3、农村电商发展迅速 乡镇快递崛起
“十二五”期间,中国启动了邮政空白乡镇局所补建工程和“快递下乡”工程,总体实现了“乡乡设所、村村通邮”目标。实施至今,成果显著。2018年全国共建成村邮站17.8万个、“邮乐购”站点61万个,基本覆盖了行政村。乡镇快递网点覆盖率超过了95%,建制村直接通邮基本完成。
同时,农村电商的快速发展有力地推动了乡镇物流网络的建设。根据国家商务部数据,2014-2018年我国农村网络零售额持续增长,2018年增长至13679.4亿元。农村电商广阔的覆盖面让“西藏、新疆及偏远地区包邮”成为可能。
2014-2018年中国农村网络零售额统计及增长情况

数据来源:前瞻产业研究院整理
对于民族地区,2014年,中央提出了民族地区“两通”目标:一是行政村通公路,二是行政村直接通邮,都要求2020年完成。在2019年9月17日的中国邮政业改革发展成效发布会上,马军胜介绍,全国50多万个行政村中,还有3万多个没有完成这一任务。为了完成3万多行政村直接通邮任务,邮政管理部门和邮政企业把所有力量都用在关键点上,“我们大力争取地方政府扶持来完成这个任务,最终提前一年完成。”
以上数据分析均来自前瞻产业研究院发布的《中国快递行业市场前瞻与投资战略规划分析报告》,同时前瞻产业研究院还提供产业大数据、产业规划、产业申报、产业园区规划、产业招商引资等解决方案。
产业园区信息可参考:快递产业园区


雷达卡




京公网安备 11010802022788号







