聊天机器人,是一种经由对话或文字进行交谈的计算机软件程序,能够模拟人类对话并解决不同场景下的业务需求。随着人工智能、互联网等技术的发展,聊天机器人应用多重领域,在电信、旅游、医疗航空、金融等领域均有涉及,效果明显。 人工智能技术突破了聊天机器人原有的技术瓶颈,并且实践证明,聊天机器人的使用不仅能够为企业减少一大笔人力成本,而且能够明显提高工作效率,国内外多家企业纷纷布局聊天机器人行业,聊天机器人市场一片蓝海。
聊天机器人市场前景良好,规模将进一步扩张
2014-2018年,全球服务机器人销量逐年增长,2018年为1657.1万台,同比增长61.29%,增长迅速。聊天机器人作为服务机器人的重要产品,能够应用各种领域。其市场规模也逐步扩大。
据有关数据显示,2016年全球聊天机器人市场规模约7亿美元,2018年聊天机器人市场规模达到11.7亿美元,增长率达67%,增速较大。据全球聊天机器人市场预测报告显示,2019-2026年间聊天机器人相关市场将加速增长,复合增长率达30.9%,30%将应用客服领域。
在航空领域,2019年,国际航空电讯集团(SITA)发布的航空业IT趋势报告中显示,航空公司对聊天机器人高度关注。89%的航空公司已经开始或计划投资在聊天机器人方向,调查显示已用或计划使用聊天机器人的机场占比61%。
聊天机器人应用范围广泛,作用明显。预计到2020年,聊天机器人将为85%的客户服务交互提供助力,到2022年,聊天机器人每年将节约80多亿美元的成本。

国内外聊天机器人开发商频获融资,布局旅游、医疗、航空等多种领域
在聊天机器人市场前景良好的背景下,国内外多家聊天机器人开发商频频获得融资,积极布局旅游、医疗、航空等多种领域。其中国内企业来也科技公司2019年获得3500万美元的B+轮融资,积极将聊天机器人布局旅游和外卖行业领域。

目前,我国企业聊天机器人重点布局客服领域。埃森哲与蚂蚁金服发布《新客服白皮书》显示,目前新客服创新中核心技术之一便是对话机器人。报告显示,大量资本将聊天机器人持续投入智能客服领域。截至2018年12月31日,国内共有73家提供数字客服解决方案的企业获得融资,26.03%的企业获得A轮融资,部分公司融资到C轮以上。

聊天机器人技术不断发展 实际效果凸显
用于构建聊天机器人的技术早期是基于规则和关键字驱动的,无需理解输入消息的场景和含义。随着人工智能的出现,聊天机器人能够使用自然语言处理等技术来理解语言和意图,并进行纠正。
聊天机器人技术涉及人工智能的自然语言理解(NLU),自然语言生成(NLG),语音识别(ASR)等。目前,自然语言理解功能包括用户意图识别,用户情感识别,指代消解,省略回复,回复确认及拒识判断等技术。自然语言生成则可以根据对话管理部分产生的非语言信息,自动生成面向用户的自然语言反馈,包括检索式和生成式。

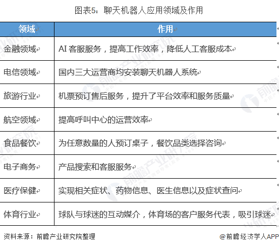
随着聊天机器人技术的不断优化,聊天机器人的应用领域也逐渐广泛,包含金融、电信、旅游甚至体育、医疗等领域,从而为用户打造更好的服务。聊天机器人已开始慢慢渗透到了人们的日常生活中,未来将会有更多细分领域下的应用场景落地,并且在技术、企业和资本的不断助力下,聊天机器人将不断释放其潜力价值。

以上数据来源于前瞻产业研究院《中国服务机器人行业发展前景与投资战略规划分析报告》,同时前瞻产业研究院还提供产业大数据、产业规划、产业申报、产业园区规划、产业招商引资等解决方案。


雷达卡



京公网安备 11010802022788号







