商业保理企业是指专门从事保理业务的非银行法人企业。保理业务是指商业保理企业受让应收账款的全部权利及权益,并向转让人提供应收账款融资、管理、催收、还款保证中至少两项业务的经营活动。
2016年,国家大力推进供给侧结构性改革,大力发展应收账款融资,相关部委和地方政府陆续出台有利于商业保理行业发展的政策措施,行业标准规范文陆续制定取得阶段性成果,但是同时“营改增”的全面实施致使商业保理企业税赋明显增加。
2019年10月31日,银保监会发布《关于加强商业保理企业监督管理的通知》,《通知》从依法合规经营、加强监督管理、稳妥推进分类处置、严把市场准入关、压实地方监管责任、优化营商环境六个方面指导各地加强商业保理企业的事中、事后监管。提出了对商业保理的支持政策。
除了上述政策,近年来,我国陆续出台了关于商业保理的政策和监管规定,扶持行业的发展:
截止至2019年11月国家层面商业保理行业相关政策汇总情况




资料来源:前瞻产业研究院整理
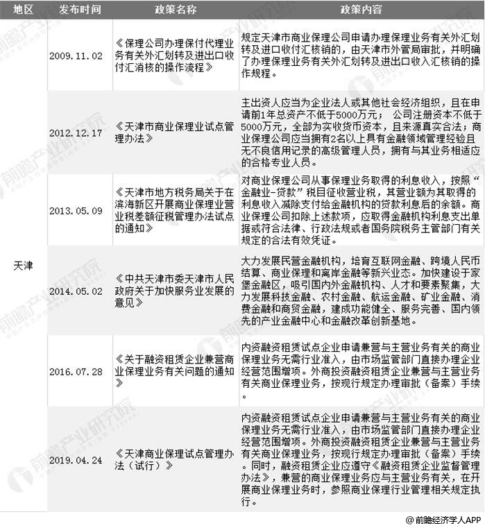
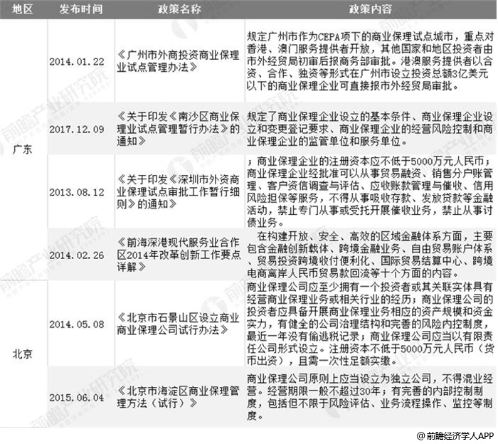
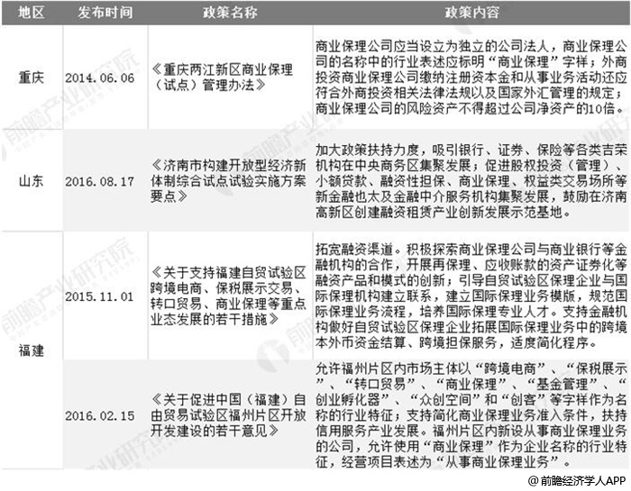
2、截至2019年11月地方层面商业保理行业相关政策汇总情况
除了国家层面出台的政策外,各省市地区也纷纷出台产业政策,大力支持商业保理行业的发展。
天津作为最早发展商业保理的城市之一,其出台的行业相关政策也最为全面,凭借其独特的产业环境优势,目前已经成为全国商业保理中的排头兵。
2019年4月14日,天津市地方金融监督管理局发布了《天津商业保理试点管理办法(试行)》,自2018年5月商业保理公司正式划入银保监会监管以来,此为相关监管部门所正式发布的第一个管理办法。
根据天津市发布的试行办法,商业保理公司的风险资产不得超过公司净资产的10倍,也即杠杆倍数不超过10倍。风险资产(含担保余额)按企业的总资产减去现金、银行存款、国债后的剩余资产总额确定。和目前部分地区的商业保理相比,天津市的商业保理试行办法要求商业保理为5000万注册资本,且为实缴。
截至2019年11月地方层面商业保理行业相关政策汇总情况






资料来源:前瞻产业研究院整理
更多数据来源及分析请参考于前瞻产业研究院发布的《中国保理行业发展趋势与细分市场开拓策略分析报告》,同时前瞻产业研究院还提供产业大数据、产业规划、产业申报、产业园区规划、产业招商引资等解决方案。


雷达卡




京公网安备 11010802022788号







