中国作为第一人口大国,且为了缩短社会贫富差距,城市化进程不可避免,2019年我国的城市化率为60.6%。智慧城市是将新一代信息技术充分运用在城市中各行各业,实现信息化、工业化与城镇化深度融合,舒缓人口过于集中带来的医疗、教育、交通资源短缺和环保问题。
中国智慧城市发展迅速 主要以智慧物流为主
智慧城市起源于传媒领域,是指利用各种信息技术或创新概念,将城市的系统和服务打通、集成,以提升资源运用的效率,优化城市管理和服务,改善市民生活质量。智慧城市有两大发展驱动力,一是以物联网、云计算、移动互联网为代表的新一代信息技术,二是知识社会环境下逐步孕育的开放的城市创新生态。前者是技术创新层面的技术因素,后者是社会创新层面的社会经济因素,由此可以看出创新在智慧城市发展中的驱动作用。
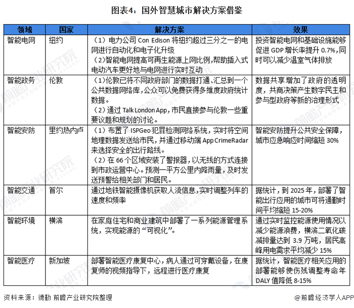
全球都在紧锣密鼓的布局智慧城市建设,欧洲、北美、日韩等地区处于技术领先地位,而中国因为也在积极进行智慧城市试点,形成了多个智慧城市群,中国的智慧城市试点项目超过欧州、印度和美国之和。

中国智慧城市市场规模在最近几年均保持了30%以上的增长。在中国的智慧城市试点项目中,智慧物流、智慧建筑、智慧政务领域占据了较大的市场份额,前瞻预测随着“银发经济”的发展,智慧医疗和智慧家居将成为下一轮高速发展的着力点。

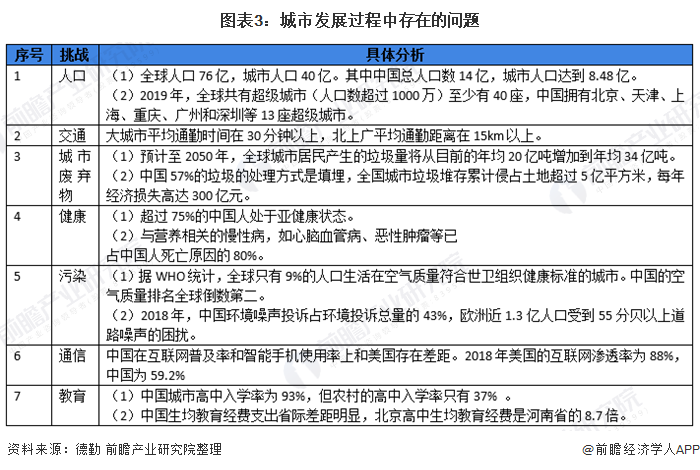
城市发展问题逐步加重 智慧城市成为“解药”
全球城市化的进程依然以不可阻挡的趋势向前推进,到2050年,接近70%的世界人口将生活在城市。在人口不断向城市涌入的过程中,人口密集引起的交通资源、医疗资源和教育资源稀缺成为最大的问题,还有人口引起的环保问题。中国的人口数量排名世界第一,医疗、教育、交通等技术不仅落后于发达国家,而且地域之间差异巨大。

各个国家提高城市运行效率的方法总结为“万物互联+城市”,利用互联网、物联网、5G、云计算、人工智能等技术,实现简化线下业务流程、增加社会透明度、构建城市发展一体化等。智慧城市的发展核心在于舒缓人口集中度,即解决城市发展中信息不对称和区域化差距过大的问题。

中国智慧城市发展空间巨大
近年来,中国政府陆续开展和推广智慧城市试点工作,智慧城市相关的政策红利不断释放,同时吸引了大量社会资本加速投入。根据IDC《全球半年度智慧城市支出指南》,2018年我国智慧城市技术相关投资规模为200.53亿美元,同比增长15.91%;2019年中国智慧城市技术相关投资预计达到228.79亿美元,相较2018年的200.53亿美元增长了14.09%。

以上数据来源于前瞻产业研究院《中国智慧城市建设行业发展趋势与投资决策支持报告》,同时前瞻产业研究院提供产业大数据、产业规划、产业申报、产业园区规划、产业招商引资等解决方案。


雷达卡




京公网安备 11010802022788号







