2020年春节,新型冠状病毒导致的肺炎疫情突然爆发,春运带来的人员流动,更是让疫情迅速向全国蔓延。卫健委数据显示,截止至2020年2月11日24时,全国累计确诊数已达44653人,疑似数量达到16067人。
确诊病历数的急剧攀升使得我国医疗资源迅速紧张,为缓解医护资源紧张,更为控制疫情蔓延,国家卫健委2月8日发布《国家卫生健康委办公厅关于在疫情防控中做好互联网诊疗咨询服务工作的通知》。《通知》充分肯定了互联网医疗在疫情期间的重要作用,明确提出“要充分发挥互联网医疗服务优势,大力开展互联网诊疗服务,特别是对发热患者的互联网诊疗咨询服务,进一步完善“互联网+医疗健康”服务功能”。
事实上,2018年以来,我国互联网医疗领域政策密集出台,明确国家对发展“互联网+医疗健康”的态度。2018年4月,国务院办公厅印发《关于促进“互联网+医疗健康”发展的意见》,互联网医疗的政策高度大幅提升;
2019年6月,国务院发布《深化医药卫生体制改革2019年重点工作任务》,首次明确互联网医疗可以纳入医保支付,强调国家医保局于2019年9月底之前完成互联网诊疗收费和医保支付相关政策文件的制定。医保政策逐步落地,对互联网健康医疗具有很大推动作用。
此外,《国家卫生健康委办公厅关于加强信息化支撑新型冠状病毒感染的肺炎疫情防控工作的通知》,也同样强调了互联网诊疗咨询服务的重要性。

2、互联网医疗成“抗疫先锋”,医院和企业纷纷成立在线问诊平台
响应国家政策,更为应对疫情期间各地居民新增的对于远程医疗、在线咨询的需求,全国各地医院纷纷设立在线义诊平台,提供在线诊疗、防疫咨询等服务。根据健康界研究院的数据,截至2020年1月31日,广东、山东、浙江、江苏、上海等省市开设在线义诊平台的公立医院数量已经达到166家,有大批的医院都是于疫情期间上线了互联网医疗平台。

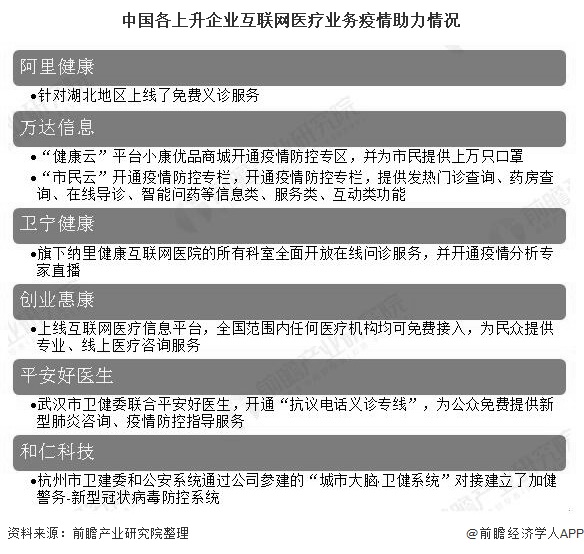
除医院外,各企业亦纷纷开设在线诊疗、远程咨询、免费义诊等服务为疫情助力。如阿里健康上线湖北地区免费义诊服务;卫宁健康旗下纳里健康互联网医院的所有科室全面开放在线问诊服务,并开通疫情分析专家直播;万达信息“健康云”平台小康优品商城开通疫情防控专区,并为市民提供上万只口罩等。此外,还有大量上市公司家属互联网医疗的推广覆盖,疏导医疗压力。

3、首诊政策有望进一步放宽,打开产业成长空间
此次疫情,除了催化我国线上诊疗需求之外,也反映出我国互联网医疗行业建设的迫切需求。不过,值得注意的是,目前我国互联网医院根据侦测规定,只能做复诊,而首诊依然须在实体医院面诊。因此,我国互联网医疗目前更多的是起到指导咨询,降低交叉感染风险的作用,具有一定的局限性。
根据卫健委数据,截至2019年11月,全国的互联网医院数量已经达到269家。未来随着产业的成熟,互联网医院政策有望进一步方框,产业成长空间有望进一步打开,2020年市场规模或将突破940亿元。

(备注:2013年市场规模增速为28%)
以上数据及分析请参考于前瞻产业研究院《互联网+医疗信息化行业发展前景预测与投资战略规划分析报告》,同时前瞻产业研究院提供产业大数据、产业规划、产业申报、产业园区规划、产业招商引资等解决方案。


雷达卡




京公网安备 11010802022788号







