政策与法规双管齐下
智能网联汽车是指车联网与智能车的有机联合,是搭载先进的车载传感器、控制器、执行器等装置,并融合现代通信与网络技术,实现车与人、车、路、后台等智能信息交换共享,实现安全、舒适、节能、高效行驶,并最终可替代人来操作的新一代汽车。
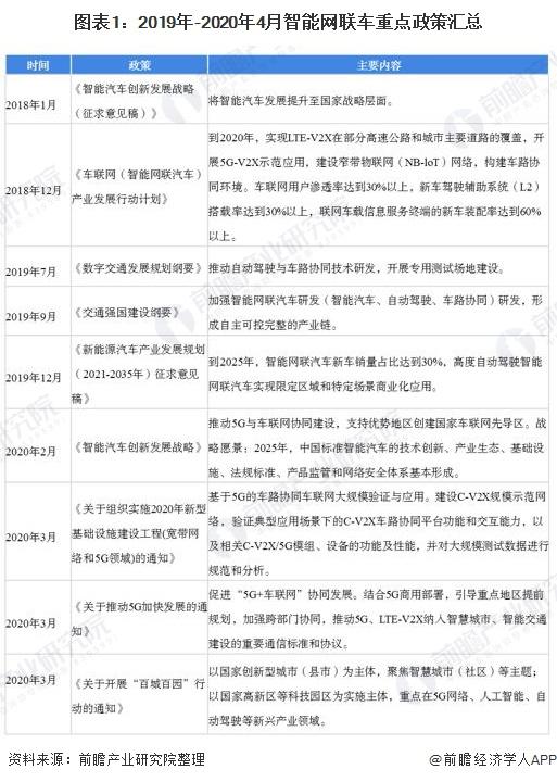
发展智能网联车有助于改善交通安全,提高交通效率。另一方面,智能网联车能够有效减少污染物的排放量,起到环保的作用。近年来,各国纷纷推出相关政策大力支持智能网联车的发展,我国也不例外,将智能网联车上升到国家发展战略高度。从政策扶持、制定道路测试法规、建设示范区、基础数据平台、产业创新联盟和批准重点项目等多方面推进我国智能网联车的发展。
在政策上,2018年12月,国家发布《车联网(智能网联汽车)产业发展行动计划》,提出到2020年,实现LTE-V2X在部分高速公路和城市主要道路的覆盖,开展5G-V2X示范应用,建设窄带物联网(NB-loT)网络,构建车路协同环境。车联网用户渗透率达到30%以上,新车驾驶辅助系统(L2)搭载率达到30%以上,联网车载信息服务终端的新车装配率达到60%以上。2019年12月,《新能源汽车产业发展规划(2021-2035年)征求意见稿》提出到2025年,智能网联汽车新车销量占比达到30%,高度自动驾驶智能网联汽车实现限定区域和特定场景商业化应用。

道路测试是实现智能网联车产业化和商业化的基础,因此我国高度重视智能网联汽车公共道路测试情况,近年来加紧出台了各项智能驾驶上路法规。2018年4月,我国颁布了第一个规范自动驾驶汽车道路测试的法规文件《智能网联汽车道路测试管理规范(试行)》;2019年10月,工业和信息化部在智能网联汽车测试区交流研讨会上表示将会研究修订《智能网联汽车道路测试管理规范(试行)》,不断优化完善测试验证和应用示范环境。与此同时,重庆、北上海等地方政府也相继出台自动驾驶汽车道路测试法规文件加快推动智能网联车道路测试。


建立多样化的示范区
在智能网联车示范运行方面,我国早在2015年就开始在全国各地布局,目前已经在北京、上海、重庆、浙江、长春、武汉、无锡等地建设了超过23个智能网联汽车测试示范区,积极推动半封闭、开放道路的测试验证。

数据平台、创新联盟与重点项目助力
除了不断完善道路测试法律法规文件和建设多元化的智能网联汽车示范区外,国家还大力支持建设智能网联汽车基础数据平台,目前我国已经建立了交通行业网联化统一监管平台,其具有全国性平台的架构。与此同时,在国家工信部的支持下,中国汽车工程学会联合包括汽车整车企业、科研院所、通信运营商、软硬件厂商等30多家单位共同发起成立“车联盟产业技术创新战略联盟”,2015年7月更名为“智能网联汽车产业技术创新战略联盟”,旨在政策和战略研究、关键共性技术研发、学术交流与国际合作、人才培养等方面展开合作,进而推动我国智能网联车技术的快速发展。

为与国际先进智能网联汽车技术水平保持同步发展,开发具有自主知识产权的智能网联汽车产品和技术,我国也相继批准国家重点研发项目,如智能电动汽车电子电气架构研发、电动自动驾驶汽车关键技术研究与示范运行等项目,目前均已经进入中期检查阶段。

以上数据来源于前瞻产业研究院《中国智能网联汽车( ICV )行业发展模式与投资战略规划分析报告》,同时前瞻产业研究院提供产业大数据、产业规划、产业申报、产业园区规划、产业招商引资等解决方案。


雷达卡



京公网安备 11010802022788号







