
作者| 阿飞
来源 | 新流财经
5月19日晚间,新流财经获悉一份时长11秒的视频文件。
视频中大约20位身穿捷信红色制服的人士,手拿“不良捷信、逼迫离职”的页纸在大街上经过,根据视频现场中人员口音和建筑背景判断,高度疑似在成都市中心IFS广场附近。

图片来自视频截图,来源:捷信内部人士
据了解,此次事件或与捷信最近内部人员结构大幅调整有关。
最近,多位捷信员工反馈,捷信目前正在进行全国范围内的减员优化。
从去年开始,几乎每过一段时间,捷信内部都被爆出减员消息。今年2月底,捷信CEO发内部信称已经启动转型,部分同事将无法与公司继续同行之后,更加坐实了其调整人员结构的意图。
作为中国最早开展消费金融业务的老大哥,捷信最早以人海战术一马当先,巅峰时期铺设数万大军展业,从资产规模、营收、净利润等综合实力方面皆处在持牌消费金融公司金字塔顶峰。在3C市场力压群雄,一家独大。
到了2019年,捷信消金实现营业收入170.38亿元,同比下降6.4%;净利润11.40亿元,同比下降18.34%。已经被轻资产模式玩家招联消费金融在净利润上反超,招联2019年在金融营业收入107.40亿元的基础上,完成了14.66亿元净利润。
如今,重资产模式下一路领先的消费金融巨头捷信,正在急切地进行巨轮掉头。
据悉,今年6月开始,捷信将启动“ALDI"2.0模式,进一步在业务环节中“去人工化”。
“花式”减员:DSM只留一半,SA考核上调三成

“今年SA(销售)数量要砍掉六成,DSM(区域经理)至少走一半。”谈到捷信的转型动作时,一位接近捷信内部人士告诉新流财经。
同时,该信息也得到了捷信多位员工的证实。
据了解,SA与DSM都是捷信内部员工的职级,再往上还有SDSM(高级区域经理)和CH(城市经理)等等。也就是说,捷信此次的人员结构调整重心主要是一线人员。
有知情人士反映,捷信部分地区销售人员直接被冻结ID,强制转为“推客”。这种“变相”逼迫离职的方式让很多捷信销售人员感到不满。
有消息称,早在今年二月份CEO发内部信之前,捷信已经开始了结构调整。此前有媒体爆料,捷信天津总部2月份大规模减员,涉及公司内部客服、运营、风控等多个部门。
另外据一位捷信内部员工爆料,捷信在全国范围内已经通知去留名单,前几批名单已经谈好了经济补偿金,后续在名单上的员工也会陆续进行谈判。
根据前两批的情况来看,赔偿金额应该是n+1+1。
“现在去留名单已经出来了,只是还没有动手,现在公司都是冷处理,这个月底之前应该要谈。下个月区域架构都变了,一个城市最多2个DSM,有的甚至只有1个。”
一位在捷信供职5年的老SA周数(化名)告诉新流财经,有经济赔偿的仅为DSM职级以上的员工,基层SA并没有赔偿。
新流财经独家获悉一份考核资料显示,近期,捷信再度上调SA业绩考核标准,SA员工最低考核月定单数从最早的10单,到上个月从15单在此上调至20单。同时,销售月单数低于30单,奖金为0,月成交订单单数低于40单,则奖金打折。
“这个(标准)全国能走很多人(SA),现在工资都是折上折。”周数称。
需要注意的是,对于SA来说,考核的上调也并不是简单加数字这么简单。近年,随着阿里、腾讯、京东等巨头切入3C等线下场景,影响了很大一部分用户的选择。
新流财经走进成都一家手机店了解到,比起早前分期百花齐放,现在仍然在3C门店有驻扎的几乎只有捷信一家。
“现在信用分好的客户都是用花呗、白条等方式进行分期。捷信分期月息是1.7%,基本没什么价格优势,只能做一些资质较差的客户,不过这种客户通过率都很低。”一位3C门店销售告诉新流财经。
捷信的线上转型叠加巨头的挤兑,使得线下SA的业务越来越不好做。周数称,“以前我一个片区最高一个月办110单,这个月还在为20单挣扎。”
指标上调、开不了单、工资打折,再加上疫情后并未完全恢复的求职市场,让捷信许多的基层SA陷入怪圈。
巨轮掉头,6月启动全面转型ALDI2.0

在捷信大刀阔斧的调整力度背后,是其筹划已久的转型策略。
据相关资料,捷信从2017年开始执行公司制定的三年发展计划“2020战略”,大力发展自动化和数字技术,不断完善全渠道网路和着力建构新型分销平台。未来三年,捷信将制订了“2023战略”,向科技驱动型消费金融企业敏捷转型。
“敏捷”这个词眼随着捷信线上数字化转型进展开始得到体现。从2017年上线商城到2018年推出虚拟信用卡“捷信惠购”,再到2019年大力招聘技术岗位,发布战略后的每一年捷信都在扩张线上业务。
今年,捷信更是向ALDI2.0模式试点转型,部分网点商户直接办单,逐渐淡化驻点人员工作,让SA仅做辅助工作。
新流财经此前报道,捷信在2017年就已推出ALDI模式(捷信3C分期谋变),即通过培训商户店员来推广捷信分期业务,逐步减少前端销售人员数量和成本。
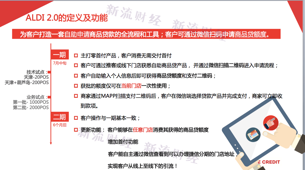
据一位区域经理提供的一份捷信ALDI2.0模式内部资料显示,ALDI2.0模式主打零首付信贷产品,类似虚拟信用卡,可通过支付二维码在线下商户消费,流程中突出客户“自助”申请贷款性质,比起最早的模式,最大程度的减少了线下人员的参与和辅助。




图片来源:捷信内部人士提供
多位捷信内部员工表示,6月开始,捷信业务模式将进行全国范围内的ALDI2.0模式调整。
今年,捷信部分城市网点商户直接办单,逐渐淡化驻点人员工作,让SA仅做辅助工作。据内部资料显示,目前捷信已经在张家口、南充、大同、呼伦贝尔、秦皇岛、佳木斯等60多个城市进行转型试点。
“试点城市做的很好,但是中介也喜欢。”某捷信销售透露,“反正现在中介和店员协商好,现在中介只用跟门店商户商量好就行,打通环节少,通过率高。”
种种迹象表明,捷信要在“2020战略”的最后一年完全突破线下转线上业务的口子。
但讽刺的是,捷信目前极力想“摆脱”的线下模式,却是此前为其缔造辉煌的汗马。
捷信自进入中国市场以来,很长一段时间都是通过一线人员线下地推的方式跑马圈地切入3C场景。
据了解,巅峰时期的捷信员工数量高达8万名。数量庞大的一线员工入驻了各大手机、3C门店卖场,为公司占取得大量的市场份额。这也是捷信常年占据消金综合实力榜首的首要原因。
不过随着近年线上消金业务不断发展,捷信这种线下为主的“重资产”模式弊端凸显,线下运营成本飙升,使得捷信开始走上的减员的道路。
数据显示,捷信的员工人数呈现逐年下降趋势。截至2019年6月30日,捷信拥有全职雇员约4.5万人。而到2019年9月30日,员工变成了4.3万人。
如果今年再将SA和DSM砍掉一半,那么员工数量将进一步减少。
一位职级为DSM的捷信员工坦言,“这有种有一定活跃客户了,要抛弃基层员工的感觉。”
新流财经就近期人员、业务模式调整等问题向捷信消费金融公关人士核实,截至发稿前,尚未得到回应。


雷达卡



京公网安备 11010802022788号







