日化是人们日常生活中重要的生活日用品之一。日化上游主要为原料和包装,其中原料包括表面活性剂、高岭土、硅油、脂肪醇、香精、酶制剂等;日化中游主要为日化生产,国内主要代表企业有上海家化、丸美股份、拉芳家化等;日化下游主要为销售渠道,分为线上渠道和线下渠道,其中线上渠道主要为京东、淘宝等线上平台,线下渠道则较多遍布全国的各大商场。
本文核心数据:日化相关上市企业财务数据
1、日化产业上市公司汇总
日化是人们日常生活中最主要的日化用品之一。目前,我国日化产业链上的上市公司较多,分布在各产业链环节。具体包括:
日化原料——表面活性剂上市公司:滨化股份(601678)、新化化工(603867)、美思德(603041)、赞宇科技(002637);
日化原料——乙二醇上市企业:新疆天业(600075)、华鲁恒升(600426);
日化原料——高岭土上市企业:龙岩高岭土(605086);日化原料——硅油上市企业:东岳硅材(300821)、新安股份(600596);
日化原料——香精上市企业:科思化学(300856)、华业香料(300886);
日化原料——酶制剂上市企业:蔚蓝生物(603739)、溢多利(300381);
日化原料——二氧化硅上市企业:龙星化工(002442);
日化包装上市企业:永新股份(002014)、紫江企业(600210)、合兴包装(002228)、山东药玻(600529);
中国日化生产上市企业:珀莱雅(603605)、丸美股份(603983)、水羊股份(300740)、上海家化(600315)、拉芳家化(603630)、名臣健康(002919)、益药盛业(002566)、哈三联(002900)、深大通(000038)、科思股份(300856)、华熙生物(688363)、南风化工(000737)、广州浪奇(000523)、两面针(600249)、云南白药(000538);
日化线下销售上市企业:中央商场(600280)、汉商集团(600774)、华联综超(600361)、徐家汇(002561)、王府井(600859);
日化线上销售上市企业:京东集团(JD.NASDAQ)、阿里巴巴(09988.HK)、丽人丽妆(605136)。
其中涉及日化生产的上市企业较多,其中化妆品生产代表企业为上海家化、丸美股份、拉芳家华、珀莱雅等;洗涤用品代表上市企业包括南风集团、广州浪奇等;口腔护理生产企业包括两面针、云南白药等。









2、日化行业上市公司业务布局对比
在日化行业上市企业中珀莱雅、丸美股份、水羊股份、上海家化、拉芳家化、名臣健康、两面针等企业日化业务占比较多,且业务覆盖范围较广。



3、日化行业上市公司日化业务业绩对比
目前,上海家化的日化业务营收较高,且毛利率在50%以上,属于我国日化行业的龙头企业,同时珀莱雅、水羊股份等企业的营收状态也较好,且毛利率较高。


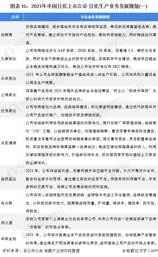
4、日化行业上市公司日化业务规划对比
2021年是我国疫后经济恢复的关键之年,我国各大日化企业在2020年的年报中,纷纷对自身企业2021年的发展做出了相应的 规划。具体的日化行业上市公司2021年发展规划如下:


更多数据请参考前瞻产业研究院发布的《中国日化行业竞争格局与市场需求预测分析报告》,同时前瞻产业研究院提供产业大数据、产业规划、产业申报、产业园区规划、产业招商引资、IPO募投可研、招股说明书撰写等解决方案。


雷达卡





京公网安备 11010802022788号







