7月20日,滁州市公共资源交通管理局发布关于印发《滁州市房屋建筑和市政基础设施工程施工招标评标办法导则》(下面简称《办法导则》)的通知。

之所以发布《办法导则》,是为了进一步规范滁州市相关招标投标活动。
《办法导则》中将评标办法分为4类,分别是经评审的最低投标价法、信价量化评估法、综合评估法、工程总承包(EPC)综合评估法。
1经评审的最低投标价法
评审因素:投标报价;
适用范围:土方类项目、技术简单的专业承包项目;
2信价量化评估法
评审因素:信用分、投标报价;分值设置(百分值)分别为5-10、90-95;
计算方法:
(1)信用分分值计算
详见参考
《关于滁州市房屋建筑与市政基础设施工程
招标信用分运用及联合体投标的指导意见》
👇
一、项目招标时应运用信用分,在百分制综合评估法中,信用分评标分值宜为5至10分,具体分值由招标人自主确定。
二、根据项目单项合同估算价,招标人应按照以下方法设置信用分评标得分满分值:
(一)单项合同估算价在1000万元以下的项目,投标人信用分达到40及以上的,得满分。
(二)单项合同估算价在1000万元(含本数,下同)至3000万元的项目,投标人信用分达到60及以上的,得满分。
(三)单项合同估算价在3000万元至6000万元的项目,投标人信用分达到80及以上的,得满分。
(四)单项合同估算价在6000万元至1亿元的项目,投标人信用分达到90及以上的,得满分。
(五)单项合同估算价在1亿元至1.5亿元的项目,投标人信用分达到100及以上的,得满分。
(六)单项合同估算价在1.5亿元及以上的项目,投标人信用分达到110及以上的,得满分。
三、投标人信用分每10分一档,每降低一档评标得分扣减0.5分;投标人信用分低于20的,该项不得分。
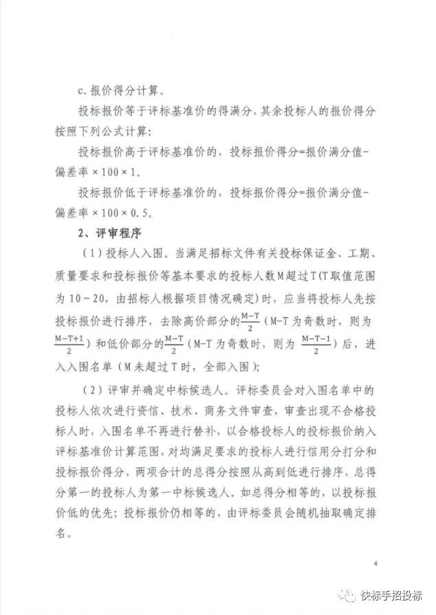
(2)投标报价分值计算
主要包括评标基准价确定、报价偏差率以及报价得分计算。

适用范围:合同估算价在1亿元以下的项目或者技术较为简单的通用项目。
3综合评估法
评审因素:业绩|奖项、施工组织设计、项目经理答辩、BIM等信息技术使用、信用分以及投标报价;分值设置(百分值)分别为0-10、5-10、0-5、0-5、5-10、60-90。
适用范围:合同估算价在1亿元以上或者技术较为复杂特殊的项目。
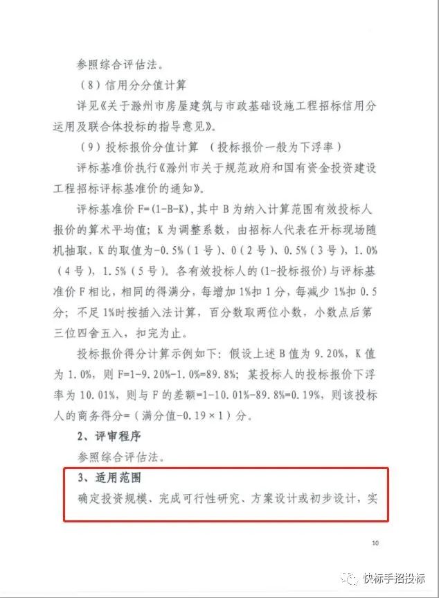
4工程总承包(EPC)综合评估法
评审因素:总承包方案、设计方案或深化设计方案、设计团队、施工组织设计、项目经理答辩、BIM等信息技术的应用、业绩|奖项、信用分以及投标报价;分值设置(百分值)分别为0-5、5-15、0-5、0-5、0-5、0-5、0-10、5-10、40-90。
适用范围:确定投资规模、完成可行性研究、方案设计或初步设计,实施限额设计的工程建设项目。
《办法导则》全部内容如下:











素材来源:滁州市公共资源交通管理局
(若有问题,请及时联系我们删改)


雷达卡


京公网安备 11010802022788号







