本文核心数据:床垫行业上市公司汇总、床垫行业上市公司业务情况、床垫行业上市公司注册地分布、床垫行业上市公司床垫营收占比、床垫行业上市公司床垫营业收入、床垫行业上市公司床垫毛利率、、床垫行业上市公司业务规划
1、床垫产业上市公司汇总
本文汇总了床垫制造产业链各环节上市公司,上游主要是橡胶供应和制造企业、钢丝制造加工企业和面料制造企业;下游主要为线下家居零售和酒店住宿服务。具体包括:
橡胶供应和制造企业:海南橡胶(601118)、中联橡胶(838665)、联佳股份(839920);
钢丝制造加工企业:恒星科技(002132)、福星股份(000926)、贵绳股份(600992)、法尔胜(000890)、银龙股份(603969)、赛轮轮胎(601058)、中钢天源(002057)、盛力达科技(01289)、东钢新材(872930)、冠名新材(836230);
面料制造企业:馨格股份(870531)、海盟实业(870412)、纳尼亚集团(08607)、天虹纺织(02678)、智纺国际控股(08521)、众望布艺(605003);
床垫制造企业:自然科技(834927)、伦嘉科技(838633)、丝里伯(835910)、中健国康(872256)、万昌家具(872626)、梦百合(603313.SH)、浙江自然(605080.SH)、麒盛科技(603610.SH)、 喜临门(603008.SH)、索菲亚(002572.SZ)、顾家家居(603816.SH)、倍轻松(688793)、美克家居(600337.SH)、敏华控股(01999.HK)、中源家居(603709)、申达股份(600626)、富信科技(688662)、南方汇通(000920)、星徽股份(300464)、富安娜(002327)、梦洁股份(002397)、爱慕股份(603511)。
床垫行业下游行业主要可分为线下家居零售和酒店住宿:线下家居零售:居然之家(000785)、红星美凯龙(01528)、富森美(002818);
酒店住宿:九华旅游(603199)、岭南控股(000524)、金陵饭店(601007)、首旅酒店(600258)、号百控股(600640)、海南高速(000886)、锦江酒店(600754/900934)、华天酒店(000428)、山水酒店(835714)、古井酒店(836004)、亚米酒店(873600)、聿舍酒店(873600)、远东酒店(00037)、大酒店(00045)、美丽华酒店(00071)、华住集团(01179)、大东海(000613)、金茂酒店(06139)、苏宁环球(000718)、百大集团(600865)、华邦健康(002004)、英力特(000635)、江特电机(002176)。



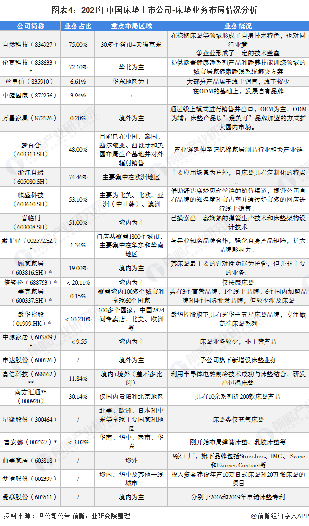
2、床垫产业-床垫制造上市公司业务布局对比
床垫上市企业主要业务区域较为分散于全球范围内,多数上市企业均布局国内,部分上市企业在全球范围内布局,其中有个别上市企业主打境外市场,例如梦百合和敏华控股。
值得一提的是,其中处于行业领先地位的龙头企业,其床垫业务占比均不超过60%,例如,梦百合和喜临门。

注:企业简称后带*的企业为其床垫业务无法完全剥离,带**的企业因其年报披露的原因仅到2019年,仅供参考,下同。
3、床垫产业-床垫制造上市公司床垫业务业绩对比
从床垫行业各上市企业的床垫业务营业收入来看,梦百合的床垫业务营业收入最高;梦百合不仅仅在床垫业务的营收占优势,其销量更是在各上市企业中一马当先。从毛利率来看,自然科技、中健国康和浙江自然的床垫业务毛利率较高。

4、床垫产业-床垫制造上市公司床垫业务规划对比
目前,床垫行业上市企业的业务布局规划主要可分为四大类:新床垫产品研发、其他业务线、销售渠道和区域布局。
新产品研发主要分为新功能性床垫的研发和智能床垫的研发,其代表性上市企业分别为伦嘉科技和万昌家具;其他业务线的布局规划主要几种在配套床品和其他软体家具;销售渠道趋于开设多渠道以谋求更高销售增长;从区域布局来看,中国床垫企业渐渐偏向于国际化布局发展。

以上数据来源于前瞻产业研究院《中国床垫行业市场需求预测与投资战略规划分析报告》,同时前瞻产业研究院还提供产业大数据、产业研究、产业链咨询、产业图谱、产业规划、园区规划、产业招商引资、IPO募投可研、招股说明书撰写等解决方案。


雷达卡





京公网安备 11010802022788号







