本文核心数据:ERP软件行业产业链、ERP软件行业全景图、ERP软件产业链企业产量情况
ERP软件产业产业链全景梳理:下游应用领域广
ERP软件产业链的上游包括通用软件的开发和相关硬件的制造,其中,软件开发主要包括从操作系统、数据库、中间件以及开发工具等,硬件设备主要为服务器、存储系统等;ERP软件产业链的中游主要包括ERP软件系统咨询、实施运维三大环节;ERP软件产业链的下游覆盖的行业涵盖各个领域,其中,主要以工业制造业为主。

在上游软件行业主要的参与企业包括信安世纪、普源信息、中国软件等,硬件参与企业有小米集团、方正科技等。中游的参与企业一般都涵盖了ERP软件系统的咨询、实施和运维板块,主要参与者有用友网络、金蝶国际、浪潮国际等。ERP软件产业链的下游的客户广泛分布在各个领域,通过ERP软件,客户能够实现对供应链的科学管理。

ERP软件产业产业链区域热力地图:企业分布较为分散
由于运营ERP软件的企业受地域条件影响较小,且下游客户分布较为广泛,我国ERP软件产业链企业分布未表现出明显的集群性,分布较为分散,其中,广东的企业数量较多。根据企查猫的数据,截至2021年,我国ERP软件相关企业共三千多家,其中,制造业的企业占绝大多数。

从产业链企业分布情况来看,北京、上海、广东等地代表性企业较多,同时,北京和广东分别拥有ERP软件行业的龙头企业用友网络和金蝶国际。

ERP软件产业代表性企业产能/产量情况
目前,布局了ERP软件的上市企业中,用友网络以ERP产品营收40.44亿元遥遥领先于其它企业。ERP软件产业产业链上的其它代表性企业产能/产量情况如下:

注:统计的企业为公布相关产能/产量数据的上市企业,未公布具体产能/产量数据的上市企业未纳入统计中。
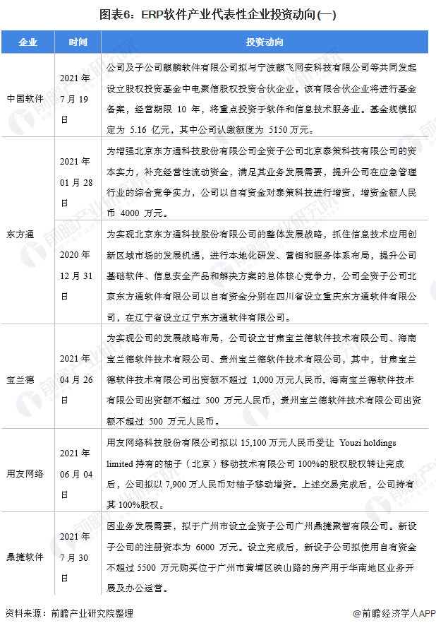
ERP软件产业代表性企业最新投资动向
2021年以来,ERP软件产业代表性企业的投资动向主要包括收购公司拓展业务、通过对子公司增资的方式投资ERP软件生产研发项目。ERP软件产业代表性企业最新投资动向如下:


以上数据参考前瞻产业研究院《中国ERP软件行业深度调研与投资战略规划分析报告》,同时前瞻产业研究院还提供产业大数据、产业研究、产业链咨询、产业图谱、产业规划、园区规划、产业招商引资、IPO募投可研、招股说明书撰写等解决方案。


雷达卡





京公网安备 11010802022788号







