智能家居设备行业主要上市公司:目前国内智能家居设备行业的上市公司主要有小米集团(1810.HK)、美的集团(000333)、海尔智能(600690)、阿里巴巴(9988.HK)、格力电器(000651)、长虹美菱(000521)等。
本文核心数据:政策历程、国家层面相关政策、省市层面相关政策
1、政策历程图
智能家居是物联网九大重点领域应用示范工程之一,诸多国家政策为智能家居设备行业发展提供了良好的政策环境。2010年国务院发布的《关于加快培育和发展战略性新兴产业的决定》中,将物联网作为国家首批加快培育的七个战略新兴产业,为智能家居行业发展提供机会。
2012年,智能家居首次写进五年规划,提出采用包括物联网在内的新技术改造升级传统产业,提高家居生活的智能化水平。
2017年国家质检总局和国家标准委发布的《物联网智能家居数据和设备编码》对中国智能家居市场进行了规范。此后,在物联网、5G、人工智能等相关政策的推动下,智能家居设备行业加速发展。

2、国家层面政策汇总及解读
——国家层面智能家居设备行业政策汇总
中国对智能家居设备行业的支持政策主要集中在物联网、人工智能、5G、节能等领域。自2010年以来,中国政府持续颁布相关支持、规划及规范政策以推动智能家居发展,政策为智能家居行业提供了良好的发展环境。但至今为止,中国尚未明确建立智能家居设备行业的标准体系,行业健康稳定发展还需要国家给予更多的指导和规范。



——“十四五”期间智能家居设备发展目标及方向
2021年4月6日,为加快发展数字家庭,提高居住品质,住房和城乡建设部等16部委联合印发《关于加快发展数字家庭 提高居住品质的指导意见》。
《意见》明确指出:到2022年底,数字家庭相关政策制度和标准基本健全,基础条件较好的省(区、市)至少有一个城市或市辖区开展数字家庭建设,基本形成可复制可推广的经验和生活服务模式。到2025年底,构建比较完备的数字家庭标准体系;新建全装修住宅和社区配套设施,全面具备通信连接能力,拥有必要的智能产品;既有住宅和社区配套设施,拥有一定的智能产品,数字化改造初见成效;初步形成房地产开发、产品研发生产、运营服务等有序发展的数字家庭产业生态;健康、教育、娱乐、医疗、健身、智慧广电及其他数字家庭生活服务系统较为完善。

同时,《意见》明确了以下三个方面的重点任务,是“十四五”期间我国智能家居设备行业的重点发展方向:

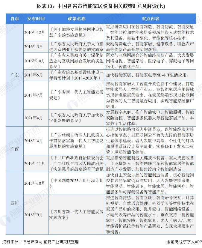
3、各省市层面的政策汇总及解读
——31省市智能家居设备行业政策汇总
在国家大力支持的背景下,国内各省市依托本地产业优势和资源优势,相继出台了一系列相关政策,当前全国31省市中,已有28个省市对智能家居设备行业采取了推动政策。在政策支撑下,国内智能家居设备行业、市场呈现出愈加积极的发展态势。








——31省市智能家居设备行业发展目标解读
“十四五”期间,我国各省市也提出了智能家居相关发展目标。其中,浙江提出到2025年,智能家居产业链年产值达到5000亿元,并建设具有全球影响力的智能厨电基地和智能卫浴基地;江苏提出要制定智能家居行业标准和服务规范,对于该地区智能家居设备市场的健康发展将产生重要作用;广东将智能家居的发展进一步上升至数字家庭。整体来看,智能家居设备行业在浙江省的发展目标最为明确。

以上数据参考前瞻产业研究院《中国智能家居设备行业市场前瞻与投资策略规划报告》,同时前瞻产业研究院还提供产业大数据、产业研究、产业链咨询、产业图谱、产业规划、园区规划、产业招商引资、IPO募投可研、招股说明书撰写等解决方案。


雷达卡





京公网安备 11010802022788号







