本文核心数据:塑料包装产业产业链、塑料包装产业产业链全景图、塑料包装生产企业分布热力地图
塑料包装产业产业链全景图:塑料包装制造制造为重要一环
塑料包装在我国已经有较长时间的发展历史,已经形成了较为成熟的产业链。塑料包装的产业链主要可以分为三大部分:
上游是塑料包装的原材料提供商,主要负责塑料包装原材料通用塑料和塑料助剂以及塑料加工专用设备的提供,企业多为塑料制品企业,行业主要为价格决定型;
中游为塑料包装制造环节,塑料包装产品主要可以分为硬包装和软包装,硬包装主要是指塑料桶、塑料瓶、塑料盖等塑性产品,软包装主要是指塑料软管、塑料袋等无定型产品;
塑料包装下游为塑料包装的应用行业,塑料包装在我国应用范围较广,主要应用行业包括饮料制造、食品制造、医药制造、日化产品制造和食用油制造等。

塑料包装产业链涉及多个行业和企业,上游的通用塑料行业代表企业有金发科技、沃特股份、国恩科技等,塑料助剂代表企业有瑞丰高材、利安隆、雅克科技、呈和科技、日科化学等;中游塑料包装制造重点企业有紫江企业、双星新材、双汇发展、通产丽星、宏裕包材、中粮包装、华源控股、永新股份、天成科技等。

塑料包装产业产业链区域热力地图:广东企业数量最多
从我国塑料包装制造企业区域分布来看,我国塑料包装制造企业主要分布在东部和南部沿海地区。其中,江苏省塑料包装制造企业数量最多。北方地区企业数量较少。

从代表性企业分布来看,广东、江苏、山东等地代表企业较多。如金发科技、沃特股份、雅克科技、双星新材等。

塑料包装产业代表性企业产销量情况
目前,在塑料包装制造行业紫江企业和永新股份塑料包装产品产量和销量处于领先位置。塑料包装产业产业链上的其他代表企业2020年产量情况如下:

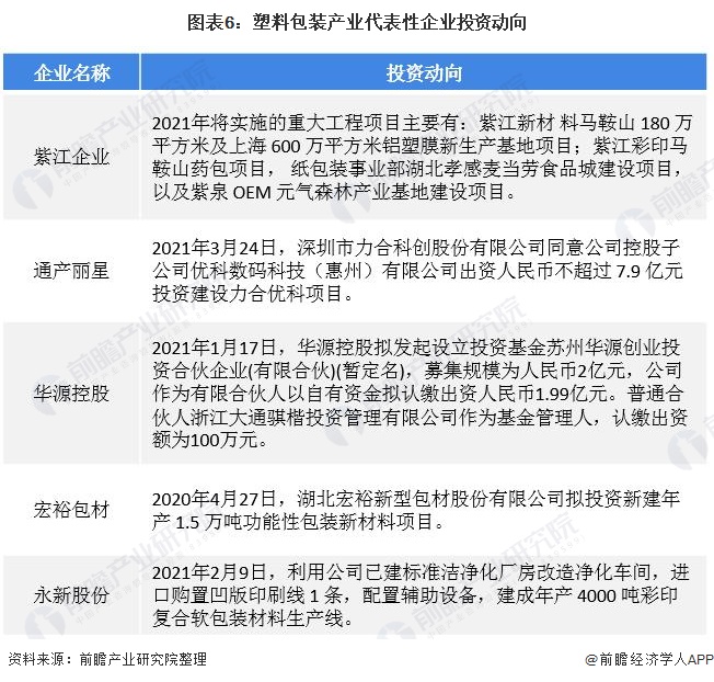
塑料包装产业代表性企业最新投资动向
2020年以来,塑料包装产业代表性企业的投资动向主要包括扩大生产线、对子公司增资的方式投资塑料包装项目。塑料包装产业代表性企业最新投资动向如下:

以上数据参考前瞻产业研究院《中国塑料包装行业产销需求与投资预测分析报告》,同时前瞻产业研究院还提供产业大数据、产业研究、产业链咨询、产业图谱、产业规划、园区规划、产业招商引资、IPO募投可研、招股说明书撰写等解决方案。


雷达卡





京公网安备 11010802022788号







