本文核心数据:超高频RFID读写器应用量、超高频RFID读写器市场规模
超高频RFID读写器优势明显
RFID读写器(Radio Frequency Identification的缩写)又称为“RFID阅读器”,即无线射频识别,通过射频识别信号自动识别目标对象并获取相关数据,无须人工干预,可识别高速运动物体并可同时识别多个RFID标签,操作快捷方便。读写器应用非常广泛,主要应用于身份识别、货物识别、安全认证和数据收录等方面,具备安全、准确、快速、扩展、兼容性强等特点。

超高频RFID读写器种类较多
目前,我国市面上的RFID读写器种类有桌面发卡器、分体式固定阅读器、一体式固定阅读器、移动式手持机和便捷式小型读写器,根据其特点和适用范围不同,其适用的行业也有所不同。其中,桌面发卡器、移动式手持机和便捷式小型读写器因其体积小、易便携的特点,适用于物流仓储等行业;一体式固定阅读器则适用于停车管理,智能制造等领域。

超高频RFID读写器应用量达到33万个
读写机具是RFID硬件的一部分,与标签相比,中国本土企业在读写机具的研发方得了较大的突破,在读写机具市场上占有一定地位。在中国移动支付、轨道交通等行业高速发展的推动下,读写机市场需求强劲,根据物联传媒的测算,2020年我国超高频RFID读写机应用量约为33万个,受疫情影响,同比下降6%,

2020年超高频RFID读写器市场规模为17亿元
根据读写器的使用量来计算市场规模,按照2020年读写机器均价5000元/台来测算,2020年我国读写机市场规模约为17亿元。

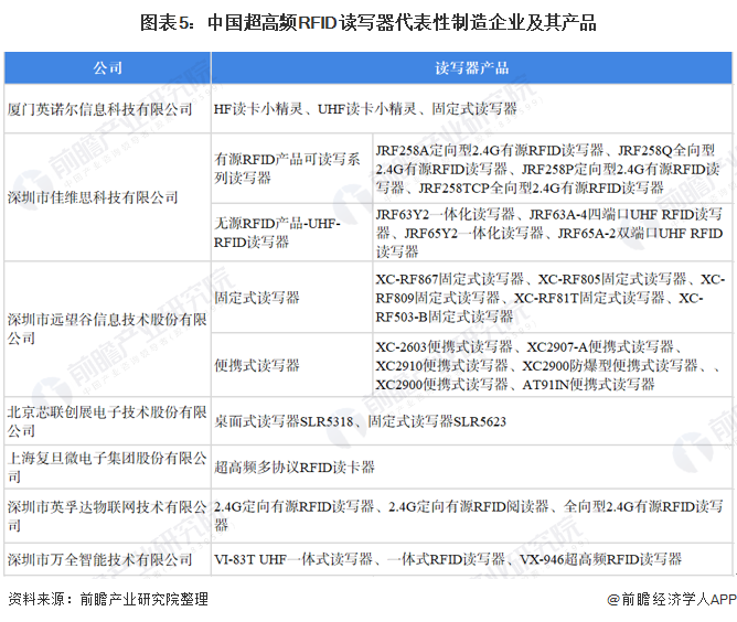
远望谷为超高频RFID读写器龙头制造企业
目前,行业内超高频RFID读写器代表性企业有厦门英诺尔信息科技有限公司、深圳市佳维思科技有限公司、深圳市远望谷信息技术股份有限公司、北京芯联创展电子技术股份有限公司、上海复旦微电子集团股份有限公司等。其中深圳市远望谷信息技术股份有限公司读写器产品线较全,种类较多,为我国超高频RFID读写器的龙头企业。

以上数据参考前瞻产业研究院《中国超高频RFID行业市场需求与投资规划分析报告》,同时前瞻产业研究院还提供产业大数据、产业研究、产业链咨询、产业图谱、产业规划、园区规划、产业招商引资、IPO募投可研、招股说明书撰写等解决方案。


雷达卡





京公网安备 11010802022788号







