本文核心数据:中国成品油行业国家政策、中国成品油行业省市政策
1、政策历程图
在我国的成品油流通环节,国家政策一直在探索最佳的解决方案。早期的成品油流通管理主要是由两大石油集团负责,随着我国进入世界贸易组织,为了符合世贸规定,我国出台了《成品油市场管理办法》,将成品油流通的审批权力收回政府部门。近十几年,国家经济快速发展,为了提高市场活力,国家政策开始逐步下放审批权力,直到2020年彻底废除《成品油市场管理办法》。

2、国家层面政策汇总及解读
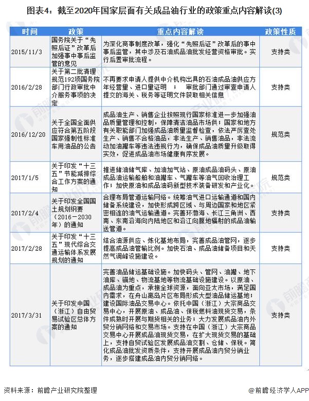
——国家层面成品油行业政策汇总
由于我国成品油的成产环节主要由国企控制,中国石油和中国石化两大集团全年产量占全国75%以上,且全国产能面临过剩问题。所以我国长久以来的政策主要针对成品油的质量提升、管网建设、油品运输、定价机制以及进出口贸易为主。





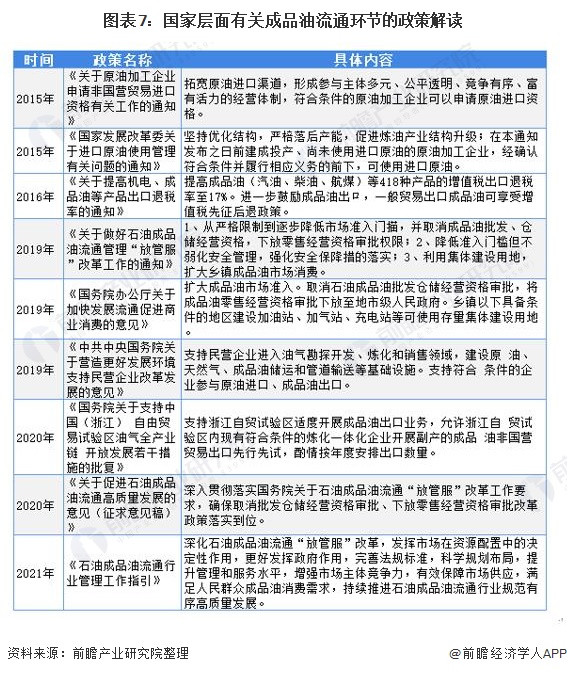
——成品油流通政策解读
由于成品油行业涉及国家能源安全,与国家经济命脉紧密相关,因而受到国家政府和部门的高度重视和管控。从“管”到“放”,为了刺激市场活力,我国的政策一直在变革当中。

——国家层面成品油行业发展目标解读
成品油作为原油炼化的主要产品,同时也是我国能源消费的重要组成,其上游和下游领域都将对行业产生重要影响。从我国“十四五”规划的发展方向看出,我国将会逐步减少对于化石能源的依赖,加快低碳、新型能源的建设。同时,为了保障能源安全,我国将继续大力发展油气勘探工作,完善油气的储运以及产销系统。

3、各省市层面的政策汇总及解读
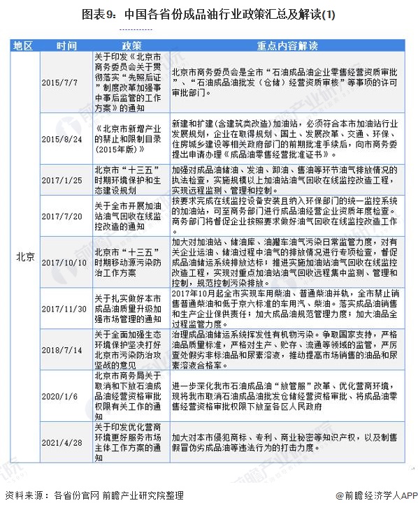
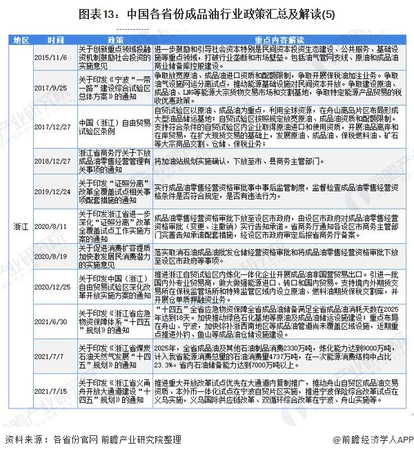
——31省市成品油行业政策汇总
我国的成品油行业各省政策主要依照国家政策为主,因地制宜实施。其中山东因为产能过剩严重,技术落后且产能小的地炼企业较多,所以政策主要以整合炼化产能,提升油品质量、保障成品油储运为主。而浙江作为经济先行试验集中地,在舟山、宁波等地区开展自由贸易试验区,所以政策主要以成品油的市场化探索为主,制定油品国际贸易与期货交易。





——31省市成品油行业发展目标解读
面对双碳战略目标,清洁能源替代的趋势已经愈发明显。因此,我国各省市对于成品油行业的“十四五”规划重点在于流通环节,对于加油站建设、民营资本参与批发与储运等进行规划。同时各省市要淘汰落后产能,重点推动炼化一体化,“重化轻油”的观念已经形成,并且探索成品油的进出口贸易和期货交易的新方向。

更多行业相关数据请参考前瞻产业研究院《中国成品油行业市场调研与投资预测分析报告》,同时前瞻产业研究院还提供产业大数据、产业研究、产业链咨询、产业图谱、产业规划、园区规划、产业招商引资、IPO募投可研、招股说明书撰写等解决方案。


雷达卡





京公网安备 11010802022788号







