改革开放催生了我国资产评估行业,如何合理评估国有资产价值是中国资产评估业务的开端,服务国有企业改革是中国资产评估行业的核心业务,产权市场的形成促进了资产评估行业的发展,金融市场货币的建立令中国资产评估行业发展跃升一个新台阶。由于中国资产评估产业与国有化资产分布、改革进程息息相关,故产业区域性特征明显,东部地区相应的评估收入业务较多,行业发展较快,而中部和西地区由于经济相对滞后,整体资产评估行业发展较为缓慢。
资产评估产业主要公司:北京中企华资产评估有限责任公司、中联资产评估集团有限公司、北京天健兴业资产评估有限公司、北京仁达房地产土地资产评估有限公司、北京北方亚事资产评估有限责任公司、银信资产评估有限公司、江苏华信资产评估有限公司、上海东洲资产评估有限公司、国众联资产评估土地房地产估价有限公司、重庆华康资产评估土地房地产估价有限责任公司
本文核心数据:中国资产评估企业经营业务收入、中国资产评估行业企业分布数据
行业定义:动态性、市场化活动
资产评估是资产价值形态的评估,指专门的机构或专门评估人员,遵循法定或公允的标准和程序,运用科学的方法,以货币作为计算权益的统一尺度,对在一定时点上的资产进行评定估算的行为。资产评估就是对资产重新估价的过程,是一种动态性、市场化活动,具有不确定性的特点,其评定价格是一种模拟价格。

行业发展现状
1、供给:行业供给整体呈现高速增长态势
——中国资产评估行业参与企业数量呈爆发式增长
2015-2019年,中国资产评估机构规模逐渐扩大,并且在近年迎来较大规模的爆发。2018年我国资产评估机构达到4272个,增长速率达到近20%。中国资产评估协会发布数据,截至2019年12月31日,全国共有资产评估机构(含分支机构)4800个,2020年该数值进一步增长至5455个左右。

注:2015-2019年数据为中国资产评估协会的数据,2020年数据为前瞻根据机构统计数据测算所得。
——中国资产评估师数量:呈现高速增长趋势
中国资产评估行业供给较为充足,并且行业内部仍在快速发展。截止至2019年共有4800家资产评估企业,前瞻测算2020年约有5455家资产评估企业。中国评估企业整体供给逐渐扩大。中国资产评估师人数近年也呈现高速增长趋势,2014-2020年资产评估师人数由33578人增长至40625人。

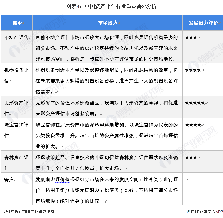
2、需求:不动产评估需求仍然是最为主要的需求
伴随着信息技术、政策、规范等因素的刺激,中国资产评估行业在近年迅猛发展。前瞻根据评估标的进行划分,分析得出中国资产评估行业需求的重要增长点,分别是不动产评估、机器设备评估、无形资产评估、珠宝首饰评估、森林资产评估。
目前,不动产评估需求仍然是最为主要的需求,在未来不动产评估的需求也将保持其大比重的态势。从目前需求增长的情况来看,机器设备、无形资产、珠宝首饰评估的需求增长速率要大于不动产评估的需求增长。其中,机器设备评估所占比重较大。在将来的市场需求增长情况上,无形资产评估将成为资产评估行业重要的业绩增长点。森林资产评估伴随着政策、各项规划、技术的发展,也将呈现稳定增长的需求态势。

行业发展前景:咨询业务有望进一步增长
根据中国资产评估协会《“十四五”时期资产评估行业发展规划(征求意见稿)》(下称《意见》)发布数据,未来中国资产评估行业评估业务仍占主导地位,但未来重要增长点在于咨询业务,特别是服务财政中心工作局面打开之后,咨询业务收入有望快速增长。

结合《意见》给出基本目标,前瞻对中国资产评估行业的发展趋势预判如下:

更多行业相关数据请参考前瞻产业研究院《中国资产评估行业发展前景与投资战略规划分析报告》,同时前瞻产业研究院还提供产业大数据、产业研究、产业链咨询、产业图谱、产业规划、园区规划、产业招商引资、IPO募投可研、IPO业务与技术撰写、IPO工作底稿咨询等解决方案。


雷达卡




京公网安备 11010802022788号







