本文核心数据:国家电网业务覆盖区域、国家电网售电量、国家电网营业收入、国家电网输电线路长度
1、中国智能电网行业龙头企业全方位对比
在我国电力网路领域,国家电网与南方电网是当之无愧的龙头企业,垄断着我国电网行业链中变电、输电、配电等过程。

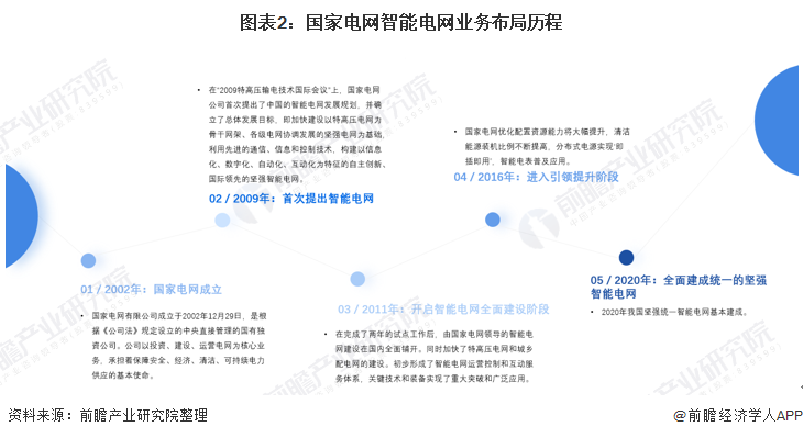
2、国家电网:智能电网业务布局历程
在2009年的特高压输电技术国际会议上,国家电网公司首次提出了建设中国统一坚强智能电网的计划,并于同年开始进行试点,2012年开始,我国的智能电网进入全面建设阶段。
2020年末,我国坚强智能电网基本建成,技术和装备达到了国际先进水平。同时,电网优化配置资源能力大幅提升,清洁能源装机比例达到35%,分布式电源实现“即插即用”,智能电表普及应用。

3、国家电网:智能电网业务布局及运营现状
——业务覆盖区域:经营区域覆盖88%的国土面积
国家电网的经营区域覆盖过26个省(自治区、直辖市),供电范围占国土面积的88%,供电人口超过11亿。全国范围内,除了广东省、广西省、云南省、贵州省和海南省五个省份及港澳地区属于南方电网负责运营外,其余地区均属于国家电网的业务覆盖范围。

——城网供电可靠率:逐步逼近100%
随着我国智能电网建设的逐步完成,电网整体具备了信息双向传递的能力,国家电网借此能够实现电网系统发、输、变、用等全环节、全线路故障的提早发现、提早抢修,随之带来就是我国城网供电可考虑的逐年提升,2020年,我国城网供电可考虑首次达到99.97%。

——输电线路长度:首次突破110万千米
近年来,国家电网一直维持输电线路的建设,输电线路总里程一尺保持增长态势。2020年末,国家电网输电线路总里程为114.2万千米,较2019年增长5.2万千米。

4、国家电网:智能电网业务经营业绩
——售电量:电能需求逐年升高
随着我国经济的发展,国民用电量也随之“水涨船高”,2020年全年,国家电网售电量为45783亿千瓦时,较2019年增加了1247亿千瓦时。

——营业收入:持续稳定增长
近年来,国家电网的营业收入保持稳定增长趋势,但是营收增速有所下降。2020年,国家电网公司全年营业收入26600.3亿元,同比增长0.3%。

——净利润:受2020年疫情影响,滑坡严重
由于2020年初突发的新冠肺炎疫情的影响,我国第一第二季度时几乎全面停工停产,从而导致用电量大幅度下滑,截至2020年末,我国的用电水平才恢复至2019年末的用电水平。因此,国家电网的净利润在2020年时下滑较为严重,2020年国家电网的净利润为591亿元,同比下滑23.63%。

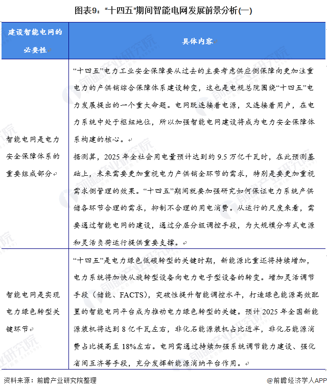
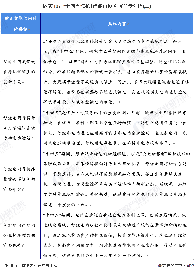
5、国家电网:智能电网发展规划
根据国家电网智能化规划报告,智能电网投资重点在用电、配电、变电及通信环节,主要为提升电网自动化、信息化、互动化水平,强化资源配置能力、改善安全稳定运行水平、适应清洁能源发展与并网等。智能电网就是能源(电力)的信息物理系统,未来五年间年均智能化投资额在500-700亿元之间。




雷达卡




京公网安备 11010802022788号







