本文核心数据:全球主要半导体材料的渗透率、全球氮化镓器件市场规模等
全球氮化镓行业处于起步阶段
氮化镓是一种无机物,化学式GaN,是氮和镓的化合物,是一种直接能隙(direct bandgap)的半导体,自1990年起常用在发光二极管中。氮化镓的能隙很宽,为3.4电子伏特,可以用在高功率、高速的光电元件中,例如氮化镓可以用在紫光的激光二极管。氮化镓等第三代半导体材料对于国家的新能源汽车产业、5G通信产业、消费电子产业等诸多产业发展有着重要的影响。2020年发达国家均不约而同将半导体技术和产业上升到安全战略层面,考虑以国家级力量进行技术研发、产业链发展、原材料、生产制造等,多维度、全方位的部署抢占制高点。
氮化镓半导体能够承受比硅半导体更强的电流和更高的电压。这些优势导致了在下一代功率半导体器件中使用的氮化镓的密集研发,用于车辆和其他用途。但是从材料的渗透率来看,根据Yole及中国电子技术标准化研究院统计数据,当前半导体材料中,硅Si的渗透率仍然最高并占据绝对重要地位,2020年Si的渗透率约为97.85%,氮化镓GaN的渗透率仅为0.17%,处于起步阶段。但从未来发展趋势来看,氮化镓的渗透率将会持续上升。

氮化镓市场规模快速增长
氮化镓长期以来生产LED和RF组件中使用,但目前正向着主流接受在越来越多的功率开关和转换应用。在这里,基于GaN的IC可以满足提高系统性能和效率、节省空间和在更高温度下可靠运行的需求。从全球氮化镓(GaN)市场规模变化来看,根据Market and Market的数据统计,2018-2020年全球氮化镓器件市场规模逐渐扩大,2020年全球氮化镓器件市场规模达到了184亿美元,同比增长28.67%。

光电氮化镓器件为主要产品类型
目前全球氮化镓器件的主要分类为光电氮化镓器件、射频氮化镓器件和功率氮化镓器件。从细分市场的角度来看,全球光电氮化镓器件的市场应用程度最高,占比达到65.22%;其次是射频氮化镓器件,市场占比约为29.89%;而功率氮化镓器件的市场规模则占比最小,仅为4.89%。

行业具备良好技术和市场前景
——全球国家开启氮化镓研究浪潮
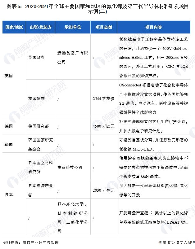
在技术发展前景方面,未来,氮化镓半导体仍将是全球主要国家的科技攻关重点方向。2020-2021年期间,全球国家已经开展了氮化镓等第三代半导体材料研发和生产项目,例如英国政府正支持Compound Semiconductor Centre和Newport Wafer Fab(新港晶圆厂)开发一种200mm氮化镓功率晶体管代工工艺,因此预计未来全球氮化镓行业将迎来一段技术快速发展期。


——下游需求持续促进市场扩大
在市场前景方面,氮化镓是研制微电子器件、光电子器件的新型半导体材料,在光电子、激光器、高温大功率器件和高频微波器件应用方面有着广阔的前景。随着各个国家对第三代半导体材料的重视,氮化镓半导体材料市场发展迅速。参考Market and Market 、Yole等机构的增长幅度测算,预计到2026年全球氮化镓元件市场规模将增长到423亿美元,年均复合增长率约为13.5%。



雷达卡




京公网安备 11010802022788号







