本文核心数据:建设规模、分布区域、运营效益、发展趋势
科技工业园区包括高新技术开发区、经济技术开发区、特色工业园区等
科技工业园区泛指以科研机构和大学为依托,集中进行高技术、新技术研究、开发和生产的新兴产业区域,其主要功能有孵化创业、研发创新、产业生产、总部经济、居住等,对应于主要功能科技园区内存在孵化器、研发中心、标准厂房、总部基地、公寓等多种物业形态。随着社会经济发展,科技园区的功能将继续扩展和延伸,物业形态不断创新发展。
科技工业园区包括高新技术开发区、经济技术开发区、特色工业园区、自主创新示范区、大学科技园、科技城等发展类型。

科技工业园区建设规模不断扩大
20世纪80年代起,我国开始建立各类国家级开发区,包括经济技术开发区、高新技术开发区等。2003年,由于经济相对过热,各地出现了大量不顾实际条件、盲目设立的各类开发区,因此国务院办公厅下发了《关于暂停审批各类开发区的紧急通知》,省级开发区升级工作自此暂缓。2003年-2008年,各类国家级开发区数量基本保持稳定。
从2010年开始,我国积极推进国家级开发区升级工作,各地方政府也高度关注国家级开发区的审批动向,当年新增国家级经济技术开发区58家、国家级高新技术开发区26家,是自设立国家级开发区以来新增数量最多的一年。在国家级开发区的带动下,各地方政府也在积极推动省市级开发区的建设,我国开发区正在经历新一轮的扩容发展。近几年,国家级经济技术开发区与国家高新技术产业开发区总数基本保持稳定。截至2021年末,国家高新技术产业开发区总数达168家。截至2020年末,国家级经济技术开发区的数量为217个。初步统计,截至2021年末,国家级经济技术开发区的数量为230个。

注:除高新技术开发区和经济技术开发区以外,其它类型科技工业园则未有详细公开统计资料,因此以高新技术开发区与经济技术开发区为代表分析我国科技工业园发展情况。
科技工业园区主要分布于东部沿海地带
从我国高新技术开发区与经济技术开发区区域分布来看,主要有三个特点:①从三大地带看,高新技术产业开发区大部分集中于东部沿海地带,主要包括广东、辽宁、山东、福建、浙江、江苏等地;②从城市规模来看,高新技术产业开发区与经济技术开发区大多集中于特大城市;③从所在城市的开放程度看,厦门、汕头、珠海、深圳等经济特区设立了高新技术产业开发区或经济技术开发区,14个沿海开放城市中多数都已设立开发区。
受益于国家新一轮的西部大开发战略,中西部地区开发区发展迅速。受益于政策、成本以及发展潜力,中西部地区开发区投资以及开发规模增速远远超过东部地区。
截至2022年1月20日,江苏省、广东省和山东省国家级高新技术开发区的数量最多,江苏省国家级高新技术开发区数量最多,江苏、广东和山东三省的国家级高新技术开发区数量合计占国家级高新技术开发区数量总和的比重为26.19%。

截至2022年1月20日,江苏省、浙江省和山东省国家级经济技术开发区的数量最多,其国家级经济技术开发区数量分别达到了27家、22家和16家,数量合计占国家级经济技术开发区数量总和的比重为28.26%。

科技工业园区运营效益持续提升
随着全国高新技术开发区与经济技术开发区数量的不断增加,区内经济总量不断扩大。2017-2020年,国家级高新区运营效益实现连续提升,至2020年,国家级高新技术开发区营业总收入达到41.8万亿元,同比增长8.29%。2021年1-9月份,169家国家高新区实现营业收入33.9万亿元,同比增长20.3%;国家高新区企业营业收入利润率7.9%,较上年同期提高0.9个百分点。
2020年,全国217家国家级经开区地区生产总值11.6万亿元,同比增长6.4%,增幅高于同期全国平均水平(2.3%)4.1个百分点,占同期国内生产总值比重为11.5%。地区生产总值、第三产业增加值、财政收入、税收收入实际使用外资和外商投资企业再投资同比均保持增长(6.4%、10.9%、2.8%、2.3%、17.5%)。西部地区国家级经济技术开发区的地区生产总值、第三产业增加值、财政收入、税收收入同比增幅较大。初步统计,2021年,全国国家级经开区地区生产总值达12.3亿元。

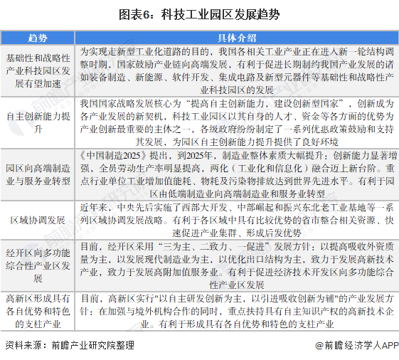
科技工业园区高端化、多功能化、特色化发展
在工业产业进入新一轮结构调整时期,国家鼓励产业链向高端发展,基础性和战略性产业科技园区发展有望加速;随着自主创新能力的提升,园区纷纷向高端制造业与服务业转型;在区域分布方面,区域协调发展战略有利于各区域中具有比较优势的省市整合相关资源,快速促进产业集群,形成后发优势。此外,经开区、高新区分别呈现向多功能综合性产业区发展、形成具有各自优势和特色的支柱产业的发展趋势。

以上数据参考前瞻产业研究院《中国工业园区建设与运营市场前瞻及转型升级对策分析报告》,同时前瞻产业研究院还提供产业大数据、产业研究、政策研究、产业链咨询、产业图谱、产业规划、园区规划、产业招商引资、IPO募投可研、IPO业务与技术撰写、IPO工作底稿咨询等解决方案。


雷达卡




京公网安备 11010802022788号







