本文核心内容:通信产业政策历程、国家层面通信行业政策、31省市通信行业政策、31省市通信行业发展目标。
1、政策历程图
通信产业在促进社会经济可持续发展方面发挥了重要作用,根据我国国民经济“八五”计划至“十四五”规划,国家对通信行业的支持政策经历了从“适当发展”到“提高服务水平和确保信息安全”再到“积极推进发展”的变化。
“九五”计划(1996-2000年)至“十五”计划(2001-2005年)时期,国家层面提倡:适当、适度发展通信行业;从“十一五”规划开始,规划明确了要提升信息服务质量,确保信息安全;“十二五”至“十三五”期间,规划明确了要加快宽带网络和信息服务普及延伸提速降费取得实效,信息通信业支撑经济社会发展的能力全面提升等要求。到“十四五”时期,根据《“十四五”信息通信行业发展规划》,智能绿色、安全可靠的网络强国建设成为“十四五”时期的重要任务。

2、国家层面政策汇总及解读
——国家层面通信行业政策汇总
近年来,国务院、国家发改委、工信部等多部门都陆续印发了支持、规范通信行业的发展政策,内容涉及5G网络建设、终端IPv6升级改造、“双千兆”网络基础设施、工业互联网建设等内容:



——通信行业重点政策解读
2021年11月,工信部发布了《工业和信息化部关于印发“十四五”信息通信行业发展规划的通知》,《规划》包括四部分内容,即发展基础及面临形势、总体思路和发展目标、发展重点、保障措施,围绕五个方面提出了26项发展重点和21项重点工程:


——国家层面通信行业发展目标解读
工信部数据显示,截至2020年末,我国信息通信行业收入20.64万亿元,电信业务总量(2019年不变单价)为1.5万亿元。根据《“十四五”信息通信行业发展规划》,至2025年,我国信息通信行业收入达到4.3万亿元,电信业务总量达3.7万亿元;每万人拥有 5G 基站数有5个/万人显著提升至26个/万人;5G 用户普及率由15%大幅提升至56%。

注:注:①〔〕内为5年累计变化数;②带*的为连续5年累计值;③5G用户为5G终端连接数。

注:注:①〔〕内为5年累计变化数;②带*的为连续5年累计值;③5G用户为5G终端连接数。
3、各省市层面的政策汇总及解读
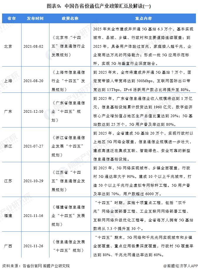
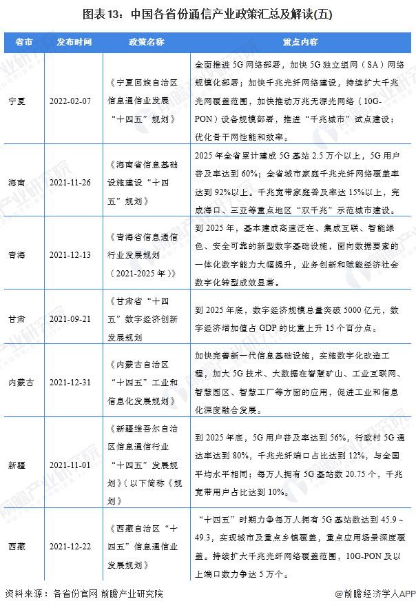
——31省市通信行业政策汇总
目前,我国东南沿海省份的通信产业发展较为迅速,根据《“十四五”信息通信行业发展规划的通知》,“十四五”时期。我国将力争建成全球规模最大的5G独立组网网络,力争每万人拥有5G基站数达到26个,实现城市和乡镇全面覆盖、行政村基本覆盖、重点应用场景深度覆盖等。截至2022年2月,全国31个省、自治区和直辖市均发布了“十四五”时期和至2025年末的通信行业发展规划,重点内容设计5G基站数量、每万人拥有5G基站数量、5G用户普及率、信息通信业收入规模等内容:





——31省市通信行业发展目标解读
“十四五”期间,我国主要省份都提出了通信产业的发展目标。其中,北京、上海、广东、江苏等重点省市均提出了至2025年末的5G基站数量、5G用户普及率等目标;此外,甘肃、宁夏、青海等省份虽未公布具体的数据指标,但也提出了通信业的建设目标或规划:



雷达卡





京公网安备 11010802022788号







