行业内主要企业:启明星辰(002439)、绿盟科技(300369)、蓝盾股份(300297)、浪潮信息(000977)、北信源(300352)等
本文核心数据:中国工业信息安全行业发展历程、中国工业信息安全行业竞争格局
行业概况
1、定义
工业信息安全是工业领域信息安全的总称。工业信息安全的本质是确保完成工业生产任务的流程不被篡改或破坏,实现正常的生产过程、完成既定的生产目标,且生产执行过程的要素流动不被监控或盗取;工业信息安全防护的目标是工业企业生产所需的通信网络和互联网服务不中断,工业生产设备、控制系统、信息系统可靠正常运行,贯穿其中的数据不因偶然的或者恶意的原因遭受破坏、更改、泄露,工业生产和业务的连续性得到保障。

2、产业链剖析
工业信息安全产业链的上游主要是一些硬件设备厂商和基础软件开发企业;产业链中游为安全集成服务提供商,包括信息安全硬件设备提供商、信息安全服务提供商和信息安全软件产品提供商;产业链下游主要为电力、烟草、轨道交通、冶金、石油石化、钢铁、煤炭、先进制造、燃气等对信息保护要求苛刻的企业。


行业发展历程:正在系统化推进工业信息安全工作
经过长期努力,我国工业信息安全工作取得积极成效,通过不断加强政策标准设计、健全管理机制、开展检查评估、提升技术保障能力、强化人才培养等一系列措施,逐步建立完善的工业信息安全保障体系,2016每年至今,我国正系统推进我国工业信息安全工作。

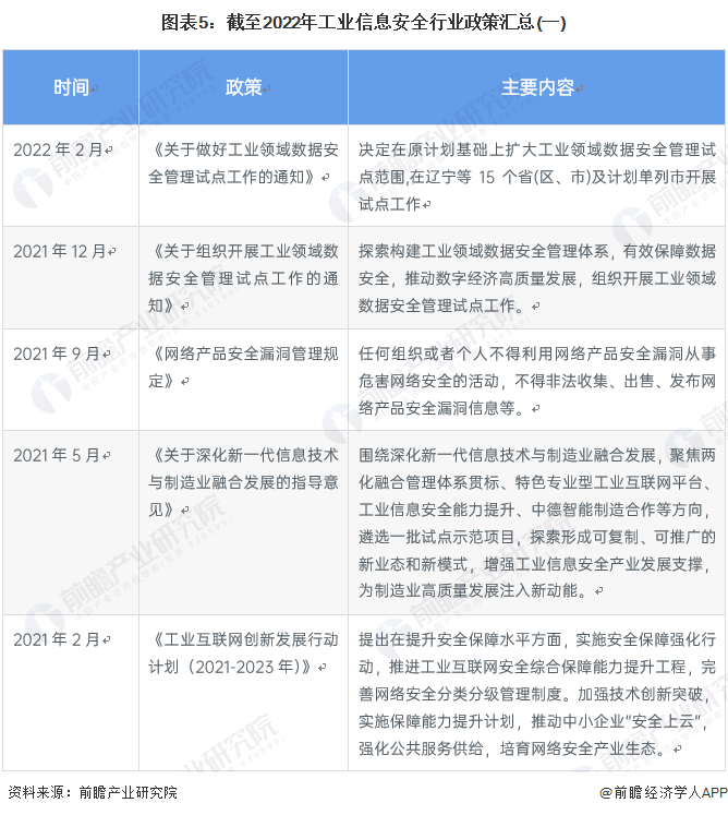
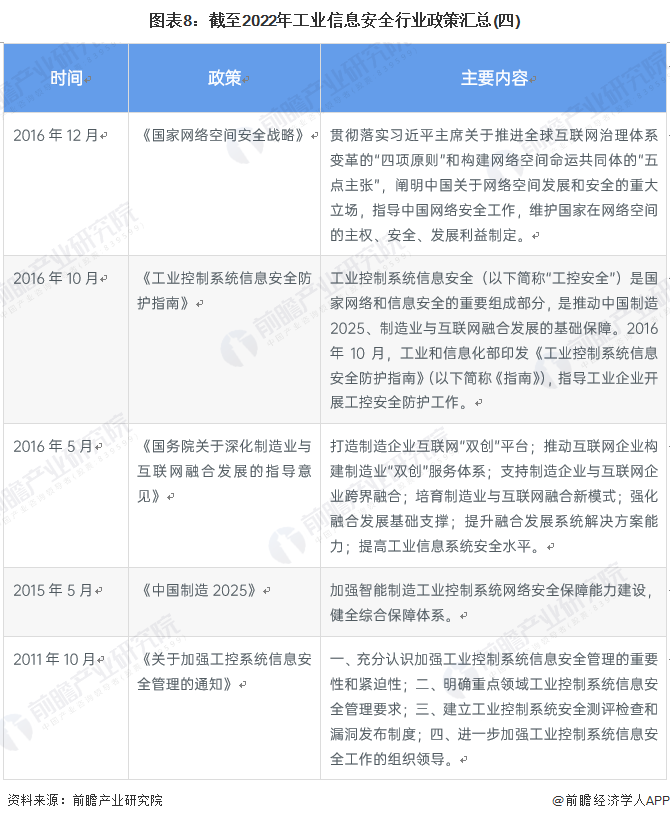
行业政策背景:政策愈发重视
我国工业信息安全行业相关政策汇总如下:




行业发展现状
1、工业信息安全产业主要包括产品与服务
工业信息安全产品结构主要分为防护和管理两大类。从技术防护的角度,工业信息安全防护类产品主要包括边界安全产品、终端安全产品及监测审计类产品。其中,边界安全产品以工业防火墙和网络隔离设备为代表,主要用于保护工业网络边界并提供区域隔离;终端安全产品涵盖了能够在工业信息安全环境下,防护所有终端设备的安全产品,如防病毒软件、应用白名单、端口设备控制、主要加固等;监测审计类产品主要用于监控和评估工业控制系统的完整性,典型产品包括终端入侵检测、网络入侵检测和工业安全审计等。
与传统计算机网络安全相比,工业信息安全在保障对象、安全需求、网络和设备环境、通信协议等方面具有特殊性。识别工业企业信息系统存在的风险与安全隐患,并对应实施相应的安全技术与管理保障策略是确保工业信息安全的重要手段。

2、在案工业信息安全漏洞数量稳步增长
随着信息技术的不断发展,工业信息面对的外部信息环境也日趋复杂。根据国家信息安全漏洞库CNNVD的数据,近年来,我国在案工业信息安全漏洞数量不断增多,截至2021年末,我国工业信息安全漏洞数量超过了20000个。

3、工业信息安全风险涉及下游行业多样
根据国家工业信息安全发展研究中心的数据,工业信息安全下涉行业包括了制造业、能源、水利、交通、市政等多个行业。2021年,工业信息安全风险最高的是制造业,在国家工业信息安全发展研究中心的抽样研判中数量占比25%。

4、工业信息安全市场规模接近170亿元
根据《中国工业信息安全产业发展白皮书(2020-2021)》的数据,2021年我国工业信息安全行业在政策加持、技术创新、需求升级等多因素综合驱动下继续保持高景气度,市场规模达到了167.01亿元,同比增长31.83%。

行业竞争格局
1、区域竞争:
——东南部等省份工业信息安全风险较大
从地域分布来看,我国东部及南部沿海地区,以及中部的湖北、重庆、陕西等省市面临的工业信息安全风险较大,安全水平地域全国平均水平。
而北京、上海、广东等地,由于政治、经济带来的特殊性,往往成为了受攻击的重点目标,安全威胁相对突出。

——全国共15个省市进行工业信息安全管理试点
根据工信部发布的《关于做好工业领域数据安全管理试点工作的通知》,工信部结合当前国家数据安全工作的形势和任务,经研究,决定在原计划基础上扩大工业领域数据安全管理试点范围,在辽宁等15个省(区、市)及计划单列市开展试点工作。

2、企业竞争:
——企业数量不断增多
根据《中国工业信息安全产业发展白皮书》的数据,截至2020年末,国内记录在案的下设工业信息安全业务的企业共有318家,较2017新增180家。
根据前瞻的初步统计,截至2021年末,我国记录在案的下设工业信息安全业务的企业数量将超过450家。

注:预计于2022年12月发布2021年数据
——传统信息安全背景的厂商数量最多
在国内涉及工业信息安全业务的企业中,根据业务发展背景可以分为自动化背景厂商、传统信息安全背景厂商、IT系统集成商以及专注工业信息安全的厂商四大类。其中,传统信息安全背景厂商的数量最多,2020年该类工业信息安全企业的数量占比达到了56%。

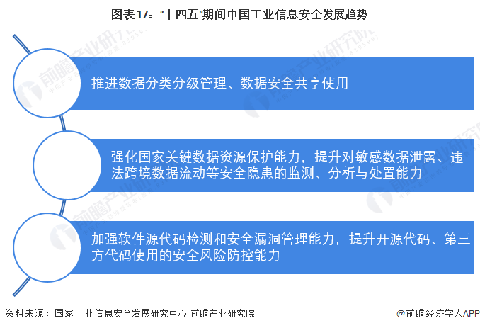
行业发展前景及趋势
工业控制系统安全是国家关键信息基础设施安全的重要组成部分。在工业互联网、“中国制造2025”、“工业4.0”等趋势驱动下,随着云计算、物联网、大数据技术的成熟,信息化与工业化进行了深度融合,在拓展了工业控制系统发展空间的同时,也带来了工业控制系统网络安全问题。工业信息安全行业的发展趋势总结为以下几点。



雷达卡




京公网安备 11010802022788号







