行业主要上市企业:京沪高铁(601816.SH)、广深铁路(601333.SH)、铁龙物流(600125.SH)、大秦铁路(601006.SH)、中铁特货(001213.SZ)、西部创业(000557.SZ)、绿能慧充(600212.SH)等
本文核心数据:铁路行业上市公司业务布局、铁路行业上市公司业务业绩对比、铁路行业上市公司铁路业务规划对比。
铁路行业上市公司汇总
铁路产业链涉及范围庞大,国内铁路行业相关的上市公司数量较多,分布在各产业链环节。本文汇总的铁路产业链各环节主要上市公司,包括铁路项目前期勘察,铁路设计,工程建设,铁路车辆、机械、电气、通信等设备制造,铁路运输服务,铁路养护。
其中,涉及铁路装备制造业务的上市公司主要有中国中车、铁建重工、铁建装备、金鹰重工、中铁工业、晋西车轴、华铁股份、铁科轨道、辉煌科技、鼎汉技术、世纪瑞尔、远望谷、中国通号、凯发电气、森源电气、工大高科、时代电气、思维列控18家企业。

注:☆代表半星,★代表一星,满分为五星,下同。

2022年中国铁路行业上市公司基本信息及营收表现汇总如下:


从我国铁路行业产业链企业区域分布来看,铁路行业企业主要分布在以山东省、河北省、辽宁省、山西省和内蒙古自治区为代表的环渤海地区,以及以江苏省、广东省为主的东南沿海地区;同时,四川省、河南省和新疆维吾尔自治区等地也有数量较多的铁路行业企业分布。

从中国铁路行业竞争者区域分布情况来看,我国铁路行业上市企业主要集中在北京市,区域内拥有京沪高铁、神州高铁、中国交建、中国铁建、中国通号、中国中车、中国中铁、中铁工业、中铁特货等诸多实力强劲的铁路行业上市企业,产业链覆盖广泛且企业竞争实力较强;除此之外,广东省、河南省、山西省和湖南省等地也有较多铁路行业竞争者分布,如时代电气、广深铁路等。

铁路行业上市公司业务布局对比
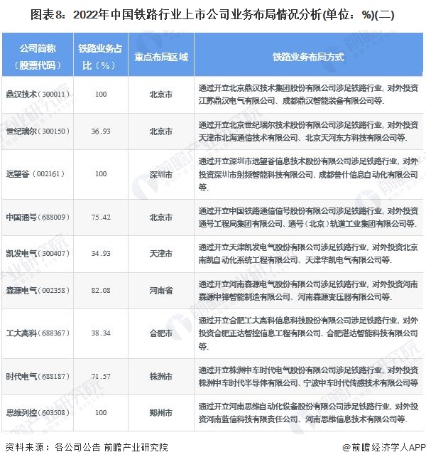
铁路行业上游及下游上市公司中,中国铁建、中国中铁、中国交建和中国中车等公司的铁路业务布局最广,业务遍布全国各地。其他公司则基本通过开设方式或投资(全资或部分出资)铁路行业产业链相关公司,参与铁路相关业务的经营。


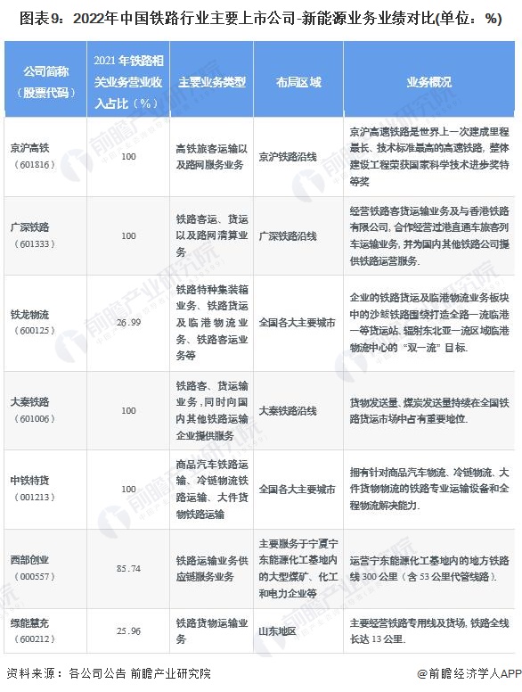
在铁路产业链中游——铁路运输服务环节的上市公司中,京沪高铁、广深铁路、大秦铁路、中铁特货均专注于铁路相关业务,企业技术和服务的专业性较强;在具体业务布局方面,大部分企业的铁路业务均涉及铁路货运服务,其中京沪高铁、广深铁路等业务类型覆盖客运、货运以及其他铁路相关服务,企业抗单一市场波动的风险较强。

从铁路运输行业上市公司的铁路业务营收规模来看,大秦铁路的领先优势明显,2021年铁路业务营收规模接近800亿元;从铁路业务毛利率来看,西部创业、京沪高铁的铁路业务毛利率均超过30%,而广深铁路在2021年受新冠疫情的影响较为严重,铁路业务毛利率为-5.22%,其余企业的铁路业务毛利率在6%-22%之间,差异较大。

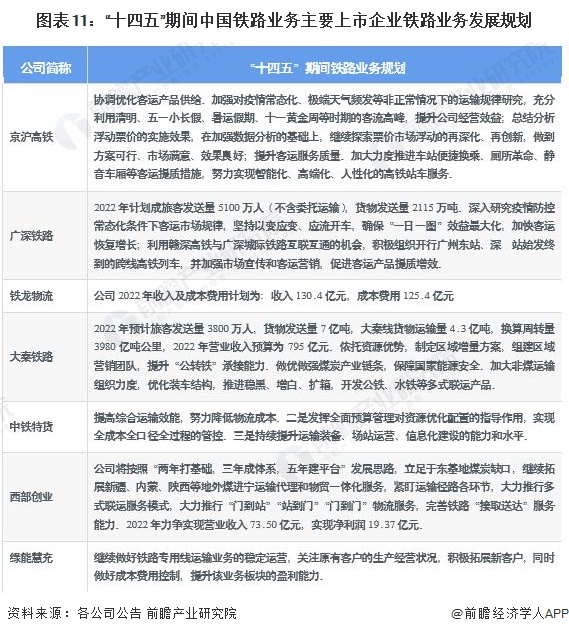
铁路行业上市公司铁路业务规划对比
根据《“十四五”现代综合交通运输体系发展规划》(以下简称《行动纲要》),到2025年,铁路营业里程将达到16.5万公里,高速铁路营业里程达到5万公里,城市轨道交通运营里程达到1万公里。以“八纵八横”高速铁路主通道为主骨架,以高速铁路区域连接线衔接,以部分兼顾干线功能的城际铁路为补充,主要采用250公里及以上时速标准的高速铁路网对50万人口以上城市覆盖率达到95%以上,普速铁路瓶颈路段基本消除。
展望2035年,便捷顺畅、经济高效、安全可靠、绿色集约、智能先进的现代化高质量国家综合立体交通网基本建成,“全国123出行交通圈”(都市区1小时通勤、城市群2小时通达、全国主要城市3小时覆盖)和“全球123快货物流圈”(快货国内1天送达、周边国家2天送达、全球主要城市3天送达)基本形成,基本建成交通强国。据此,铁路行业龙头企业也相应提出了其未来发展战略:



雷达卡





京公网安备 11010802022788号







