本文核心数据:中国国家层面花卉行业政策;中国31省市花卉行业政策
1、政策历程图
花卉行业是农业发展的组成部分,但其并非关系到我国国计民生的重点行业,因此,花卉行业的针对性政策数量相对较少。“十一五”规划中首次提到因地制宜发展经济林和花卉产业。“十二五”时期,国家强调加快发展设施农业,推进茶叶、花卉等园艺作物标准化生产。2013年,国家林业局正式发布了《全国花卉产业发展规划(2011-2020年)》,明确做强花卉种植业,发展花卉加工业,培育花卉服务业。
2021年7月,国家林业和草原局发布《“十四五”林业草原保护发展规划纲要》,在前述规划的基础上提出推动花卉品种选育和标准化栽培,强化产品创新研发。到2025年,花卉年产值3500亿元。

2、国家层面政策汇总及解读
——国家层面花卉行业政策汇总
花卉作为重要的农业产品,近些年来,国家陆续出台多项产业政策,引导花卉行业往多元化、科学化、科技化发展,促进花卉行业产业融合,鼓励苗木花卉智能设备制造,有利于花卉行业发展。





——国家层面花卉行业重点政策解读
2022年11月16日,国家林业和草原局、农业农村部联合印发《关于推进花卉业高质量发展的指导意见》,明确今后一个时期我国花卉业高质量发展的指导思想、基本原则、发展目标、主要任务和保障措施,具体如下。

3、各省市层面的政策汇总及解读
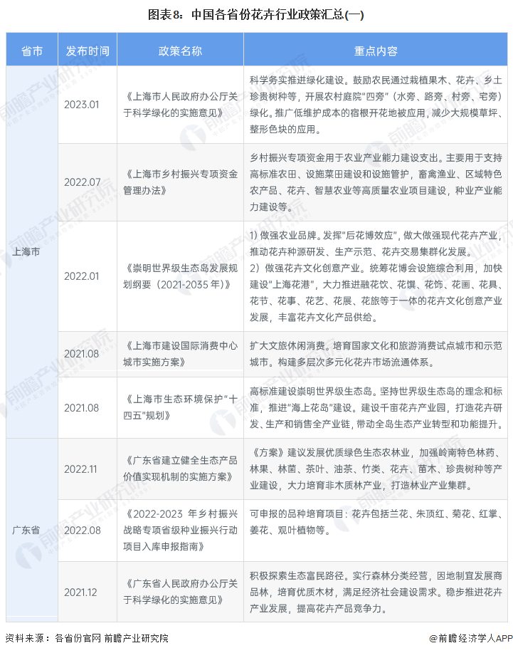
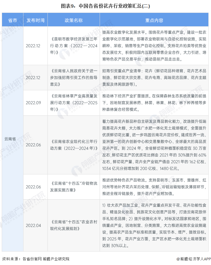
——31省市花卉行业政策汇总
“十四五”时期,我国花卉行业将增强生产能力,加强大中型、智能化、复合型农业机械研发应用,加强种质资源保护利用和种子库建设,加强农业良种技术攻关,有序推进生物育种产业化应用,培育具有国际竞争力的种业龙头企业;深化结构调整,积极发展设施农业,因地制宜发展花卉种植业,农业绿色转型,加强产地环境保护治理。在此基础上,各省市也围绕相关规范性政策,纷纷出台地方花卉产业发展政策规划。




——31省市花卉行业发展方向解读
“十四五”期间,我国主要省份也提出了花卉行业的发展目标,云南提出到2024年,全省鲜切花种植面积稳定在30万亩左右,鲜切花主产区优质花比例由2021年的30%提升到60%左右;上海明确做强花卉文化创意产业,统筹花博会设施综合利用,加快建设“上海花港”,大力推进融花饮、花馔、花饰、花画、花具、花节、花事、花艺、花展、花旅等于一体的花卉文化创意产业发展,丰富花卉文化产品供给。其他省市也在花卉培育与种植、花卉拍卖、花卉冷链运输等方面做出规划。

更多本行业研究分析详见前瞻产业研究院《中国花卉行业市场需求预测与投资战略规划分析报告》,同时前瞻产业研究院还提供产业大数据、产业研究、产业规划、园区规划、产业招商、产业图谱、产业链咨询、技术咨询、IPO募投可研、IPO业务与技术撰写、IPO工作底稿咨询等解决方案。


雷达卡





京公网安备 11010802022788号







