行业主要上市公司:欧普照明(603515)、阳光照明(600261)、佛山照明(000541)、木林森(002745)等
本文核心数据:全国LED产业产值规模;中山市LED产业产值规模;中山市LED照明应用市场结构
LED照明产业发展现状及价值链分布
——全国LED照明产业发展规模
当前,中国LED通用照明渗透率已达高位,半导体照明行业从高速增长迈入中低速增长区间。2015-2022年,中国LED照明行业整体产值规模呈现先上升触顶,而后波动震荡趋势。2021年,受国内经济持续复苏及出口转移替代效应持续,全年LED照明行业产值规模达到7773亿元的历史高点,同比增长了10.8%。2022年,受宏观经济增长放缓及出口效应较弱的影响,LED照明行业产值规模为6750亿元,同比下降13.16%。2022年LED照明产业细分市场中,LED外延芯片产值281亿元、封装市场产值778亿元、应用市场产值5691亿元。

——LED照明产业应用市场结构
根据CSA数据,2022年中国LED照明行业应用市场主要以通用照明、显示屏、背光应用三类应用为主,其市场产值占比分别达到46%、15%及8%。

——LED照明产业价值链分布
LED照明产业链上游为核心原材料,包括LED芯片、外延片等,辅助材料则是荧光粉等;中游是LED封装;下游应用领域包括通用照明产品、背光模组、景观照明、汽车照明。根据LED照明各产业链环节的毛利率状况可知,目前,上游LED芯片及下游通用照明、景观照明环节的利润水平相对较高,其中通用照明的代表性上市公司毛利率高达35%-40%。

注:上述毛利率区间以行业代表性上市公司2019-2021年毛利率区间填列
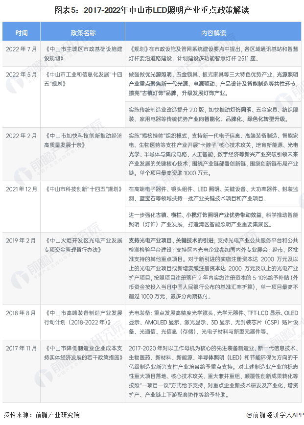
中山市LED照明产业政策环境
2014-2022年,中山市每年均制定了LED照明推广应用财政支持政策,鼓励和支持LED照明在制造领域的应用;2022年,中山市共有4条相关政策公布。
2022年5月,中山市出台中山市政府发布的《中山市工业和信息化发展“十四五”规划》提出,做强做优光源照明、五金锁具、板式家具等三大特色优势产业。光源照明产业重点聚焦新一代光源、电源驱动、产品设计及智能制造等共性环节,擦亮“古镇灯饰”品牌,升级发展灯饰产业。


中山市LED照明产业链现状图谱
——中山市LED照明产业链图谱
在政策指引和市场需求的驱动下,中山市LED照明产业链不断完善,其中,在上游LED芯片、辅助材料,中游LED封装/模组,下游LED照明各类应用领域均有所布局:

——中山市LED照明产业链企业地图
从产业链各环节的代表性企业分布地图来看,目前中山市多个镇街有LED封装、LED照明产品制造等环节的企业分布,而LED照明产业代表企业主要分布在中山市西部,主要包括古镇镇、横栏镇、小榄镇等地,该片区聚集了产业链上下游多家企业,产业聚集效应较好。此外,火炬开发区布局了较多LED照明产业链上游企业。

——中山市LED照明产业发展载体图谱
光源照明产业是中山市规划的优势特色产业之一,中山市在《中山市工业和信息化发展“十四五”规划》政策中鼓励推动LED照明推广应用,当前已形成了以横栏、古镇、小榄三镇为基地的LED照明产业聚集区,其中古镇拥有中国灯饰之都称号、横栏镇则是中国照明灯饰制造基地、小榄镇则是中国半导体智能照明创新基地。

中山市LED照明产业发展现状
——中山市近年LED产业产值小幅下滑
2015-2022年,中山市LED产业产值规模整体呈现出先上升触顶,而后震荡波动,略有下滑;从市场增速来看,在2021年后市场增速有转而向下的趋势。在2018年之前,中山市LED产业为中山市整体经济增长起到了明显的促进作用,而今,已发展至产业转型的关键时期。

——中山市LED产业主要应用品类是家居照明
根据中山市半导体照明协会、中国照明网调研数据,2022年上半年中山市LED照明行业应用品类结构汇总,家居照明、商业照明、流通照明、户外照明四大类占据了接近90%的产值,其中,家居照明产值占比40%,成为最重要的应用品类。

——中山市LED企业集中在横栏、古镇、小榄
根据中国照明网数据,截至2022年6月,中山市LED照明产品的生产型企业共计约12786多家,占广东LED照明产品生产型企业总数的27.9%。其中又以横栏、古镇、小榄为主要聚集地,三镇LED生产制造企业数占了总数的87%以上,横栏镇的LED产品生产企业数量居首,共计约4436多家,约占全市LED企业总数的35%;古镇位居第二,共计约4065多家,约占全市LED企业总数的32%;小榄镇居第三,共计约2621多家,约占全市LED企业总数的20%。

中山市LED照明产业发展前景及规划
——中山市LED照明产业发展前景
根据2022年5月中山市工业和信息化局出台的《中山市工业和信息化发展“十四五”规划》,中山市将继续做优做强光源照明产业,重点聚焦新一代光源、电源驱动、产品设计及智能制造等共性环节,擦亮“古镇灯饰”品牌,升级发展灯饰产业。

——中山市LED照明产业发展规划
2021-2025年,中山市发展光源照明产业,明确了LED照明等新一代光源是重点发展领域之一。对于灯饰照明产业,其将联动家电、五金锁具等产业整合发展智能家居产业集群。具体至灯饰照明产业而言,由于目前中山市灯饰照明产业发展到了关键的转型阶段,政策规划将是引导产业往智能化、品牌化发展,并推动产业数字化试点。

更多本行业研究分析详见前瞻产业研究院《中国LED照明行业市场前瞻与投资战略规划分析报告》,同时前瞻产业研究院还提供产业大数据、产业研究、产业规划、园区规划、产业招商、产业图谱、产业链咨询、技术咨询、IPO募投可研、IPO业务与技术撰写、IPO工作底稿咨询等解决方案。


雷达卡





京公网安备 11010802022788号







